Suppr超能文献

重症空洞型肺结核患者中结核分枝杆菌抗原特异性 IFN-γ 反应受损且无 IL-17 增强

Impaired M. tuberculosis Antigen-Specific IFN-γ Response without IL-17 Enhancement in Patients with Severe Cavitary Pulmonary Tuberculosis.

作者信息

Fan Lin, Xiao Heping, Mai Guangliang, Su Bo, Ernst Joel, Hu Zhongyi

机构信息

Clinic and Research Center of Tuberculosis, Shanghai Key Lab of Tuberculosis, Shanghai Pulmonary Hospital, Tongji University School of Medicine, 200433, Shanghai, China.

Central Laboratory, Shanghai Pulmonary Hospital, Tongji University School of Medicine, 200433, Shanghai, China.

出版信息

PLoS One. 2015 May 27;10(5):e0127087. doi: 10.1371/journal.pone.0127087. eCollection 2015.

Abstract

BACKGROUND

Th1 cells play an essential role in immune protection against tuberculosis. Th17 cells might be involved with immune pathology in active human tuberculosis (TB). The balance between Th1 and Th17 cells in patients with cavitary tuberculosis needs to be clarified which might help understanding the immunological basis of pathologic pathogenesis in TB.

METHOD

Initially treated pulmonary TB (PTB) patients with or without cavities were recruited before chemotherapy. We isolated peripheral blood mononuclear cells, stimulated with phytohemagglutinin (PHA), PPD, or ESAT-6 antigens, and assayed supernatant IFN-γ and IL-17 by ELISA after 24 or 72 hours incubation, respectively. Cells were also stained with antibodies to CD3, CD4, CD8, IFN-γ or IL-17 and the proportion of stained cells was measured by flow cytometry.

RESULTS

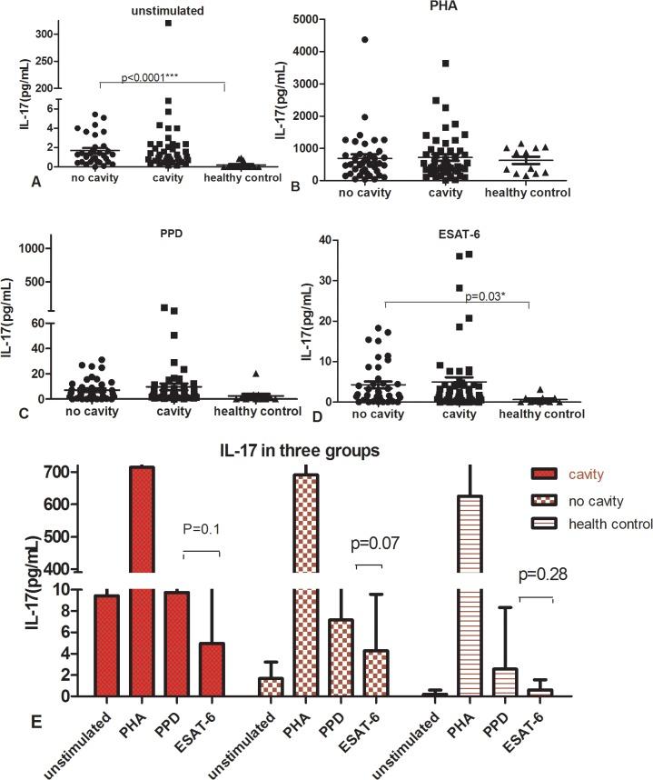
We found wide variation of IFN-γ response in active PTB patients, but less subject-to-subject variation of IL-17 was observed as we previously reported. There were no significant differences in IFN-γ and IL-17 between cavitary and non-cavitary PTB; however, we found decreased IFN-γ secretion in severe cavitary PTB compared to mild lesion non-cavitary PTB (p < 0.05). We also found a decrease in the proportion of CD3+CD4+ T cells in the blood of severe cavitary PTB patients (p < 0.05).

CONCLUSIONS

IL-17 seemed to have no association with the formation of cavities in active PTB from the study of PBMC. Impaired IFN-γ without IL-17 enhancement occurs in peripheral blood during severe cavitary PTB. Our results demonstrate that M. tuberculosis antigen-specific Th1 response is decreased when PTB lesions develop to severe cavities.

摘要

背景

Th1细胞在抗结核免疫保护中起重要作用。Th17细胞可能参与人类活动性结核病(TB)的免疫病理过程。空洞型肺结核患者Th1和Th17细胞之间的平衡尚需阐明,这可能有助于理解结核病病理发病机制的免疫学基础。

方法

在化疗前招募初治的有或无空洞的肺结核(PTB)患者。分离外周血单个核细胞,用植物血凝素(PHA)、结核菌素纯蛋白衍生物(PPD)或早期分泌性抗原靶6(ESAT-6)抗原刺激,分别在孵育24小时或72小时后通过酶联免疫吸附测定(ELISA)检测上清液中的干扰素-γ(IFN-γ)和白细胞介素-17(IL-17)。细胞还用抗CD3、CD4、CD8、IFN-γ或IL-17抗体染色,通过流式细胞术测定染色细胞的比例。

结果

我们发现活动性PTB患者的IFN-γ反应差异很大,但正如我们之前报道的,IL-17的个体间差异较小。空洞型和非空洞型PTB患者的IFN-γ和IL-17无显著差异;然而,我们发现与轻度病变非空洞型PTB相比,重度空洞型PTB患者的IFN-γ分泌减少(p<0.05)。我们还发现重度空洞型PTB患者血液中CD3+CD4+T细胞比例降低(p<0.05)。

结论

从外周血单个核细胞的研究来看,IL-17似乎与活动性PTB空洞的形成无关。在重度空洞型PTB期间,外周血中出现IFN-γ受损而无IL-17增强的情况。我们的结果表明,当PTB病变发展为严重空洞时,结核分枝杆菌抗原特异性Th免疫反应降低。

https://cdn.ncbi.nlm.nih.gov/pmc/blobs/2b9a/4446217/a4b40f613205/pone.0127087.g001.jpg

文献AI研究员

20分钟写一篇综述,助力文献阅读效率提升50倍。

立即体验

用中文搜PubMed

大模型驱动的PubMed中文搜索引擎

马上搜索

文档翻译

学术文献翻译模型,支持多种主流文档格式。

立即体验