Cao Xuan, Kaneko Tomonori, Li Jenny S, Liu An-Dong, Voss Courtney, Li Shawn S C
1] Department of Biochemistry, Schulich School of Medicine and Dentistry, Western University, London, Ontario, Canada N6A 5C1 [2] Department of Medical Genetics, School of Basic Medicine, Tongji Medical College, Huazhong University of Science and Technology, Wuhan, 430030, China.
Department of Biochemistry, Schulich School of Medicine and Dentistry, Western University, London, Ontario, Canada N6A 5C1.
Nat Commun. 2015 Jul 13;6:7721. doi: 10.1038/ncomms8721.
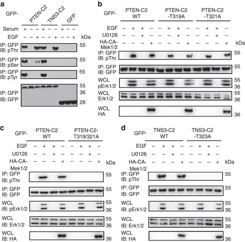
Although cell migration plays a central role in development and disease, the underlying molecular mechanism is not fully understood. Here we report that a phosphorylation-mediated molecular switch comprising deleted in liver cancer 1 (DLC1), tensin-3 (TNS3), phosphatase and tensin homologue (PTEN) and phosphoinositide-3-kinase (PI3K) controls the spatiotemporal activation of the small GTPases, Rac1 and RhoA, thereby initiating directional cell migration induced by growth factors. On epidermal growth factor (EGF) or platelet-derived growth factor (PDGF) stimulation, TNS3 and PTEN are phosphorylated at specific Thr residues, which trigger the rearrangement of the TNS3-DLC1 and PTEN-PI3K complexes into the TNS3-PI3K and PTEN-DLC1 complexes. Subsequently, the TNS3-PI3K complex translocates to the leading edge of a migrating cell to promote Rac1 activation, whereas PTEN-DLC1 translocates to the posterior for localized RhoA activation. Our work identifies a core signalling mechanism by which an external motility stimulus is coupled to the spatiotemporal activation of Rac1 and RhoA to drive directional cell migration.
尽管细胞迁移在发育和疾病中起着核心作用,但其潜在的分子机制尚未完全了解。在此,我们报告一种由肝癌缺失1(DLC1)、张力蛋白3(TNS3)、磷酸酶和张力蛋白同源物(PTEN)以及磷酸肌醇-3-激酶(PI3K)组成的磷酸化介导的分子开关,可控制小GTP酶Rac1和RhoA的时空激活,从而启动由生长因子诱导的定向细胞迁移。在表皮生长因子(EGF)或血小板衍生生长因子(PDGF)刺激下,TNS3和PTEN在特定的苏氨酸残基处被磷酸化,这触发了TNS3-DLC1和PTEN-PI3K复合物重排为TNS3-PI3K和PTEN-DLC1复合物。随后,TNS3-PI3K复合物转移到迁移细胞的前沿以促进Rac1激活,而PTEN-DLC1转移到细胞后部以局部激活RhoA。我们的工作确定了一种核心信号机制,通过该机制外部运动刺激与Rac1和RhoA的时空激活相耦合,以驱动定向细胞迁移。