Tao Yi-Jing, Li Yong-Ju, Zheng Wen, Zhao Juan-Juan, Guo Meng-Meng, Zhou Ya, Qin Na-Lin, Zheng Jing, Xu Lin
Department of Immunology, Zunyi Medical College, Zunyi, 563003 Guizhou China.
Department of Medical Physics, Zunyi Medical College, Zunyi, 563000 Guizhou China.
Cancer Cell Int. 2015 Aug 1;15:77. doi: 10.1186/s12935-015-0228-7. eCollection 2015.
Colon carcinoma is one of the commonly tumors that threaten human beings as its highly morbidity and mortality. Recent evidences suggested that microRNA-21 (miR-21) played an important role in the development of colon carcinoma and might be a potential biological marker for the diagnosis and prognosis of colon carcinoma. However, the potential effect of miR-21 based therapeutic studies in colon carcinoma remains to be fully elucidated.
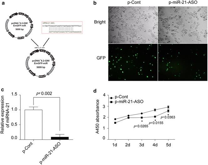
In present study, we constructed an eukaryotic expression vector encoding antisense oligonucleotides against miR-21 (termed as p-miR-21-ASO) and the expression of miRNA-21 in human colon cancer was detected by Real-time PCR. To assess its possible effect on the proliferation and migration capacity of human colon carcinoma cells in vitro, CCK-8 assay, colony formation assay and cell invasion, as well as migration assay, were performed respectively. Moreover, PTEN, one of target molecules of miRNA-21, was analyzed by Western blot and Fluorescence activated cell sorter assay. Finally, the transduction of AKT and ERK pathways in human colon carcinoma cells was determined by Western blot.
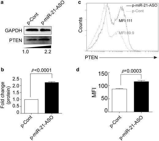
We found that transiently transfection of p-miR-21-ASO could efficiently decrease the relative expression of miR-21 in human colon carcinoma HCT116 cells, accompanied by impaired proliferation and clone formation. Furthermore, we found that down-regulation of miR-21 also could significantly abrogate the invasion and migration capacity in vitro, as well as the expression of vascular endothelial growth factor which is critical for the metastatic capacity of colon carcinoma cells. Mechanistic evidence showed that down-regulation of miR-21 increased the expression of its target molecule PTEN in HCT116 cells. Finally, we revealed that the expression level of both phosphor-ERK1/2 and phosphor-AKT also were altered.
Therefore, our data suggested miR-21 ASO against miR-21 might be a useful strategy to alter the expression of miR-21 in colon carcinoma cells, which was helpful for the development of miR-21-based therapeutic strategies against clinical colon carcinoma.
结肠癌是威胁人类的常见肿瘤之一,其发病率和死亡率都很高。最近的证据表明,微小RNA-21(miR-21)在结肠癌的发展中起重要作用,可能是结肠癌诊断和预后的潜在生物学标志物。然而,基于miR-21的治疗研究在结肠癌中的潜在作用仍有待充分阐明。
在本研究中,我们构建了编码针对miR-21的反义寡核苷酸的真核表达载体(称为p-miR-21-ASO),并通过实时PCR检测人结肠癌中miRNA-21的表达。为了评估其对人结肠癌细胞体外增殖和迁移能力的可能影响,分别进行了CCK-8测定、集落形成测定以及细胞侵袭和迁移测定。此外,通过蛋白质免疫印迹和荧光激活细胞分选测定分析了miRNA-21的靶分子之一PTEN。最后,通过蛋白质免疫印迹确定人结肠癌细胞中AKT和ERK信号通路的转导。
我们发现瞬时转染p-miR-21-ASO可有效降低人结肠癌HCT116细胞中miR-21的相对表达,同时增殖和克隆形成受损。此外,我们发现miR-21的下调也可显著消除体外侵袭和迁移能力,以及对结肠癌细胞转移能力至关重要的血管内皮生长因子的表达。机制证据表明,miR-21的下调增加了其在HCT116细胞中的靶分子PTEN的表达。最后,我们发现磷酸化ERK1/2和磷酸化AKT的表达水平也发生了改变。
因此,我们的数据表明针对miR-21的miR-21反义寡核苷酸可能是改变结肠癌细胞中miR-21表达的有用策略,这有助于开发针对临床结肠癌的基于miR-21的治疗策略。