Kim Juhyun, Jeong Ryu Su, Oh Keunhee, Ju Ji-Min, Yeong Jeon Ji, Nam Giri, Lee Dong-Sup, Kim Hang-Rae, Young Kim Joo, Chang Jun, Sproule Thomas, Choi Kyungho, Roopenian Derry, Young Choi Eun
Department of Biomedical Sciences, Seoul National University College of Medicine, Seoul 110-799, Korea.
Division of Life and Pharmaceutical Sciences, Ewha Womans University, Seoul 120-750, Korea.
Nat Commun. 2015 Aug 14;6:7994. doi: 10.1038/ncomms8994.
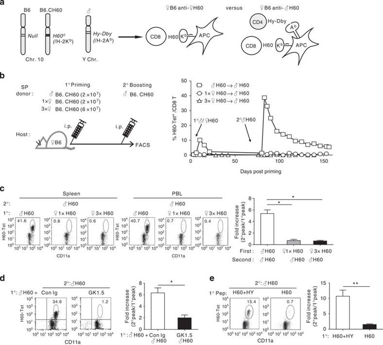
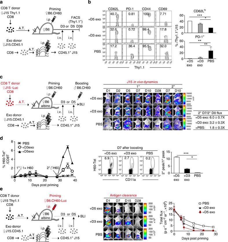
CD8(+) T cells activated without CD4(+) T-cell help are impaired in memory expansion. To understand the underlying cellular mechanism, here we track the dynamics of helper-deficient CD8(+) T-cell response to a minor histocompatibility antigen by phenotypic and in vivo imaging analyses. Helper-deficient CD8(+) T cells show reduced burst expansion, rapid peripheral egress, delayed antigen clearance and continuous activation, and are eventually exhausted. Contrary to the general consensus that CD4 help encodes memory programmes in CD8(+) T cells and helper-deficient CD8(+) T cells are abortive, these cells can differentiate into effectors and memory precursors. Importantly, accelerating antigen clearance or simply increasing the burst effector size enables generation of memory cells by CD8(+) T cells, regardless of CD4 help. These results suggest that the memory programme is CD8(+) T-cell-intrinsic, and provide insight into the role of CD4 help in CD8(+) T-cell responses.
在没有CD4(+) T细胞辅助的情况下被激活的CD8(+) T细胞,其记忆性扩增功能受损。为了解潜在的细胞机制,我们通过表型分析和体内成像分析,追踪了辅助缺陷型CD8(+) T细胞对次要组织相容性抗原的反应动态。辅助缺陷型CD8(+) T细胞表现出爆发性扩增减少、外周快速输出、抗原清除延迟和持续激活,最终耗竭。与普遍认为CD4辅助在CD8(+) T细胞中编码记忆程序且辅助缺陷型CD8(+) T细胞发育失败的观点相反,这些细胞可分化为效应细胞和记忆前体细胞。重要的是,加速抗原清除或简单增加爆发性效应细胞数量,可使CD8(+) T细胞产生记忆细胞,而无需CD4辅助。这些结果表明记忆程序是CD8(+) T细胞内在的,并为CD4辅助在CD8(+) T细胞反应中的作用提供了见解。