Suppr超能文献

胃癌多药耐药相关长链非编码RNA表达谱分析

Multidrug-Resistance Related Long Non-Coding RNA Expression Profile Analysis of Gastric Cancer.

作者信息

Wang Ying, Wu Kaichun, Yang Zhiping, Zhao Qingchuan, Fan Dongmei, Xu Po, Nie Yongzhan, Fan Daiming

机构信息

State Key Laboratory of Cancer Biology and Xijing Hospital of Digestive Diseases, Fourth Military Medical University, 15 Changlexi Road, Xi'an, Shaanxi, China; Department of Oncology, First Affiliated Hospital of Henan University of Science and Technology, 24 Jinghua Road, Luoyang, Henan, China.

State Key Laboratory of Cancer Biology and Xijing Hospital of Digestive Diseases, Fourth Military Medical University, 15 Changlexi Road, Xi'an, Shaanxi, China.

出版信息

PLoS One. 2015 Aug 20;10(8):e0135461. doi: 10.1371/journal.pone.0135461. eCollection 2015.

Abstract

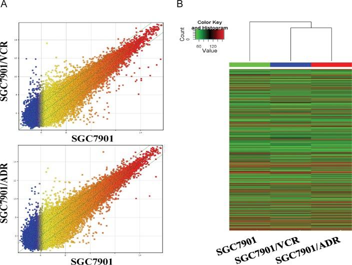
The effect of chemotherapy of gastric cancer (GC) remains very poor because of multidrug resistance (MDR). However, the mechanisms underlying MDR of GC remains far from fully understood. The aim of this study is to illustrate the potential mechanisms of the MDR of GC at mainly the long non-coding RNA (lncRNA) level. In this study, GC cell line, SGC7901, and two MDR sublines, SGC7901/VCR and SGC7901/ADR were subjected to an lncRNA microarray analysis. Bioinformatics and verification experiments were performed to investigate the potential lncRNAs involved in the development of MDR. Pathway analysis indicated that 15 pathways corresponded to down-regulated transcripts and that 20 pathways corresponded to up-regulated transcripts (p-value cut-off is 0.05). GO analysis showed that the highest enriched GOs targeted by up-regulated transcripts were "system development" and the highest esenriched GOs targeted by the down-regulated transcripts were "sterol biosynthetic process". Our study is the first to interrogate differentially expressed lncRNAs in human GC cell line and MDR sublines and indicates that lncRNAs are worthwhile for further study to be the novel candidate biomarkers for the clinical diagnosis of MDR and potential targets for further therapy.

摘要

由于多药耐药性(MDR),胃癌(GC)的化疗效果仍然很差。然而,GC的MDR潜在机制仍远未完全明确。本研究的目的是主要在长链非编码RNA(lncRNA)水平阐明GC的MDR潜在机制。在本研究中,对胃癌细胞系SGC7901以及两个多药耐药亚系SGC7901/VCR和SGC7901/ADR进行lncRNA微阵列分析。进行生物信息学和验证实验以研究参与MDR发展的潜在lncRNA。通路分析表明,15条通路对应下调转录本,20条通路对应上调转录本(p值截断值为0.05)。基因本体(GO)分析显示,上调转录本靶向的富集度最高的GO是“系统发育”,下调转录本靶向的富集度最高的GO是“甾醇生物合成过程”。我们的研究首次探究了人胃癌细胞系和多药耐药亚系中差异表达的lncRNA,并表明lncRNA作为MDR临床诊断的新型候选生物标志物和进一步治疗的潜在靶点值得进一步研究。

https://cdn.ncbi.nlm.nih.gov/pmc/blobs/f08d/4546299/fec2e66e7d4d/pone.0135461.g001.jpg

文献AI研究员

20分钟写一篇综述,助力文献阅读效率提升50倍。

立即体验

用中文搜PubMed

大模型驱动的PubMed中文搜索引擎

马上搜索

文档翻译

学术文献翻译模型,支持多种主流文档格式。

立即体验