Yoo Miran, Kim Bok-Geon, Lee Sang-Jin, Jeong Hyeon-Ju, Park Jong Woo, Seo Dong-Wan, Kim Yong Kee, Lee Hoi Young, Han Jeung-Whan, Kang Jong-Sun, Bae Gyu-Un
Research Center for Cell Fate Control, College of Pharmacy, Sookmyung Women's University, Seoul, 140-742 Republic of Korea.
Department of Molecular Cell Biology, Sungkyunkwan University School of Medicine, Samsung Biomedical Research Institute, Suwon, 440-746 Republic of Korea.
Skelet Muscle. 2015 Sep 7;5:28. doi: 10.1186/s13395-015-0052-8. eCollection 2015.
Syntaxins are a family of membrane proteins involved in vesicle trafficking, such as synaptic vesicle exocytosis. Syntaxin 4 (Stx4) is expressed highly in skeletal muscle and plays a critical role in insulin-stimulated glucose uptake by promoting translocation of glucose transporter 4 (GLUT4) to the cell surface. A cell surface receptor cell adhesion molecule-related, down-regulated by oncogenes (Cdo) is a component of cell adhesion complexes and promotes myoblast differentiation via activation of key signalings, including p38MAPK and AKT. In this study, we investigate the function of Stx4 in myoblast differentiation and the crosstalk between Stx4 and Cdo in myoblast differentiation.
The effects of overexpression or shRNA-based depletion of Stx4 and Cdo genes on C2C12 myoblast differentiation are assessed by Western blotting and immunofluorescence approaches. The interaction between Cdo and Stx4 and the responsible domain mapping are assessed by coimmunoprecipitation or pulldown assays. The effect of Stx4 depletion on cell surface localization of Cdo and GLUT4 in C2C12 myoblasts is assessed by surface biotinylation and Western blotting.
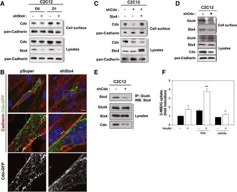
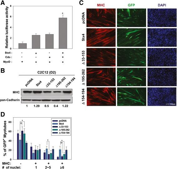
Overexpression or knockdown of Stx4 enhances or inhibits myogenic differentiation, respectively. Stx4 binds to the cytoplasmic tail of Cdo, and this interaction seems to be critical for induction of p38MAPK activation and myotube formation. Stx4 depletion decreases specifically the cell surface localization of Cdo without changes in surface N-Cadherin levels. Interestingly, Cdo depletion reduces the level of GLUT4 and Stx4 at cell surface. Consistently, overexpression of Cdo in C2C12 myoblasts generally increases glucose uptake, while Cdo depletion reduces it.
Stx4 promotes myoblast differentiation through interaction with Cdo and stimulation of its surface translocation. Both Cdo and Stx4 are required for GLUT4 translocation to cell surface and glucose uptake in myoblast differentiation.
syntaxins 是一类参与囊泡运输的膜蛋白家族,如突触囊泡胞吐作用。Syntaxin 4(Stx4)在骨骼肌中高表达,并通过促进葡萄糖转运蛋白4(GLUT4)转位至细胞表面,在胰岛素刺激的葡萄糖摄取中发挥关键作用。一种细胞表面受体,即癌基因下调的细胞黏附分子相关蛋白(Cdo),是细胞黏附复合物的一个组成部分,并通过激活包括p38丝裂原活化蛋白激酶(p38MAPK)和蛋白激酶B(AKT)在内的关键信号通路促进成肌细胞分化。在本研究中,我们探究了Stx4在成肌细胞分化中的功能以及Stx4与Cdo在成肌细胞分化中的相互作用。
通过蛋白质免疫印迹法和免疫荧光法评估Stx4和Cdo基因过表达或基于短发夹RNA(shRNA)的缺失对C2C12成肌细胞分化的影响。通过免疫共沉淀或下拉实验评估Cdo与Stx4之间的相互作用及其负责结构域的定位。通过表面生物素化和蛋白质免疫印迹法评估Stx4缺失对C2C12成肌细胞中Cdo和GLUT4细胞表面定位的影响。
Stx4的过表达或敲低分别增强或抑制成肌分化。Stx4与Cdo的细胞质尾部结合,这种相互作用似乎对诱导p38MAPK活化和肌管形成至关重要。Stx4缺失特异性降低了Cdo的细胞表面定位,而表面N-钙黏蛋白水平无变化。有趣的是,Cdo缺失降低了细胞表面GLUT4和Stx4的水平。一致地,C2C12成肌细胞中Cdo的过表达通常增加葡萄糖摄取,而Cdo缺失则降低葡萄糖摄取。
Stx4通过与Cdo相互作用并刺激其表面转位促进成肌细胞分化。在成肌细胞分化过程中,Cdo和Stx4都是GLUT4转位至细胞表面和葡萄糖摄取所必需的。