Suppr超能文献

碱性成纤维细胞生长因子改善放射性膀胱损伤中的内皮功能障碍。

Basic Fibroblast Growth Factor Ameliorates Endothelial Dysfunction in Radiation-Induced Bladder Injury.

作者信息

Zhang Shiwei, Qiu Xuefeng, Zhang Yanting, Fu Kai, Zhao Xiaozhi, Wu Jinhui, Hu Yiqiao, Zhu Weiming, Guo Hongqian

机构信息

Department of Urology, Affiliated Drum Tower Hospital, School of Medicine, Nanjing University, Nanjing 210008, China ; Institute of Urology, Nanjing University, Nanjing 210008, China ; Department of Surgery, Jinling Hospital, School of Medicine, Nanjing University, Nanjing 210002, China.

Department of Urology, Affiliated Drum Tower Hospital, School of Medicine, Nanjing University, Nanjing 210008, China ; Institute of Urology, Nanjing University, Nanjing 210008, China ; State Key Laboratory of Pharmaceutical Biotechnology, Nanjing University, Nanjing 210093, China.

出版信息

Biomed Res Int. 2015;2015:967680. doi: 10.1155/2015/967680. Epub 2015 Aug 13.

Abstract

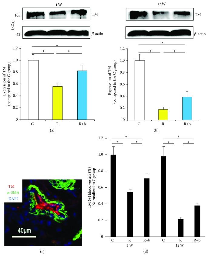
This study was designed to explore the effect of basic fibroblast growth factor (bFGF) on radiation-induced endothelial dysfunction and histological changes in the urinary bladder. bFGF was administrated to human umbilical vein cells (HUVEC) or urinary bladder immediately after radiation. Reduced expression of thrombomodulin (TM) was indicated in the HUVEC and urinary bladder after treatment with radiation. Decreased apoptosis was observed in HUVEC treated with bFGF. Administration of bFGF increased the expression of TM in HUVEC medium, as well as in the urinary bladder at the early and delayed phases of radiation-induced bladder injury (RIBI). At the early phase, injection of bFGF increased the thickness of urothelium and reduced inflammation within the urinary bladder. At the delayed phase, bFGF was effective in reducing fibrosis within the urinary bladder. Our results indicate that endothelial dysfunction is a prominent feature of RIBI. Administration of bFGF can ameliorate radiation-induced endothelial dysfunction in urinary bladder and preserve bladder histology at early and delayed phases of RIBI.

摘要

本研究旨在探讨碱性成纤维细胞生长因子(bFGF)对辐射诱导的膀胱内皮功能障碍和组织学变化的影响。在辐射后立即将bFGF施用于人脐静脉细胞(HUVEC)或膀胱。辐射治疗后,HUVEC和膀胱中血栓调节蛋白(TM)的表达降低。在用bFGF处理的HUVEC中观察到细胞凋亡减少。施用bFGF增加了HUVEC培养基中以及辐射诱导的膀胱损伤(RIBI)早期和延迟期膀胱中TM的表达。在早期,注射bFGF增加了膀胱上皮的厚度并减轻了膀胱内的炎症。在延迟期,bFGF可有效减少膀胱内的纤维化。我们的结果表明,内皮功能障碍是RIBI的一个突出特征。施用bFGF可改善辐射诱导的膀胱内皮功能障碍,并在RIBI的早期和延迟期保持膀胱组织学。

https://cdn.ncbi.nlm.nih.gov/pmc/blobs/04ef/4550748/ecf7edbf698d/BMRI2015-967680.001.jpg

文献AI研究员

20分钟写一篇综述,助力文献阅读效率提升50倍。

立即体验

用中文搜PubMed

大模型驱动的PubMed中文搜索引擎

马上搜索

文档翻译

学术文献翻译模型,支持多种主流文档格式。

立即体验