Suppr超能文献

果蝇pdm基因座的顺式调控分析揭示了多种神经增强子。

cis-regulatory analysis of the Drosophila pdm locus reveals a diversity of neural enhancers.

作者信息

Ross Jermaine, Kuzin Alexander, Brody Thomas, Odenwald Ward F

机构信息

The Neural Cell-Fate Determinants Section, NINDS, NIH, Bethesda, MD, USA.

出版信息

BMC Genomics. 2015 Sep 16;16(1):700. doi: 10.1186/s12864-015-1897-2.

Abstract

BACKGROUND

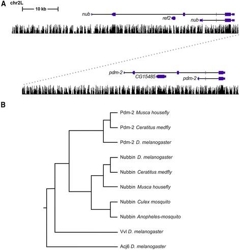
One of the major challenges in developmental biology is to understand the regulatory events that generate neuronal diversity. During Drosophila embryonic neural lineage development, cellular temporal identity is established in part by a transcription factor (TF) regulatory network that mediates a cascade of cellular identity decisions. Two of the regulators essential to this network are the POU-domain TFs Nubbin and Pdm-2, encoded by adjacent genes collectively known as pdm. The focus of this study is the discovery and characterization of cis-regulatory DNA that governs their expression.

RESULTS

Phylogenetic footprinting analysis of a 125 kb genomic region that spans the pdm locus identified 116 conserved sequence clusters. To determine which of these regions function as cis-regulatory enhancers that regulate the dynamics of pdm gene expression, we tested each for in vivo enhancer activity during embryonic development and postembryonic neurogenesis. Our screen revealed 77 unique enhancers positioned throughout the noncoding region of the pdm locus. Many of these activated neural-specific gene expression during different developmental stages and many drove expression in overlapping patterns. Sequence comparisons of functionally related enhancers that activate overlapping expression patterns revealed that they share conserved elements that can be predictive of enhancer behavior. To facilitate data accessibility, the results of our analysis are catalogued in cisPatterns, an online database of the structure and function of these and other Drosophila enhancers.

CONCLUSIONS

These studies reveal a diversity of modular enhancers that most likely regulate pdm gene expression during embryonic and adult development, highlighting a high level of temporal and spatial expression specificity. In addition, we discovered clusters of functionally related enhancers throughout the pdm locus. A subset of these enhancers share conserved elements including sequences that correspond to known TF DNA binding sites. Although comparative analysis of the nubbin and pdm-2 encoding sequences indicate that these two genes most likely arose from a duplication event, we found only partial evidence of sequence duplication between their enhancers, suggesting that after the putative duplication their cis-regulatory DNA diverged at a higher rate than their coding sequences.

摘要

背景

发育生物学中的主要挑战之一是理解产生神经元多样性的调控事件。在果蝇胚胎神经谱系发育过程中,细胞的时间身份部分是由一个转录因子(TF)调控网络建立的,该网络介导了一系列细胞身份决定。这个网络中两个必不可少的调节因子是POU结构域转录因子Nubbin和Pdm-2,它们由相邻基因编码,统称为pdm。本研究的重点是发现并表征调控它们表达的顺式调控DNA。

结果

对跨越pdm基因座的125 kb基因组区域进行系统发育足迹分析,确定了116个保守序列簇。为了确定这些区域中哪些作为顺式调控增强子发挥作用,调节pdm基因表达的动态变化,我们在胚胎发育和胚后神经发生过程中测试了每个区域的体内增强子活性。我们的筛选揭示了77个独特的增强子,它们位于pdm基因座的非编码区域。其中许多在不同发育阶段激活神经特异性基因表达,并且许多以重叠模式驱动表达。对激活重叠表达模式的功能相关增强子进行序列比较,发现它们共享可预测增强子行为的保守元件。为了便于数据获取,我们将分析结果编入了cisPatterns,这是一个关于这些以及其他果蝇增强子的结构和功能的在线数据库。

结论

这些研究揭示了多种模块化增强子,它们很可能在胚胎和成虫发育过程中调节pdm基因表达,突出了高水平的时间和空间表达特异性。此外,我们在整个pdm基因座中发现了功能相关增强子簇。这些增强子的一个子集共享保守元件,包括与已知转录因子DNA结合位点相对应的序列。尽管对nubbin和pdm-2编码序列的比较分析表明这两个基因很可能起源于一次复制事件,但我们仅发现了它们增强子之间序列复制的部分证据,这表明在假定的复制之后,它们的顺式调控DNA的分歧速度高于其编码序列。

https://cdn.ncbi.nlm.nih.gov/pmc/blobs/86fa/4574355/6cc465da569c/12864_2015_1897_Fig1_HTML.jpg

文献AI研究员

20分钟写一篇综述,助力文献阅读效率提升50倍。

立即体验

用中文搜PubMed

大模型驱动的PubMed中文搜索引擎

马上搜索

文档翻译

学术文献翻译模型,支持多种主流文档格式。

立即体验