Simões Bruno M, O'Brien Ciara S, Eyre Rachel, Silva Andreia, Yu Ling, Sarmiento-Castro Aida, Alférez Denis G, Spence Kath, Santiago-Gómez Angélica, Chemi Francesca, Acar Ahmet, Gandhi Ashu, Howell Anthony, Brennan Keith, Rydén Lisa, Catalano Stefania, Andó Sebastiano, Gee Julia, Ucar Ahmet, Sims Andrew H, Marangoni Elisabetta, Farnie Gillian, Landberg Göran, Howell Sacha J, Clarke Robert B
Breast Cancer Now Research Unit, Institute of Cancer Sciences, University of Manchester, Wilmslow Road, Manchester M20 4BX, UK.
Breast Cancer Now Research Unit, Institute of Cancer Sciences, University of Manchester, Wilmslow Road, Manchester M20 4BX, UK; Department of Pharmacy, Health and Nutritional Sciences, University of Calabria, 87036 Arcavacata di Rende, Cosenza, Italy.
Cell Rep. 2015 Sep 29;12(12):1968-77. doi: 10.1016/j.celrep.2015.08.050. Epub 2015 Sep 17.
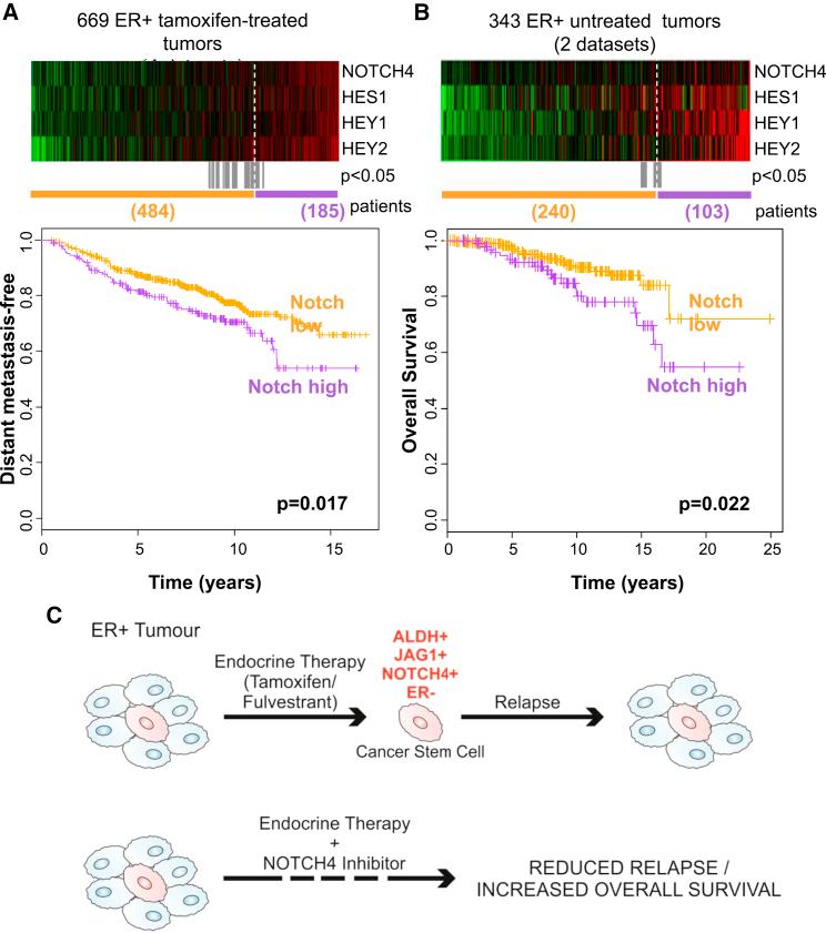
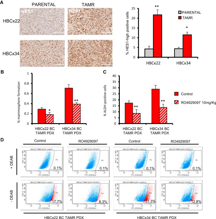
Breast cancers (BCs) typically express estrogen receptors (ERs) but frequently exhibit de novo or acquired resistance to hormonal therapies. Here, we show that short-term treatment with the anti-estrogens tamoxifen or fulvestrant decrease cell proliferation but increase BC stem cell (BCSC) activity through JAG1-NOTCH4 receptor activation both in patient-derived samples and xenograft (PDX) tumors. In support of this mechanism, we demonstrate that high ALDH1 predicts resistance in women treated with tamoxifen and that a NOTCH4/HES/HEY gene signature predicts for a poor response/prognosis in 2 ER+ patient cohorts. Targeting of NOTCH4 reverses the increase in Notch and BCSC activity induced by anti-estrogens. Importantly, in PDX tumors with acquired tamoxifen resistance, NOTCH4 inhibition reduced BCSC activity. Thus, we establish that BCSC and NOTCH4 activities predict both de novo and acquired tamoxifen resistance and that combining endocrine therapy with targeting JAG1-NOTCH4 overcomes resistance in human breast cancers.
乳腺癌(BCs)通常表达雌激素受体(ERs),但经常对激素疗法表现出原发性或获得性耐药。在此,我们表明,在患者来源的样本和异种移植(PDX)肿瘤中,用抗雌激素他莫昔芬或氟维司群进行短期治疗可降低细胞增殖,但通过JAG1-NOTCH4受体激活增加乳腺癌干细胞(BCSC)活性。为支持这一机制,我们证明高ALDH1预测他莫昔芬治疗女性的耐药性,并且NOTCH4/HES/HEY基因特征预测2个ER+患者队列的反应不佳/预后不良。靶向NOTCH4可逆转抗雌激素诱导的Notch和BCSC活性增加。重要的是,在获得他莫昔芬耐药性的PDX肿瘤中,NOTCH4抑制降低了BCSC活性。因此,我们确定BCSC和NOTCH4活性预测原发性和获得性他莫昔芬耐药性,并且将内分泌治疗与靶向JAG1-NOTCH4相结合可克服人类乳腺癌的耐药性。