Suppr超能文献

一种使用染料染色细胞和多变量图像分析的通用细胞死亡筛选检测方法。

A Versatile Cell Death Screening Assay Using Dye-Stained Cells and Multivariate Image Analysis.

作者信息

Collins Tony J, Ylanko Jarkko, Geng Fei, Andrews David W

机构信息

1 David Braley Human Stem Cell Screening Facility, Stem Cell and Cancer Research Institute, McMaster University , Hamilton, Ontario, Canada .

2 Department of Biological Sciences, Sunnybrook Research Institute , Toronto, Ontario, Canada .

出版信息

Assay Drug Dev Technol. 2015 Nov;13(9):547-57. doi: 10.1089/adt.2015.661. Epub 2015 Sep 30.

Abstract

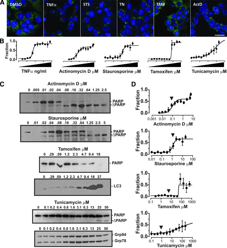
A novel dye-based method for measuring cell death in image-based screens is presented. Unlike conventional high- and medium-throughput cell death assays that measure only one form of cell death accurately, using multivariate analysis of micrographs of cells stained with the inexpensive mix, red dye nonyl acridine orange, and a nuclear stain, it was possible to quantify cell death induced by a variety of different agonists even without a positive control. Surprisingly, using a single known cytotoxic agent as a positive control for training a multivariate classifier allowed accurate quantification of cytotoxicity for mechanistically unrelated compounds enabling generation of dose-response curves. Comparison with low throughput biochemical methods suggested that cell death was accurately distinguished from cell stress induced by low concentrations of the bioactive compounds Tunicamycin and Brefeldin A. High-throughput image-based format analyses of more than 300 kinase inhibitors correctly identified 11 as cytotoxic with only 1 false positive. The simplicity and robustness of this dye-based assay makes it particularly suited to live cell screening for toxic compounds.

摘要

本文介绍了一种基于染料的新型方法,用于在基于图像的筛选中测量细胞死亡。与传统的高通量和中通量细胞死亡检测方法不同,后者只能准确测量一种细胞死亡形式,而使用廉价的混合染料(红色染料壬基吖啶橙)和核染色剂对细胞显微图像进行多变量分析,即使没有阳性对照,也能够量化由多种不同激动剂诱导的细胞死亡。令人惊讶的是,使用单一已知细胞毒性剂作为阳性对照来训练多变量分类器,可以准确量化与机制无关的化合物的细胞毒性,从而生成剂量反应曲线。与低通量生化方法的比较表明,细胞死亡能够与低浓度生物活性化合物衣霉素和布雷菲德菌素A诱导的细胞应激准确区分开来。对300多种激酶抑制剂进行的基于图像的高通量格式分析正确地识别出11种具有细胞毒性,仅有1例假阳性。这种基于染料的检测方法的简单性和稳健性使其特别适合用于对有毒化合物进行活细胞筛选。

https://cdn.ncbi.nlm.nih.gov/pmc/blobs/eed6/4652219/bd6057802e5b/fig-1.jpg

文献AI研究员

20分钟写一篇综述,助力文献阅读效率提升50倍。

立即体验

用中文搜PubMed

大模型驱动的PubMed中文搜索引擎

马上搜索

文档翻译

学术文献翻译模型,支持多种主流文档格式。

立即体验