Kolodziejczyk Aleksandra A, Kim Jong Kyoung, Tsang Jason C H, Ilicic Tomislav, Henriksson Johan, Natarajan Kedar N, Tuck Alex C, Gao Xuefei, Bühler Marc, Liu Pentao, Marioni John C, Teichmann Sarah A
European Molecular Biology Laboratory, European Bioinformatics Institute (EMBL-EBI), Wellcome Trust Genome Campus, Hinxton, Cambridge CB10 1SD, UK; Wellcome Trust Sanger Institute, Wellcome Trust Genome Campus, Hinxton, Cambridge CB10 1SA, UK.
European Molecular Biology Laboratory, European Bioinformatics Institute (EMBL-EBI), Wellcome Trust Genome Campus, Hinxton, Cambridge CB10 1SD, UK.
Cell Stem Cell. 2015 Oct 1;17(4):471-85. doi: 10.1016/j.stem.2015.09.011.
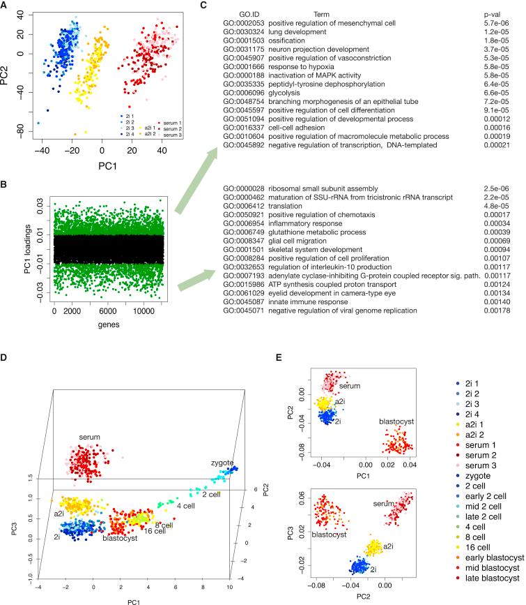
Embryonic stem cell (ESC) culture conditions are important for maintaining long-term self-renewal, and they influence cellular pluripotency state. Here, we report single cell RNA-sequencing of mESCs cultured in three different conditions: serum, 2i, and the alternative ground state a2i. We find that the cellular transcriptomes of cells grown in these conditions are distinct, with 2i being the most similar to blastocyst cells and including a subpopulation resembling the two-cell embryo state. Overall levels of intercellular gene expression heterogeneity are comparable across the three conditions. However, this masks variable expression of pluripotency genes in serum cells and homogeneous expression in 2i and a2i cells. Additionally, genes related to the cell cycle are more variably expressed in the 2i and a2i conditions. Mining of our dataset for correlations in gene expression allowed us to identify additional components of the pluripotency network, including Ptma and Zfp640, illustrating its value as a resource for future discovery.
胚胎干细胞(ESC)培养条件对于维持长期自我更新很重要,并且会影响细胞的多能性状态。在此,我们报告了在三种不同条件下培养的小鼠胚胎干细胞(mESC)的单细胞RNA测序结果:血清培养、2i培养以及替代性基础状态a2i培养。我们发现,在这些条件下生长的细胞的转录组是不同的,其中2i培养条件下的细胞与囊胚细胞最相似,并且包含一个类似于二细胞胚胎状态的亚群。三种培养条件下细胞间基因表达异质性的总体水平相当。然而,这掩盖了血清培养细胞中多能性基因的可变表达以及2i和a2i培养条件下细胞中多能性基因的均一表达。此外,与细胞周期相关的基因在2i和a2i培养条件下的表达变化更大。通过挖掘我们的数据集中基因表达的相关性,我们能够识别多能性网络的其他组成部分,包括Ptma和Zfp640,这说明了该数据集作为未来发现资源的价值。