Park Kyeong-Su, Kim Ju Hee, Shin Hee Won, Chung Kyung-Sook, Im Dong-Soo, Lim Jung Hwa, Jung Cho-Rok
Gene Therapy Research Unit, KRIBB, Daejeon, Republic of Korea.
EQUISnZAROO R&D center, Gyeonggi-do, Republic of Korea.
BMC Cancer. 2015 Oct 26;15:800. doi: 10.1186/s12885-015-1786-8.
Missense mutation of VHL gene is frequently detected in type 2 VHL diseases and linked to a wide range of pVHL functions and stability. Certain mutant pVHLs retain ability to regulate HIFs but lose their function by instability. In this case, regulating of degradation of mutant pVHLs, can be postulated as therapeutic method.
The stability and cellular function of missense mutant pVHLs were determine in HEK293T transient expressing cell and 786-O stable cell line. Ubiquitination assay of mutant VHL proteins was performed in vitro system. Anticancer effect of adenovirus mediated shUCP expressing was evaluated using ex vivo mouse xenograft assay.
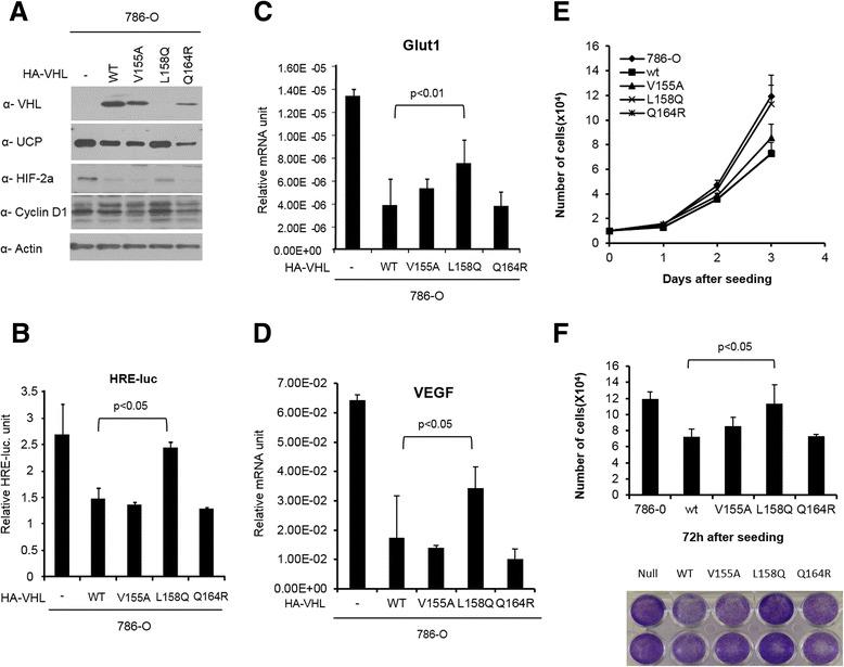
Three VHL missense mutants (V155A, L158Q, and Q164R) are directly ubiquitinated by E2-EPF UCP (UCP) in vitro. Mutant pVHLs are more unstable than wild type in cell. Missense mutant pVHLs interact with UCP directly in both in vitro and cellular systems. Lacking all of lysine residues of pVHL result in resistance to ubiquitination thereby increase its stability. Missense mutant pVHLs maintained the function of E3 ligase to ubiquitinate HIF-1α in vitro. In cells expressing mutant pVHLs, Glut-1 and VEGF were relatively upregulated compared to their levels in cells expressing wild-type. Depletion of UCP restored missense mutant pVHLs levels and inhibited cell growth. Adenovirus-mediated shUCP RNA delivery inhibited tumor growth in ex vivo mouse xenograft model.
These data suggest that targeting of UCP can be one of therapeutic method in type 2 VHL disease caused by unstable but functional missense mutant pVHL.
VHL基因的错义突变在2型VHL病中经常被检测到,并且与多种pVHL功能和稳定性相关。某些突变型pVHL保留了调节缺氧诱导因子(HIFs)的能力,但因不稳定而失去其功能。在这种情况下,调节突变型pVHL的降解可被假定为一种治疗方法。
在HEK293T瞬时表达细胞和786 - O稳定细胞系中测定错义突变型pVHL的稳定性和细胞功能。在体外系统中进行突变型VHL蛋白的泛素化测定。使用体外小鼠异种移植试验评估腺病毒介导的shUCP表达的抗癌效果。
三种VHL错义突变体(V155A、L158Q和Q164R)在体外被E2 - EPF泛素载体蛋白(UCP)直接泛素化。突变型pVHL在细胞中比野生型更不稳定。错义突变型pVHL在体外和细胞系统中均直接与UCP相互作用。pVHL所有赖氨酸残基的缺失导致对泛素化的抗性,从而增加其稳定性。错义突变型pVHL在体外维持了E3连接酶使HIF - 1α泛素化的功能。在表达突变型pVHL的细胞中,与表达野生型的细胞相比,葡萄糖转运蛋白1(Glut - 1)和血管内皮生长因子(VEGF)相对上调。UCP的缺失恢复了错义突变型pVHL的水平并抑制细胞生长。腺病毒介导的shUCP RNA传递在体外小鼠异种移植模型中抑制了肿瘤生长。
这些数据表明,针对UCP可能是治疗由不稳定但有功能的错义突变型pVHL引起的2型VHL病的治疗方法之一。