Suppr超能文献

查尔酮衍生物L2H17对结肠癌发生的化学预防作用。

Chemopreventive effect of chalcone derivative, L2H17, in colon cancer development.

作者信息

Xu Shanmei, Chen Minxiao, Chen Wenbo, Hui Junguo, Ji Jiansong, Hu Shuping, Zhou Jianmin, Wang Yi, Liang Guang

机构信息

Chemical Biology Research Center, School of Pharmaceutical Sciences, Wenzhou Medical University, Wenzhou, 325035, China.

Department of Radiology, the 5th Affiliated Hospital, Wenzhou Medical University, Lishui, Zhejiang, China.

出版信息

BMC Cancer. 2015 Nov 9;15:870. doi: 10.1186/s12885-015-1901-x.

Abstract

BACKGROUND

Colon cancer is the third most commonly diagnosed cancer and the second leading cause of cancer mortality worldwide. Chalcone and its derivatives are reported to exhibit anti-cancer effects in several cancer cell lines, including colon cancer cells. In addition, chalcones have advantages such as poor interaction with DNA and low risk of mutagenesity. In our previous study, a group of chalcone derivatives were synthesized and exhibited strong anti-inflammatory activities. In this study, we evaluated the anti-cancer effects of the chalcone derivative, L2H17, in colon cancer cells.

METHODS

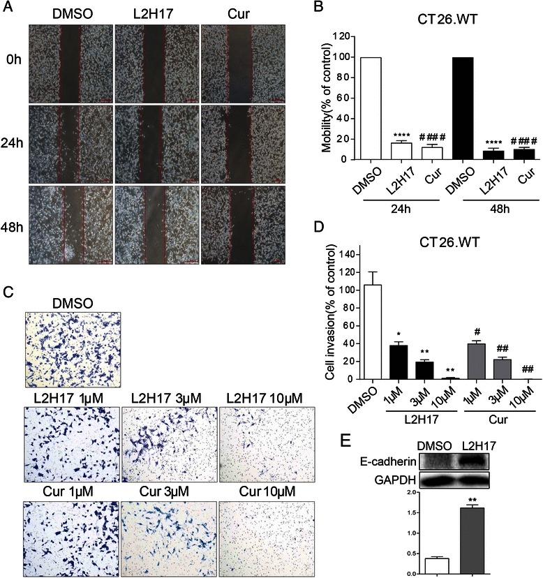
The cytotoxicities of L2H17 on various colon cancer cell lines were investigated by MTT and clonogenic assay. Cell cycle and apoptosis analysis were performed to evaluate the molecular mechanism of L2H17-mediated inhibition of tumor growth. Also, scratch wound and matrigel invasion experiments were performed to estimate the cell migration and invasion after L2H17 treatment. Finally, we observed the anti-colon cancer effects of L2H17 in vivo.

RESULTS

Our data show that compound L2H17 exhibited selective cytotoxic effect on colon cancer cells, via inducing G0/G1 cell cycle arrest and apoptosis in CT26.WT cells. Furthermore, L2H17 treatment decreased cell migration and invasion of CT26.WT cells. In addition, L2H17 possessed marked anti-tumor activity in vivo. The molecular mechanism of L2H17-mediated inhibition of tumor promotion and progression were function through inactivated NF-κB and Akt signaling pathways.

CONCLUSIONS

All these findings show that L2H17 might be a potential growth inhibitory chalcones derivative for colon cancer cells.

摘要

背景

结肠癌是全球第三大常见诊断癌症,也是癌症死亡的第二大主要原因。据报道,查尔酮及其衍生物在包括结肠癌细胞在内的多种癌细胞系中表现出抗癌作用。此外,查尔酮具有与DNA相互作用较弱和诱变风险较低等优点。在我们之前的研究中,合成了一组查尔酮衍生物并表现出强大的抗炎活性。在本研究中,我们评估了查尔酮衍生物L2H17对结肠癌细胞的抗癌作用。

方法

通过MTT和克隆形成试验研究L2H17对各种结肠癌细胞系的细胞毒性。进行细胞周期和凋亡分析以评估L2H17介导的肿瘤生长抑制的分子机制。此外,进行划痕伤口和基质胶侵袭实验以评估L2H17处理后细胞的迁移和侵袭能力。最后,我们观察了L2H17在体内的抗结肠癌作用。

结果

我们的数据表明,化合物L2H17对结肠癌细胞表现出选择性细胞毒性,通过诱导CT26.WT细胞的G0/G1细胞周期停滞和凋亡。此外,L2H17处理降低了CT26.WT细胞的迁移和侵袭能力。此外,L2H17在体内具有显著的抗肿瘤活性。L2H17介导的肿瘤促进和进展抑制的分子机制是通过使NF-κB和Akt信号通路失活来发挥作用的。

结论

所有这些发现表明,L2H17可能是一种潜在的对结肠癌细胞具有生长抑制作用的查尔酮衍生物。

https://cdn.ncbi.nlm.nih.gov/pmc/blobs/f69d/4638100/c2a489781ae4/12885_2015_1901_Fig1_HTML.jpg

相似文献

1
Chemopreventive effect of chalcone derivative, L2H17, in colon cancer development.
BMC Cancer. 2015 Nov 9;15:870. doi: 10.1186/s12885-015-1901-x.
2
γ-Aminobutyric acid inhibits the proliferation and increases oxaliplatin sensitivity in human colon cancer cells.
Tumour Biol. 2016 Nov;37(11):14885-14894. doi: 10.1007/s13277-016-5367-5. Epub 2016 Sep 19.
7
Hydrogen sulfide-releasing naproxen suppresses colon cancer cell growth and inhibits NF-κB signaling.
Drug Des Devel Ther. 2015 Aug 24;9:4873-82. doi: 10.2147/DDDT.S91116. eCollection 2015.
8
Cytotoxicity of trans-chalcone and licochalcone A against breast cancer cells is due to apoptosis induction and cell cycle arrest.
Biomed Pharmacother. 2017 Jan;85:425-433. doi: 10.1016/j.biopha.2016.11.047. Epub 2016 Nov 27.
10
Cytotoxic and apoptotic effects of chalcone derivatives of 2-acetyl thiophene on human colon adenocarcinoma cells.
Cell Biochem Funct. 2013 Jun;31(4):289-97. doi: 10.1002/cbf.2897. Epub 2012 Sep 18.

引用本文的文献

2
Acridine-Based Chalcone 1C and ABC Transporters.
Int J Mol Sci. 2025 Apr 27;26(9):4138. doi: 10.3390/ijms26094138.
3
Radiolabeled Probes from Derivatives of Natural Compounds Used in Nuclear Medicine.
Molecules. 2024 Sep 8;29(17):4260. doi: 10.3390/molecules29174260.
4
The effect of novel nitrogen-based chalcone analogs on colorectal cancer cells: Insight into the molecular pathways.
Heliyon. 2024 Feb 27;10(5):e27002. doi: 10.1016/j.heliyon.2024.e27002. eCollection 2024 Mar 15.
8
Chalcones and Gastrointestinal Cancers: Experimental Evidence.
Int J Mol Sci. 2023 Mar 22;24(6):5964. doi: 10.3390/ijms24065964.
9
Chalcone-3 Inhibits the Proliferation of Human Breast Cancer MDA-MB-231 Cell Line.
Asian Pac J Cancer Prev. 2023 Feb 1;24(2):683-691. doi: 10.31557/APJCP.2023.24.2.683.

本文引用的文献

1
E-cadherin can limit the transforming properties of activating β-catenin mutations.
EMBO J. 2015 Sep 14;34(18):2321-33. doi: 10.15252/embj.201591739. Epub 2015 Aug 3.
2
Anti-proliferative, apoptotic and signal transduction effects of hesperidin in non-small cell lung cancer cells.
Cell Oncol (Dordr). 2015 Jun;38(3):195-204. doi: 10.1007/s13402-015-0222-z. Epub 2015 Apr 10.
3
Inflammaging and cancer: a challenge for the Mediterranean diet.
Nutrients. 2015 Apr 9;7(4):2589-621. doi: 10.3390/nu7042589.
4
Aberrant MEK5/ERK5 signalling contributes to human colon cancer progression via NF-κB activation.
Cell Death Dis. 2015 Apr 9;6(4):e1718. doi: 10.1038/cddis.2015.83.
5
Curcumin loaded PLGA-poloxamer blend nanoparticles induce cell cycle arrest in mesothelioma cells.
Eur J Pharm Biopharm. 2015 Jun;93:37-45. doi: 10.1016/j.ejpb.2015.03.005. Epub 2015 Mar 17.
7
Modification of Helicobacter pylori Peptidoglycan Enhances NOD1 Activation and Promotes Cancer of the Stomach.
Cancer Res. 2015 Apr 15;75(8):1749-59. doi: 10.1158/0008-5472.CAN-14-2291. Epub 2015 Mar 2.
9
10
Recent developments in biological activities of chalcones: a mini review.
Eur J Med Chem. 2014 Oct 6;85:758-77. doi: 10.1016/j.ejmech.2014.08.033. Epub 2014 Aug 12.

文献AI研究员

20分钟写一篇综述,助力文献阅读效率提升50倍。

立即体验

用中文搜PubMed

大模型驱动的PubMed中文搜索引擎

马上搜索

文档翻译

学术文献翻译模型,支持多种主流文档格式。

立即体验