Xu Siyun, Xiao Yongsheng, Li Li, Yu Lushan, Jiang Huidi, Yu Aiming, Zeng Su
Department of Pharmaceutical Analysis and Drug Metabolism, College of Pharmaceutical Sciences, Zhejiang University, Hangzhou 310058, China.
Department of Biochemistry & Molecular Medicine, UC-Davis Medical Center, Sacramento, CA 95817, USA.
Acta Pharm Sin B. 2014 Oct;4(5):350-7. doi: 10.1016/j.apsb.2014.08.003. Epub 2014 Oct 1.
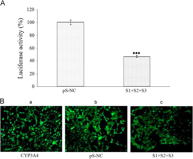
RNA interference (RNAi) is useful for selective gene silencing. Cytochrome P450 3A4 (CYP3A4), which metabolizes approximately 50% of drugs in clinical use, plays an important role in drug metabolism. In this study, we aimed to develop a short hairpin RNA (shRNA) to modulate CYP3A4 expression. Three new shRNAs (S1, S2 and S3) were designed to target the coding sequence (CDS) of CYP3A4, cloned into a shRNA expression vector, and tested in different cells. The mixture of three shRNAs produced optimal reduction (55%) in CYP3A4 CDS-luciferase activity in both CHL and HEK293 cells. Endogenous CYP3A4 expression in HepG2 cells was decreased about 50% at both mRNA and protein level after transfection of the mixture of three shRNAs. In contrast, CYP3A5 gene expression was not altered by the shRNAs, supporting the selectivity of CYP3A4 shRNAs. In addition, HepG2 cells transfected with CYP3A4 shRNAs were less sensitive to Ginkgolic acids, whose toxic metabolites are produced by CYP3A4. These results demonstrate that vector-based shRNAs could modulate CYP3A4 expression in cells through their actions on CYP3A4 CDS, and CYP3A4 shRNAs may be utilized to define the role of CYP3A4 in drug metabolism and toxicity.
RNA干扰(RNAi)可用于选择性基因沉默。细胞色素P450 3A4(CYP3A4)参与了约50%临床使用药物的代谢,在药物代谢中起重要作用。在本研究中,我们旨在开发一种短发夹RNA(shRNA)来调节CYP3A4的表达。设计了三种新的shRNA(S1、S2和S3)靶向CYP3A4的编码序列(CDS),克隆到shRNA表达载体中,并在不同细胞中进行测试。三种shRNA的混合物在CHL和HEK293细胞中均使CYP3A4 CDS-荧光素酶活性产生了最佳降低效果(55%)。转染三种shRNA的混合物后,HepG2细胞中内源性CYP3A4的表达在mRNA和蛋白质水平均下降了约50%。相比之下,shRNA并未改变CYP3A5基因的表达,这支持了CYP3A4 shRNA的选择性。此外,用CYP3A4 shRNA转染的HepG2细胞对银杏酸的敏感性降低,银杏酸的有毒代谢产物由CYP3A4产生。这些结果表明,基于载体的shRNA可通过作用于CYP3A4 CDS来调节细胞中CYP3A4的表达,且CYP3A4 shRNA可用于确定CYP3A4在药物代谢和毒性中的作用。