Suppr超能文献

二甲双胍通过重编程星状细胞和肿瘤相关巨噬细胞减少胰腺癌的促结缔组织增生反应

Metformin Reduces Desmoplasia in Pancreatic Cancer by Reprogramming Stellate Cells and Tumor-Associated Macrophages.

作者信息

Incio Joao, Suboj Priya, Chin Shan M, Vardam-Kaur Trupti, Liu Hao, Hato Tai, Babykutty Suboj, Chen Ivy, Deshpande Vikram, Jain Rakesh K, Fukumura Dai

机构信息

Edwin L. Steele Laboratories, Department of Radiation Oncology, Massachusetts General Hospital Research Institute, Harvard Medical School, Boston, Massachusetts, United States of America.

Department of Internal Medicine, Hospital S. Joao, Porto, Portugal.

出版信息

PLoS One. 2015 Dec 7;10(12):e0141392. doi: 10.1371/journal.pone.0141392. eCollection 2015.

Abstract

BACKGROUND

Pancreatic ductal adenocarcinoma (PDAC) is a highly desmoplastic tumor with a dismal prognosis for most patients. Fibrosis and inflammation are hallmarks of tumor desmoplasia. We have previously demonstrated that preventing the activation of pancreatic stellate cells (PSCs) and alleviating desmoplasia are beneficial strategies in treating PDAC. Metformin is a widely used glucose-lowering drug. It is also frequently prescribed to diabetic pancreatic cancer patients and has been shown to associate with a better outcome. However, the underlying mechanisms of this benefit remain unclear. Metformin has been found to modulate the activity of stellate cells in other disease settings. In this study, we examine the effect of metformin on PSC activity, fibrosis and inflammation in PDACs.

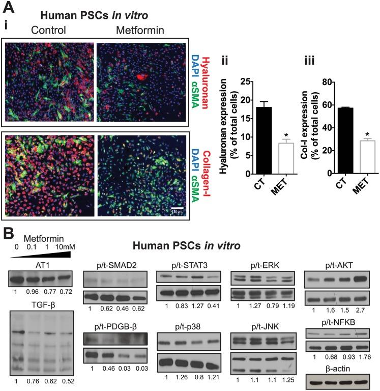
METHODS/RESULTS: In overweight, diabetic PDAC patients and pre-clinical mouse models, treatment with metformin reduced levels of tumor extracellular matrix (ECM) components, in particular hyaluronan (HA). In vitro, we found that metformin reduced TGF-ß signaling and the production of HA and collagen-I in cultured PSCs. Furthermore, we found that metformin alleviates tumor inflammation by reducing the expression of inflammatory cytokines including IL-1β as well as infiltration and M2 polarization of tumor-associated macrophages (TAMs) in vitro and in vivo. These effects on macrophages in vitro appear to be associated with a modulation of the AMPK/STAT3 pathway by metformin. Finally, we found in our preclinical models that the alleviation of desmoplasia by metformin was associated with a reduction in ECM remodeling, epithelial-to-mesenchymal transition (EMT) and ultimately systemic metastasis.

CONCLUSION

Metformin alleviates the fibro-inflammatory microenvironment in obese/diabetic individuals with pancreatic cancer by reprogramming PSCs and TAMs, which correlates with reduced disease progression. Metformin should be tested/explored as part of the treatment strategy in overweight diabetic PDAC patients.

摘要

背景

胰腺导管腺癌(PDAC)是一种高度促结缔组织增生性肿瘤,大多数患者预后不佳。纤维化和炎症是肿瘤促结缔组织增生的特征。我们之前已经证明,阻止胰腺星状细胞(PSC)的激活和减轻促结缔组织增生是治疗PDAC的有益策略。二甲双胍是一种广泛使用的降糖药物。它也经常被开给糖尿病胰腺癌患者,并已被证明与更好的预后相关。然而,这种益处的潜在机制仍不清楚。在其他疾病背景下,已发现二甲双胍可调节星状细胞的活性。在本研究中,我们研究了二甲双胍对PDAC中PSC活性、纤维化和炎症的影响。

方法/结果:在超重的糖尿病PDAC患者和临床前小鼠模型中,二甲双胍治疗降低了肿瘤细胞外基质(ECM)成分的水平,特别是透明质酸(HA)。在体外,我们发现二甲双胍降低了培养的PSC中TGF-β信号传导以及HA和I型胶原蛋白的产生。此外,我们发现二甲双胍通过降低包括IL-1β在内的炎性细胞因子的表达以及体外和体内肿瘤相关巨噬细胞(TAM)的浸润和M2极化来减轻肿瘤炎症。二甲双胍在体外对巨噬细胞的这些作用似乎与AMPK/STAT3途径的调节有关。最后,我们在临床前模型中发现,二甲双胍减轻促结缔组织增生与ECM重塑、上皮-间质转化(EMT)的减少以及最终的全身转移有关。

结论

二甲双胍通过对PSC和TAM进行重编程,减轻肥胖/糖尿病胰腺癌患者的纤维炎症微环境,这与疾病进展的减少相关。二甲双胍应作为超重糖尿病PDAC患者治疗策略的一部分进行测试/探索。

https://cdn.ncbi.nlm.nih.gov/pmc/blobs/90d9/4671732/36ea95776c4e/pone.0141392.g001.jpg

文献AI研究员

20分钟写一篇综述,助力文献阅读效率提升50倍。

立即体验

用中文搜PubMed

大模型驱动的PubMed中文搜索引擎

马上搜索

文档翻译

学术文献翻译模型,支持多种主流文档格式。

立即体验