Zhang Xiaoyang, Choi Peter S, Francis Joshua M, Imielinski Marcin, Watanabe Hideo, Cherniack Andrew D, Meyerson Matthew
Department of Medical Oncology, Dana-Farber Cancer Institute, Boston, Massachusetts, USA.
Cancer Program, Broad Institute of Harvard and MIT, Cambridge, Massachusetts, USA.
Nat Genet. 2016 Feb;48(2):176-82. doi: 10.1038/ng.3470. Epub 2015 Dec 14.
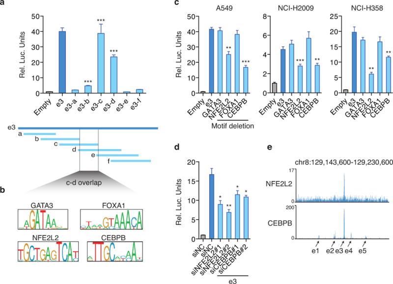
Whole-genome analysis approaches are identifying recurrent cancer-associated somatic alterations in noncoding DNA regions. We combined somatic copy number analysis of 12 tumor types with tissue-specific epigenetic profiling to identify significant regions of focal amplification harboring super-enhancers. Copy number gains of noncoding regions harboring super-enhancers near KLF5, USP12, PARD6B and MYC are associated with overexpression of these cancer-related genes. We show that two distinct focal amplifications of super-enhancers 3' to MYC in lung adenocarcinoma (MYC-LASE) and endometrial carcinoma (MYC-ECSE) are physically associated with the MYC promoter and correlate with MYC overexpression. CRISPR/Cas9-mediated repression or deletion of a constituent enhancer within the MYC-LASE region led to significant reductions in the expression of MYC and its target genes and to the impairment of anchorage-independent and clonogenic growth, consistent with an oncogenic function. Our results suggest that genomic amplification of super-enhancers represents a common mechanism to activate cancer driver genes in multiple cancer types.
全基因组分析方法正在识别非编码DNA区域中与癌症相关的复发性体细胞改变。我们将12种肿瘤类型的体细胞拷贝数分析与组织特异性表观遗传分析相结合,以识别含有超级增强子的局灶性扩增的重要区域。在KLF5、USP12、PARD6B和MYC附近含有超级增强子的非编码区域的拷贝数增加与这些癌症相关基因的过表达有关。我们发现,肺腺癌(MYC-LASE)和子宫内膜癌(MYC-ECSE)中MYC 3'端两个不同的超级增强子局灶性扩增与MYC启动子在物理上相关,并与MYC过表达相关。CRISPR/Cas9介导的MYC-LASE区域内组成型增强子的抑制或缺失导致MYC及其靶基因的表达显著降低,并导致非锚定依赖性和克隆形成生长受损,这与致癌功能一致。我们的结果表明,超级增强子的基因组扩增是多种癌症类型中激活癌症驱动基因的常见机制。