Suppr超能文献

高甲基化导致的E2F1-miR-34c-SCF负反馈回路中断促进结肠癌细胞增殖。

Interrupted E2F1-miR-34c-SCF negative feedback loop by hyper-methylation promotes colorectal cancer cell proliferation.

作者信息

Yang Shu, Wu Bo, Sun Haimei, Ji Fengqing, Sun Tingyi, Zhao Yan, Zhou Deshan

机构信息

Department of Histology and Embryology, School of Basic Medical Sciences, Capital Medical University, Beijing 100069, P.R. China Beijing Key Laboratory of Cancer Invasion and Metastasis Research, Beijing 100069, P.R. China Cancer Institute of Capital Medical University, Beijing 100069, P.R. China.

Clinical Research Centre for Autoimmune Liver Disease, Beijing YouAn Hospital, Capital Medical University, Beijing 100069, China.

出版信息

Biosci Rep. 2015 Dec 24;36(1):e00293. doi: 10.1042/BSR20150290.

Abstract

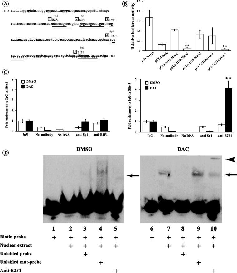
Tumour suppressor miR-34c deficiency resulted from hyper-methylation in its promoter is believed to be one of the main causes of colorectal cancer (CRC). Till date, miR-34c has been validated as a direct target of p53; but previous evidence suggested other transcription factor(s) must be involved in miR-34c transcription. In the present study, we in the first place identified a core promoter region (-1118 to -883 bp) of pre-miR-34c which was embedded within a hyper-methylated CpG island. Secondly, E2F1 promoted miR-34c transcription by physical interaction with the miR-34c promoter at site -897 to -889 bp. The transcriptional activating effect of E2F1 on miR-34c was in a p53 independent manner but profoundly promoted in the presence of p53 with exposure to 5-aza-2'-deoxycytidine (DAC). Thirdly, stem cell factor (SCF), a miR-34c target, was specifically reduced upon an introduction of E2F1 which lead to suppression of CRC cell proliferation. The E2F1-suppressed cell proliferation was partially abrogated by additional miR-34c inhibitor, indicating that the anti-proliferation effect of E2F1 was probably through activating miR-34c-SCF axis. Finally, SCF/KIT signalling increased E2F1 production by reducing its proteosomal degradation dependent on PI3K/Akt-GSK3β pathway. In conclusion, our results suggested the existence of E2F1-miR-34c-SCF negative feedback loop which was interrupted by the hyper-methylation of miR-34c promoter in CRC cells and increased cell proliferation.

摘要

肿瘤抑制因子miR - 34c启动子区域的高甲基化导致其缺失,这被认为是结直肠癌(CRC)的主要病因之一。迄今为止,miR - 34c已被证实是p53的直接靶点;但先前的证据表明,其他转录因子必定参与了miR - 34c的转录过程。在本研究中,我们首先鉴定出pre - miR - 34c的一个核心启动子区域(- 1118至- 883 bp),该区域位于一个高甲基化的CpG岛内。其次,E2F1通过与miR - 34c启动子在- 897至- 889 bp位点的物理相互作用促进miR - 34c转录。E2F1对miR - 34c的转录激活作用不依赖p53,但在p53存在且暴露于5 - 氮杂- 2'-脱氧胞苷(DAC)的情况下会显著增强。第三,干细胞因子(SCF)是miR - 34c的一个靶点,引入E2F1后其表达量会特异性降低,进而导致CRC细胞增殖受到抑制。额外添加miR - 34c抑制剂可部分消除E2F1抑制的细胞增殖,这表明E2F1的抗增殖作用可能是通过激活miR - 34c - SCF轴实现的。最后,SCF/KIT信号通路通过依赖PI3K/Akt - GSK3β途径减少E2F1的蛋白酶体降解来增加E2F1的产生。总之,我们的结果表明存在E2F1 - miR - 34c - SCF负反馈环,该负反馈环在CRC细胞中因miR - 34c启动子的高甲基化而被中断,从而导致细胞增殖增加。

https://cdn.ncbi.nlm.nih.gov/pmc/blobs/4bd6/4741184/acdc894f0fb8/bsr036e293fig1.jpg

文献AI研究员

20分钟写一篇综述,助力文献阅读效率提升50倍。

立即体验

用中文搜PubMed

大模型驱动的PubMed中文搜索引擎

马上搜索

文档翻译

学术文献翻译模型,支持多种主流文档格式。

立即体验