Rao Yijian, Perna Marco G, Hofmann Benjamin, Beier Viola, Wollert Thomas
Molecular Membrane and Organelle Biology, Max Planck Institute of Biochemistry, Am Klopferspitz 18, Martinsried 82152, Germany.
Nat Commun. 2016 Jan 12;7:10338. doi: 10.1038/ncomms10338.
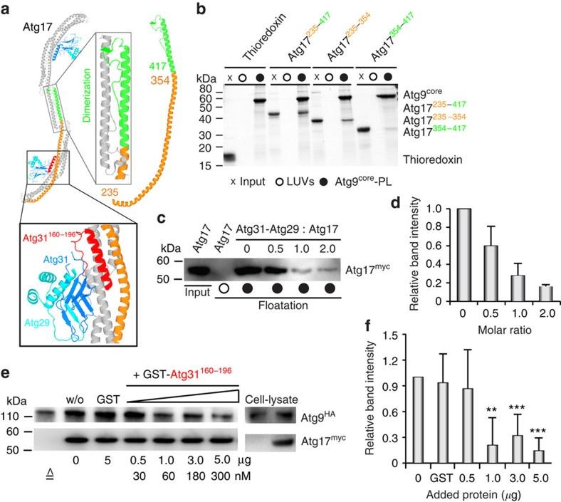
Autophagosomes are double-membrane vesicles that sequester cytoplasmic material for lysosomal degradation. Their biogenesis is initiated by recruitment of Atg9-vesicles to the phagophore assembly site. This process depends on the regulated activation of the Atg1-kinase complex. However, the underlying molecular mechanism remains unclear. Here we reconstitute this early step in autophagy from purified components in vitro. We find that on assembly from its cytoplasmic subcomplexes, the Atg1-kinase complex becomes activated, enabling it to recruit and tether Atg9-vesicles. The scaffolding protein Atg17 targets the Atg1-kinase complex to autophagic membranes by specifically recognizing the membrane protein Atg9. This interaction is inhibited by the two regulatory subunits Atg31 and Atg29. Engagement of the Atg1-Atg13 subcomplex restores the Atg9-binding and membrane-tethering activity of Atg17. Our data help to unravel the mechanism that controls Atg17-mediated tethering of Atg9-vesicles, providing the molecular basis to understand initiation of autophagosome-biogenesis.
自噬体是一种双膜囊泡,它隔离细胞质物质以便进行溶酶体降解。其生物发生是通过将Atg9囊泡募集到吞噬泡组装位点来启动的。这个过程依赖于Atg1激酶复合体的调控激活。然而,其潜在的分子机制仍不清楚。在这里,我们在体外从纯化的组分中重建了自噬的这一早期步骤。我们发现,当Atg1激酶复合体从其细胞质亚复合体组装时,它会被激活,从而能够募集并拴系Atg9囊泡。支架蛋白Atg17通过特异性识别膜蛋白Atg9将Atg1激酶复合体靶向自噬膜。这种相互作用受到两个调节亚基Atg31和Atg29的抑制。Atg1-Atg13亚复合体的结合恢复了Atg17的Atg9结合和膜拴系活性。我们的数据有助于揭示控制Atg17介导的Atg9囊泡拴系的机制,为理解自噬体生物发生的起始提供分子基础。