Gomes Ligia C, Odedra Devang, Dikic Ivan, Pohl Christian
a Buchmann Institute for Molecular Life Sciences, Goethe University , Frankfurt (Main) , Germany.
b Institute of Biochemistry II, School of Medicine, Goethe University , Frankfurt (Main) , Germany.
Autophagy. 2016;12(3):529-46. doi: 10.1080/15548627.2015.1136771. Epub 2016 Jan 13.
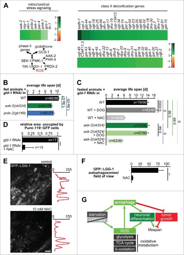
Autophagy can act either as a tumor suppressor or as a survival mechanism for established tumors. To understand how autophagy plays this dual role in cancer, in vivo models are required. By using a highly heterogeneous C. elegans germline tumor, we show that autophagy-related proteins are expressed in a specific subset of tumor cells, neurons. Inhibition of autophagy impairs neuronal differentiation and increases tumor cell number, resulting in a shorter life span of animals with tumors, while induction of autophagy extends their life span by impairing tumor proliferation. Fasting of animals with fully developed tumors leads to a doubling of their life span, which depends on modular changes in transcription including switches in transcription factor networks and mitochondrial metabolism. Hence, our results suggest that metabolic restructuring, cell-type specific regulation of autophagy and neuronal differentiation constitute central pathways preventing growth of heterogeneous tumors.
自噬既可以作为一种肿瘤抑制机制,也可以作为已形成肿瘤的一种生存机制。为了理解自噬在癌症中如何发挥这种双重作用,需要体内模型。通过使用高度异质性的秀丽隐杆线虫生殖系肿瘤,我们发现自噬相关蛋白在肿瘤细胞的一个特定亚群即神经元中表达。抑制自噬会损害神经元分化并增加肿瘤细胞数量,导致患肿瘤动物的寿命缩短,而诱导自噬则通过抑制肿瘤增殖来延长它们的寿命。对肿瘤已完全形成的动物禁食会使其寿命加倍,这取决于转录的模块化变化,包括转录因子网络和线粒体代谢的转换。因此,我们的结果表明,代谢重组、自噬的细胞类型特异性调节以及神经元分化构成了阻止异质性肿瘤生长的核心途径。