• 文献检索
  • 文档翻译
  • 深度研究
  • 学术资讯
  • Suppr Zotero 插件Zotero 插件
  • 邀请有礼
  • 套餐&价格
  • 历史记录
应用&插件
Suppr Zotero 插件Zotero 插件浏览器插件Mac 客户端Windows 客户端微信小程序
定价
高级版会员购买积分包购买API积分包
服务
文献检索文档翻译深度研究API 文档MCP 服务
关于我们
关于 Suppr公司介绍联系我们用户协议隐私条款
关注我们

Suppr 超能文献

核心技术专利:CN118964589B侵权必究
粤ICP备2023148730 号-1Suppr @ 2026

文献检索

告别复杂PubMed语法,用中文像聊天一样搜索,搜遍4000万医学文献。AI智能推荐,让科研检索更轻松。

立即免费搜索

文件翻译

保留排版,准确专业,支持PDF/Word/PPT等文件格式,支持 12+语言互译。

免费翻译文档

深度研究

AI帮你快速写综述,25分钟生成高质量综述,智能提取关键信息,辅助科研写作。

立即免费体验

Map3k1在T细胞中的特异性缺失揭示了Mekk1和Jnk在依赖Cdkn1b的增殖性扩张中的关键作用。

T-Cell-Specific Deletion of Map3k1 Reveals the Critical Role for Mekk1 and Jnks in Cdkn1b-Dependent Proliferative Expansion.

作者信息

Suddason Tesha, Anwar Saba, Charlaftis Nikolaos, Gallagher Ewen

机构信息

Department of Medicine, Imperial College London, Du Cane Road, London W12 0NN, UK.

Department of Medicine, Imperial College London, Du Cane Road, London W12 0NN, UK.

出版信息

Cell Rep. 2016 Jan 26;14(3):449-457. doi: 10.1016/j.celrep.2015.12.047. Epub 2016 Jan 7.

DOI:10.1016/j.celrep.2015.12.047
PMID:26774476
原文链接:https://pmc.ncbi.nlm.nih.gov/articles/PMC4733086/
Abstract

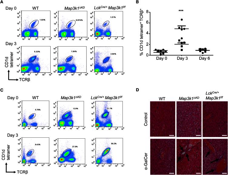
MAPK signaling is important for T lymphocyte development, homeostasis, and effector responses. To better understand the role of Mekk1 (encoded by Map3k1) in T cells, we conditionally deleted Map3k1 in Lck(Cre/+)Map3k1(f/f) mice, and these display larger iNKT cell populations within the liver, spleen, and bone marrow. Mekk1 signaling controls splenic and liver iNKT cell expansion in response to glycolipid antigen. Lck(Cre/+)Map3k1(f/f) mice have enhanced liver damage in response to glycolipid antigen. Mekk1 regulates Jnk activation in iNKT cells and binds and transfers Lys63-linked poly-ubiquitin onto Carma1. Map3k1 is critical for the regulation of p27(Kip1) (encoded by Cdkn1b).

摘要

丝裂原活化蛋白激酶(MAPK)信号传导对于T淋巴细胞的发育、稳态和效应反应至关重要。为了更好地理解Mekk1(由Map3k1编码)在T细胞中的作用,我们在Lck(Cre/+)Map3k1(f/f)小鼠中条件性敲除Map3k1,这些小鼠在肝脏、脾脏和骨髓中表现出更大的不变自然杀伤T(iNKT)细胞群体。Mekk1信号传导控制脾脏和肝脏中iNKT细胞对糖脂抗原的反应性扩张。Lck(Cre/+)Map3k1(f/f)小鼠对糖脂抗原的反应导致肝脏损伤增强。Mekk1调节iNKT细胞中的Jnk活化,并将K63连接的多聚泛素结合并转移到Carma1上。Map3k1对于p27(Kip1)(由Cdkn1b编码)的调节至关重要。

https://cdn.ncbi.nlm.nih.gov/pmc/blobs/1079/4733086/2e7e53538a94/gr5.jpg
https://cdn.ncbi.nlm.nih.gov/pmc/blobs/1079/4733086/40179ec79c1d/fx1.jpg
https://cdn.ncbi.nlm.nih.gov/pmc/blobs/1079/4733086/d127845518aa/gr1.jpg
https://cdn.ncbi.nlm.nih.gov/pmc/blobs/1079/4733086/caf8ad18a66b/gr2.jpg
https://cdn.ncbi.nlm.nih.gov/pmc/blobs/1079/4733086/df99e81d1ef2/gr3.jpg
https://cdn.ncbi.nlm.nih.gov/pmc/blobs/1079/4733086/e571a4d9df3f/gr4.jpg
https://cdn.ncbi.nlm.nih.gov/pmc/blobs/1079/4733086/2e7e53538a94/gr5.jpg
https://cdn.ncbi.nlm.nih.gov/pmc/blobs/1079/4733086/40179ec79c1d/fx1.jpg
https://cdn.ncbi.nlm.nih.gov/pmc/blobs/1079/4733086/d127845518aa/gr1.jpg
https://cdn.ncbi.nlm.nih.gov/pmc/blobs/1079/4733086/caf8ad18a66b/gr2.jpg
https://cdn.ncbi.nlm.nih.gov/pmc/blobs/1079/4733086/df99e81d1ef2/gr3.jpg
https://cdn.ncbi.nlm.nih.gov/pmc/blobs/1079/4733086/e571a4d9df3f/gr4.jpg
https://cdn.ncbi.nlm.nih.gov/pmc/blobs/1079/4733086/2e7e53538a94/gr5.jpg

相似文献

1
T-Cell-Specific Deletion of Map3k1 Reveals the Critical Role for Mekk1 and Jnks in Cdkn1b-Dependent Proliferative Expansion.Map3k1在T细胞中的特异性缺失揭示了Mekk1和Jnk在依赖Cdkn1b的增殖性扩张中的关键作用。
Cell Rep. 2016 Jan 26;14(3):449-457. doi: 10.1016/j.celrep.2015.12.047. Epub 2016 Jan 7.
2
Genetic insights into Map3k-dependent proliferative expansion of T cells.对丝裂原活化蛋白激酶激酶激酶(Map3k)依赖性T细胞增殖性扩张的遗传学见解。
Cell Cycle. 2016 Aug 2;15(15):1956-60. doi: 10.1080/15384101.2016.1189042. Epub 2016 May 31.
3
The MEKK1 PHD ubiquitinates TAB1 to activate MAPKs in response to cytokines.MEKK1 PHD 通过泛素化 TAB1 来激活 MAPKs 以响应细胞因子。
EMBO J. 2014 Nov 3;33(21):2581-96. doi: 10.15252/embj.201488351. Epub 2014 Sep 26.
4
Activation of invariant Natural Killer T lymphocytes in response to the α-galactosylceramide analogue KRN7000 encapsulated in PLGA-based nanoparticles and microparticles.载有α-半乳糖神经酰胺类似物 KRN7000 的 PLGA 纳米粒和微球激活固有自然杀伤 T 细胞。
Int J Pharm. 2012 Feb 14;423(1):45-54. doi: 10.1016/j.ijpharm.2011.04.068. Epub 2011 May 14.
5
Kinase MEKK1 is required for CD40-dependent activation of the kinases Jnk and p38, germinal center formation, B cell proliferation and antibody production.激酶MEKK1是CD40依赖性激活激酶Jnk和p38、生发中心形成、B细胞增殖及抗体产生所必需的。
Nat Immunol. 2007 Jan;8(1):57-63. doi: 10.1038/ni1421. Epub 2006 Dec 3.
6
The goya mouse mutant reveals distinct newly identified roles for MAP3K1 in the development and survival of cochlear sensory hair cells.戈雅小鼠突变体揭示了丝裂原活化蛋白激酶激酶激酶1(MAP3K1)在耳蜗感觉毛细胞发育和存活中的不同新作用。
Dis Model Mech. 2015 Dec;8(12):1555-68. doi: 10.1242/dmm.023176. Epub 2015 Nov 5.
7
The MEKK1 SWIM domain is a novel substrate receptor for c-Jun ubiquitylation.MEKK1 SWIM 结构域是 c-Jun 泛素化的新型底物受体。
Biochem J. 2012 Aug 1;445(3):431-9. doi: 10.1042/BJ20120406.
8
MEK kinase 1 is a negative regulator of virus-specific CD8(+) T cells.丝裂原活化蛋白激酶激酶1是病毒特异性CD8(+) T细胞的负调节因子。
Eur J Immunol. 2006 Aug;36(8):2076-84. doi: 10.1002/eji.200535163.
9
High yield purification of JNK1β1 and activation by in vitro reconstitution of the MEKK1→MKK4→JNK MAPK phosphorylation cascade.通过体外重建MEKK1→MKK4→JNK丝裂原活化蛋白激酶磷酸化级联反应实现JNK1β1的高效纯化及激活
Protein Expr Purif. 2013 Feb;87(2):87-99. doi: 10.1016/j.pep.2012.10.010. Epub 2012 Nov 10.
10
Gene-Environment Interactions Target Mitogen-activated Protein 3 Kinase 1 (MAP3K1) Signaling in Eyelid Morphogenesis.基因-环境相互作用靶向丝裂原活化蛋白3激酶1(MAP3K1)信号通路参与眼睑形态发生
J Biol Chem. 2015 Aug 7;290(32):19770-9. doi: 10.1074/jbc.M115.665729. Epub 2015 Jun 24.

引用本文的文献

1
Deafness DFNB128 Associated with a Recessive Variant of Human Recapitulates Hearing Loss of -Deficient Mice.DFNB128 型耳聋与人类隐性变异相关,可重现 - 缺陷型小鼠的听力损失。
Genes (Basel). 2024 Jun 27;15(7):845. doi: 10.3390/genes15070845.
2
A systems and computational biology perspective on advancing CAR therapy.从系统和计算生物学角度推进 CAR 疗法。
Semin Cancer Biol. 2023 Sep;94:34-49. doi: 10.1016/j.semcancer.2023.05.009. Epub 2023 May 30.
3
TAK1 is essential for MAIT cell development and the differentiation of MAIT1 and MAIT17.

本文引用的文献

1
A RING to rule them all? Insights into the Map3k1 PHD motif provide a new mechanistic understanding into the diverse roles of Map3k1.一枚统治一切的指环?对Map3k1植物同源结构域基序的深入了解为Map3k1的多种作用提供了新的机制性认识。
Cell Death Differ. 2015 Apr;22(4):540-8. doi: 10.1038/cdd.2014.239. Epub 2015 Jan 23.
2
The MEKK1 PHD ubiquitinates TAB1 to activate MAPKs in response to cytokines.MEKK1 PHD 通过泛素化 TAB1 来激活 MAPKs 以响应细胞因子。
EMBO J. 2014 Nov 3;33(21):2581-96. doi: 10.15252/embj.201488351. Epub 2014 Sep 26.
3
Invariant natural killer T cells as sensors and managers of inflammation.
TAK1对于黏膜相关恒定T细胞(MAIT细胞)的发育以及MAIT1和MAIT17细胞的分化至关重要。
Cell Mol Immunol. 2023 Jul;20(7):854-856. doi: 10.1038/s41423-023-00999-x. Epub 2023 Mar 27.
4
Circ_0085315 promotes cell proliferation, invasion, and migration in colon cancer through miR-1200/MAP3K1 signaling pathway.Circ_0085315通过miR-1200/MAP3K1信号通路促进结肠癌细胞的增殖、侵袭和迁移。
Cell Cycle. 2022 Jun;21(11):1194-1211. doi: 10.1080/15384101.2022.2044137. Epub 2022 Mar 1.
5
Genetic Control of MAP3K1 in Eye Development and Sex Differentiation.基因控制 MAP3K1 在眼睛发育和性别分化中的作用。
Cells. 2021 Dec 23;11(1):34. doi: 10.3390/cells11010034.
6
MEKK1-Dependent Activation of the CRL4 Complex Is Important for DNA Damage-Induced Degradation of p21 and DDB2 and Cell Survival.MEKK1 依赖性激活 CRL4 复合物对于 DNA 损伤诱导的 p21 和 DDB2 降解以及细胞存活至关重要。
Mol Cell Biol. 2021 Sep 24;41(10):e0008121. doi: 10.1128/MCB.00081-21. Epub 2021 Jul 12.
7
Methylome Patterns of Cattle Adaptation to Heat Stress.牛对热应激适应的甲基化组模式
Front Genet. 2021 May 28;12:633132. doi: 10.3389/fgene.2021.633132. eCollection 2021.
8
Rationalized inhibition of mixed lineage kinase 3 and CD70 enhances life span and antitumor efficacy of CD8 T cells.合理化抑制混合谱系激酶 3 和 CD70 可延长 CD8 T 细胞的寿命并增强其抗肿瘤疗效。
J Immunother Cancer. 2020 Aug;8(2). doi: 10.1136/jitc-2019-000494.
9
Mixed lineage kinase 3 inhibition induces T cell activation and cytotoxicity.混合谱系激酶 3 抑制诱导 T 细胞活化和细胞毒性。
Proc Natl Acad Sci U S A. 2020 Apr 7;117(14):7961-7970. doi: 10.1073/pnas.1921325117. Epub 2020 Mar 24.
10
JNK Signaling: Regulation and Functions Based on Complex Protein-Protein Partnerships.JNK信号传导:基于复杂蛋白质-蛋白质相互作用的调控与功能
Microbiol Mol Biol Rev. 2016 Jul 27;80(3):793-835. doi: 10.1128/MMBR.00043-14. Print 2016 Sep.
不变自然杀伤 T 细胞作为炎症的传感器和管理者。
Trends Immunol. 2013 Feb;34(2):50-8. doi: 10.1016/j.it.2012.08.009. Epub 2012 Sep 25.
4
A conditional knockout resource for the genome-wide study of mouse gene function.一个用于研究小鼠基因功能的全基因组条件性基因敲除资源。
Nature. 2011 Jun 15;474(7351):337-42. doi: 10.1038/nature10163.
5
Translational control of NKT cell cytokine production by p38 MAPK.p38 MAPK 对 NKT 细胞细胞因子产生的翻译调控。
J Immunol. 2011 Apr 1;186(7):4140-6. doi: 10.4049/jimmunol.1002614. Epub 2011 Mar 2.
6
The kinases MEKK2 and MEKK3 regulate transforming growth factor-β-mediated helper T cell differentiation.丝裂原活化蛋白激酶激酶 2 和 3 调节转化生长因子-β 介导的辅助性 T 细胞分化。
Immunity. 2011 Feb 25;34(2):201-12. doi: 10.1016/j.immuni.2011.01.017. Epub 2011 Feb 17.
7
Serine protease inhibitor 6 protects iNKT cells from self-inflicted damage.丝氨酸蛋白酶抑制剂 6 可保护 iNKT 细胞免受自身损伤。
J Immunol. 2010 Jul 15;185(2):877-83. doi: 10.4049/jimmunol.1000651. Epub 2010 Jun 11.
8
Raising the NKT cell family.提高 NKT 细胞家族。
Nat Immunol. 2010 Mar;11(3):197-206. doi: 10.1038/ni.1841. Epub 2010 Feb 7.
9
Mitogenic regulation of p27(Kip1) gene is mediated by AP-1 transcription factors.丝裂原调节 p27(Kip1) 基因是由 AP-1 转录因子介导的。
J Biol Chem. 2010 Feb 12;285(7):4554-61. doi: 10.1074/jbc.M109.029280. Epub 2009 Dec 2.
10
MEKK1 binds HECT E3 ligase Itch by its amino-terminal RING motif to regulate Th2 cytokine gene expression.丝裂原活化蛋白激酶激酶激酶1(MEKK1)通过其氨基末端的RING基序与HECT E3连接酶Itch结合,以调节Th2细胞因子基因的表达。
J Immunol. 2009 Sep 15;183(6):3831-8. doi: 10.4049/jimmunol.0803412. Epub 2009 Aug 26.