Martone J, Briganti F, Legnini I, Morlando M, Picillo E, Sthandier O, Politano L, Bozzoni I
Department of Biology and Biotechnology Charles Darwin, Sapienza University of Rome, P.le A. Moro 5, Rome 00185, Italy.
Department of Experimental Medicine, Cardiomyology and Medical Genetics, Second University of Napoli, I Policlinico, Piazza Miraglia, Napoli 80138, Italy.
Nat Commun. 2016 Jan 22;7:10488. doi: 10.1038/ncomms10488.
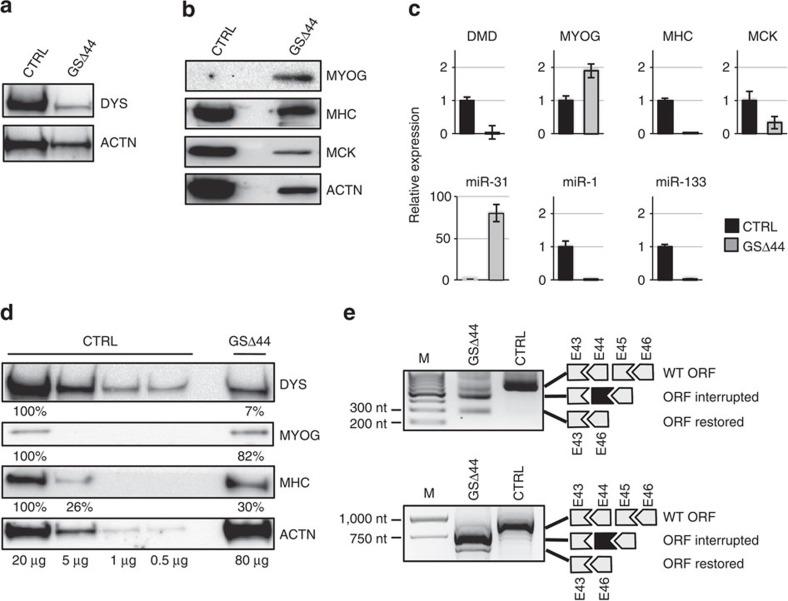
Substitutions, deletions and duplications in the dystrophin gene lead to either the severe Duchenne muscular dystrophy (DMD) or mild Becker muscular dystrophy depending on whether out-of-frame or in-frame transcripts are produced. We identified a DMD case (GSΔ44) where the correlation between genotype and phenotype is not respected, even if carrying a typical Duchenne mutation (exon 44 deletion) a Becker-like phenotype was observed. Here we report that in this patient, partial restoration of an in-frame transcript occurs by natural skipping of exon 45 and that this is due to the lack of Celf2a, a splicing factor that interacts with exon 45 in the dystrophin pre-mRNA. Several experiments are presented that demonstrate the central role of Celf2a in controlling exon 45 splicing; our data point to this factor as a potential target for the improvement of those DMD therapeutic treatments, which requires exon 45 skipping.
肌营养不良蛋白基因中的替换、缺失和重复会导致严重的杜氏肌营养不良症(DMD)或轻度的贝克肌营养不良症,这取决于产生的转录本是移码的还是框内的。我们鉴定出一例DMD病例(GSΔ44),该病例中基因型与表型之间的相关性并不符合预期,即使携带典型的杜氏突变(外显子44缺失),却观察到了贝克样表型。在此我们报告,在该患者中,通过外显子45的自然跳跃发生了框内转录本的部分恢复,这是由于缺乏Celf2a所致,Celf2a是一种与肌营养不良蛋白前体mRNA中的外显子45相互作用的剪接因子。本文展示了多项实验,这些实验证明了Celf2a在控制外显子45剪接中的核心作用;我们的数据表明该因子是改善那些需要外显子45跳跃的DMD治疗方法的潜在靶点。