Vincent Kathleen, Cornea Virginia M, Jong Yuh-Jiin I, Laferrière André, Kumar Naresh, Mickeviciute Aiste, Fung Jollee S T, Bandegi Pouya, Ribeiro-da-Silva Alfredo, O'Malley Karen L, Coderre Terence J
Alan Edwards Centre for Research on Pain, McGill University, 3655 Promenade Sir William Osler, Montreal, Quebec, Canada H3G 1Y6.
Department of Anesthesia, McGill University, 3655 Promenade Sir William Osler, Montreal, Quebec, Canada H3G 1Y6.
Nat Commun. 2016 Feb 3;7:10604. doi: 10.1038/ncomms10604.
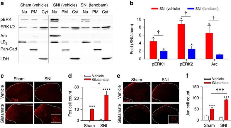
Spinal mGluR5 is a key mediator of neuroplasticity underlying persistent pain. Although brain mGluR5 is localized on cell surface and intracellular membranes, neither the presence nor physiological role of spinal intracellular mGluR5 is established. Here we show that in spinal dorsal horn neurons >80% of mGluR5 is intracellular, of which ∼60% is located on nuclear membranes, where activation leads to sustained Ca(2+) responses. Nerve injury inducing nociceptive hypersensitivity also increases the expression of nuclear mGluR5 and receptor-mediated phosphorylated-ERK1/2, Arc/Arg3.1 and c-fos. Spinal blockade of intracellular mGluR5 reduces neuropathic pain behaviours and signalling molecules, whereas blockade of cell-surface mGluR5 has little effect. Decreasing intracellular glutamate via blocking EAAT-3, mimics the effects of intracellular mGluR5 antagonism. These findings show a direct link between an intracellular GPCR and behavioural expression in vivo. Blockade of intracellular mGluR5 represents a new strategy for the development of effective therapies for persistent pain.
脊髓代谢型谷氨酸受体5(mGluR5)是持续性疼痛背后神经可塑性的关键介质。尽管脑内mGluR5定位于细胞表面和细胞内膜,但脊髓细胞内mGluR5的存在及其生理作用均未明确。在此我们表明,在脊髓背角神经元中,超过80%的mGluR5位于细胞内,其中约60%位于核膜上,在核膜上激活会导致持续的Ca(2+)反应。诱导伤害性超敏反应的神经损伤还会增加核mGluR5以及受体介导的磷酸化细胞外信号调节激酶1/2(p-ERK1/2)、Arc/Arg3.1和c-fos的表达。脊髓内mGluR5的阻断可减轻神经性疼痛行为和信号分子,而细胞表面mGluR5的阻断作用甚微。通过阻断兴奋性氨基酸转运体3(EAAT-3)降低细胞内谷氨酸,可模拟细胞内mGluR5拮抗作用的效果。这些发现表明细胞内G蛋白偶联受体(GPCR)与体内行为表达之间存在直接联系。阻断细胞内mGluR5代表了一种开发持续性疼痛有效治疗方法的新策略。