Suppr超能文献

MTBDRplus和MTBDRsl检测方法对痰液及培养分离株进行耐多药结核病检测时的诊断准确性。

The diagnostic accuracy of the MTBDRplus and MTBDRsl assays for drug-resistant TB detection when performed on sputum and culture isolates.

作者信息

Tomasicchio Michele, Theron Grant, Pietersen Elize, Streicher Elizabeth, Stanley-Josephs Danielle, van Helden Paul, Warren Rob, Dheda Keertan

机构信息

Lung Infection and Immunity Unit, Division of Pulmonology and UCT Lung Institute, Department of Medicine, University of Cape Town, Cape Town, South Africa.

Department of Science and Technology/National Research Foundation Centre of Excellence for Biomedical Tuberculosis Research, South African Medical Research Council Centre for Tuberculosis Research, Division of Molecular Biology and Human Genetics, Faculty of Health Sciences, Stellenbosch University, Cape Town, South Africa.

出版信息

Sci Rep. 2016 Feb 10;6:17850. doi: 10.1038/srep17850.

Abstract

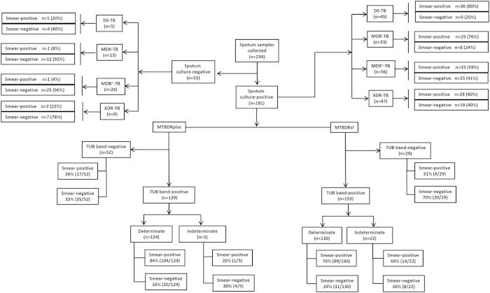
Although molecular tests for drug-resistant TB perform well on culture isolates, their accuracy using clinical samples, particularly from TB and HIV-endemic settings, requires clarification. The MTBDRplus and MTBDRsl line probe assays were evaluated in 181 sputum samples and 270 isolates from patients with culture-confirmed drug-sensitive-TB, MDR-TB, or XDR-TB. Phenotypic culture-based testing was the reference standard. Using sputum, the sensitivities for resistance was 97.7%, 95.4%, 58.9%, 61.6% for rifampicin, isoniazid, ofloxacin, and amikacin, respectively, whereas the specificities were 91.8%, 89%, 100%, and 100%, respectively. MTBDRsl sensitivity differed in smear-positive vs. smear-negative samples (79.2% vs. 20%, p < 0.0001 for ofloxacin; 72.9% vs. 37%, p = 0.0023 for amikacin) but not by HIV status. If used sequentially, MTBDRplus and MTBDRsl could rule-in XDR-TB in 78.5% (22/28) and 10.5% (2/19) of smear-positive and smear-negative samples, respectively. On culture isolates, the sensitivity for resistance to rifampicin, isoniazid, ofloxacin, and amikacin was 95.1%, 96.1%, 72.3% and 76.6%, respectively, whereas the specificities exceeded 96%. Using a sequential testing approach, rapid sputum-based diagnosis of fluoroquinolone or aminoglycoside-resistant TB is feasible only in smear-positive samples, where rule-in value is good. Further investigation is required in samples that test susceptible in order to rule-out second-line drug resistance.

摘要

虽然耐药结核病的分子检测在培养分离株上表现良好,但使用临床样本(尤其是来自结核病和艾滋病毒流行地区的样本)时其准确性仍需明确。对181份痰标本和270株来自培养确诊的药物敏感结核病、耐多药结核病或广泛耐药结核病患者的分离株进行了MTBDRplus和MTBDRsl线性探针检测。基于培养的表型检测为参考标准。对于痰液样本,利福平、异烟肼、氧氟沙星和阿米卡星耐药的敏感性分别为97.7%、95.4%、58.9%和61.6%,而特异性分别为91.8%、89%、100%和100%。MTBDRsl的敏感性在涂片阳性和涂片阴性样本中有所不同(氧氟沙星分别为79.2%和20%,p<0.0001;阿米卡星分别为72.9%和37%,p=0.0023),但不受艾滋病毒感染状况影响。如果序贯使用,MTBDRplus和MTBDRsl分别可在78.5%(22/28)的涂片阳性样本和10.5%(2/19)的涂片阴性样本中确诊广泛耐药结核病。对于培养分离株,利福平、异烟肼、氧氟沙星和阿米卡星耐药的敏感性分别为95.1%、96.1%、72.3%和76. 在涂片阳性样本中,序贯检测方法仅在涂片阳性样本中可行,其确诊价值良好。对于检测结果为敏感的样本,需要进一步研究以排除二线药物耐药。 6%,而特异性超过96%。使用序贯检测方法,仅在涂片阳性样本中可行快速基于痰液的氟喹诺酮或氨基糖苷类耐药结核病诊断,其确诊价值良好。对于检测结果为敏感的样本,需要进一步研究以排除二线药物耐药。

https://cdn.ncbi.nlm.nih.gov/pmc/blobs/309d/4748215/2b3706cdda3c/srep17850-f1.jpg

相似文献

2
The diagnostic accuracy of the GenoType(®) MTBDRsl assay for the detection of resistance to second-line anti-tuberculosis drugs.
Cochrane Database Syst Rev. 2014 Oct 29(10):CD010705. doi: 10.1002/14651858.CD010705.pub2.
4
Performance of the MTBDRsl assay in Georgia.
Int J Tuberc Lung Dis. 2014 Feb;18(2):233-9. doi: 10.5588/ijtld.13.0468.
9
Genotype MTBDRsl line probe assay shortens time to diagnosis of extensively drug-resistant tuberculosis in a high-throughput diagnostic laboratory.
Am J Respir Crit Care Med. 2012 Dec 15;186(12):1298-305. doi: 10.1164/rccm.201205-0960OC. Epub 2012 Oct 18.

引用本文的文献

1
Feature selection and aggregation for antibiotic resistance GWAS in : a comparative study.
Front Microbiol. 2025 Jun 18;16:1586476. doi: 10.3389/fmicb.2025.1586476. eCollection 2025.
3
Nanopore sequencing for precise detection of and drug resistance: a retrospective multicenter study in China.
J Clin Microbiol. 2025 Apr 9;63(4):e0181324. doi: 10.1128/jcm.01813-24. Epub 2025 Mar 19.
7
High incidence of multidrug-resistant tuberculosis in Bhutan: A cohort study based on national TB surveillance data.
IJID Reg. 2024 Oct 10;13:100471. doi: 10.1016/j.ijregi.2024.100471. eCollection 2024 Dec.
9
Culture-Free Whole Genome Sequencing of Using Ligand-Mediated Bead Enrichment Method.
Open Forum Infect Dis. 2024 Jun 15;11(7):ofae320. doi: 10.1093/ofid/ofae320. eCollection 2024 Jul.
10
Rapid Diagnosis of Drug-Resistant Tuberculosis-Opportunities and Challenges.
Pathogens. 2023 Dec 27;13(1):27. doi: 10.3390/pathogens13010027.

本文引用的文献

1
Tuberculosis.
Lancet. 2016 Mar 19;387(10024):1211-26. doi: 10.1016/S0140-6736(15)00151-8. Epub 2015 Sep 13.
3
The diagnostic accuracy of the GenoType(®) MTBDRsl assay for the detection of resistance to second-line anti-tuberculosis drugs.
Cochrane Database Syst Rev. 2014 Oct 29(10):CD010705. doi: 10.1002/14651858.CD010705.pub2.
4
Better treatment of XDR tuberculosis needed in South Africa - Author's reply.
Lancet. 2014 Aug 16;384(9943):582. doi: 10.1016/S0140-6736(14)61360-X.
6
Xpert MTB/RIF as a measure of sputum bacillary burden. Variation by HIV status and immunosuppression.
Am J Respir Crit Care Med. 2014 Jun 1;189(11):1426-34. doi: 10.1164/rccm.201312-2140OC.
7
Global control of tuberculosis: from extensively drug-resistant to untreatable tuberculosis.
Lancet Respir Med. 2014 Apr;2(4):321-38. doi: 10.1016/S2213-2600(14)70031-1. Epub 2014 Mar 24.
8
Long-term outcomes of patients with extensively drug-resistant tuberculosis in South Africa: a cohort study.
Lancet. 2014 Apr 5;383(9924):1230-9. doi: 10.1016/S0140-6736(13)62675-6. Epub 2014 Jan 17.
9
Systematic review of the performance of rapid rifampicin resistance testing for drug-resistant tuberculosis.
PLoS One. 2013 Oct 3;8(10):e76533. doi: 10.1371/journal.pone.0076533. eCollection 2013.

文献AI研究员

20分钟写一篇综述,助力文献阅读效率提升50倍。

立即体验

用中文搜PubMed

大模型驱动的PubMed中文搜索引擎

马上搜索

文档翻译

学术文献翻译模型,支持多种主流文档格式。

立即体验