• 文献检索
  • 文档翻译
  • 深度研究
  • 学术资讯
  • Suppr Zotero 插件Zotero 插件
  • 邀请有礼
  • 套餐&价格
  • 历史记录
应用&插件
Suppr Zotero 插件Zotero 插件浏览器插件Mac 客户端Windows 客户端微信小程序
定价
高级版会员购买积分包购买API积分包
服务
文献检索文档翻译深度研究API 文档MCP 服务
关于我们
关于 Suppr公司介绍联系我们用户协议隐私条款
关注我们

Suppr 超能文献

核心技术专利:CN118964589B侵权必究
粤ICP备2023148730 号-1Suppr @ 2026

文献检索

告别复杂PubMed语法,用中文像聊天一样搜索,搜遍4000万医学文献。AI智能推荐,让科研检索更轻松。

立即免费搜索

文件翻译

保留排版,准确专业,支持PDF/Word/PPT等文件格式,支持 12+语言互译。

免费翻译文档

深度研究

AI帮你快速写综述,25分钟生成高质量综述,智能提取关键信息,辅助科研写作。

立即免费体验

SCF(Fbxo22)-KDM4A靶向甲基化的p53进行降解并调节衰老。

SCF(Fbxo22)-KDM4A targets methylated p53 for degradation and regulates senescence.

作者信息

Johmura Yoshikazu, Sun Jia, Kitagawa Kyoko, Nakanishi Keiko, Kuno Toshiya, Naiki-Ito Aya, Sawada Yumi, Miyamoto Tomomi, Okabe Atsushi, Aburatani Hiroyuki, Li ShengFan, Miyoshi Ichiro, Takahashi Satoru, Kitagawa Masatoshi, Nakanishi Makoto

机构信息

Department of Cell Biology, Graduate School of Medical Sciences, Nagoya City University, 1 Kawasumi, Mizuho-cho, Mizuho-ku, 467-8601 Nagoya, Japan.

Department of Molecular Biology, Hamamatsu University School of Medicine, Higashi-ku, 431-3192 Hamamatsu, Japan.

出版信息

Nat Commun. 2016 Feb 12;7:10574. doi: 10.1038/ncomms10574.

DOI:10.1038/ncomms10574
PMID:26868148
原文链接:https://pmc.ncbi.nlm.nih.gov/articles/PMC4754341/
Abstract

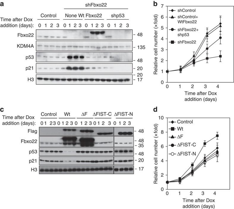
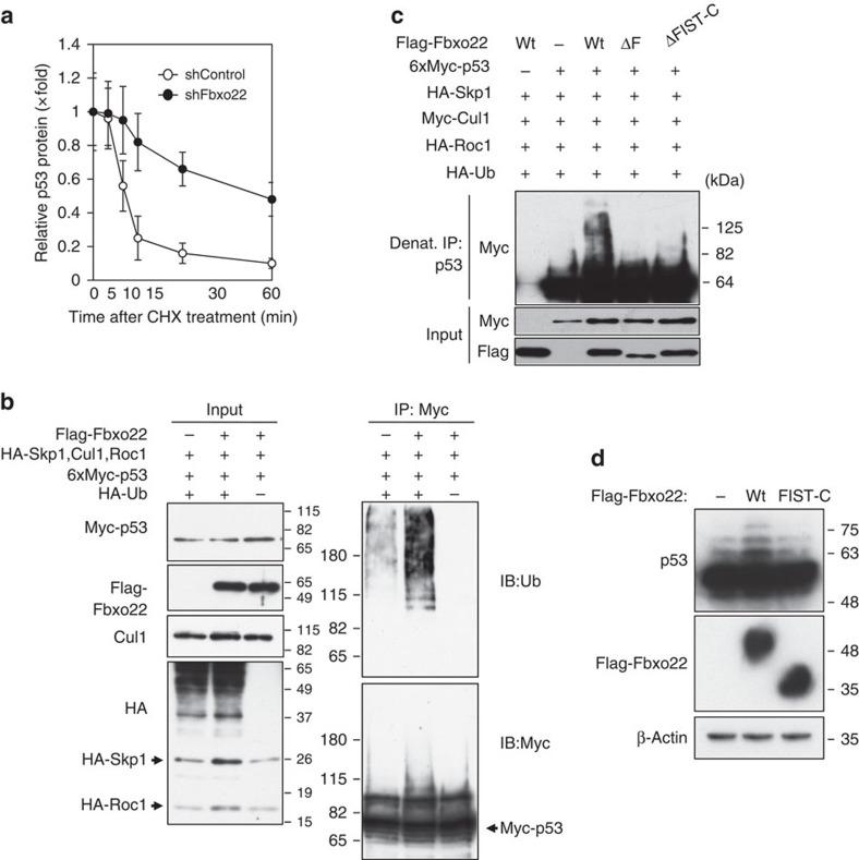
Recent evidence has revealed that senescence induction requires fine-tuned activation of p53, however, mechanisms underlying the regulation of p53 activity during senescence have not as yet been clearly established. We demonstrate here that SCF(Fbxo22)-KDM4A is a senescence-associated E3 ligase targeting methylated p53 for degradation. We find that Fbxo22 is highly expressed in senescent cells in a p53-dependent manner, and that SCF(Fbxo22) ubiquitylated p53 and formed a complex with a lysine demethylase, KDM4A. Ectopic expression of a catalytic mutant of KDM4A stabilizes p53 and enhances p53 interaction with PHF20 in the presence of Fbxo22. SCF(Fbxo22)-KDM4A is required for the induction of p16 and senescence-associated secretory phenotypes during the late phase of senescence. Fbxo22(-/-) mice are almost half the size of Fbxo22(+/-) mice owing to the accumulation of p53. These results indicate that SCF(Fbxo22)-KDM4A is an E3 ubiquitin ligase that targets methylated p53 and regulates key senescent processes.

摘要

最近的证据表明,衰老诱导需要p53的精细激活,然而,衰老过程中p53活性调节的潜在机制尚未明确建立。我们在此证明,SCF(Fbxo22)-KDM4A是一种衰老相关的E3连接酶,靶向甲基化的p53进行降解。我们发现Fbxo22在衰老细胞中以p53依赖的方式高度表达,并且SCF(Fbxo22)使p53泛素化,并与赖氨酸去甲基化酶KDM4A形成复合物。在Fbxo22存在的情况下,KDM4A催化突变体的异位表达可稳定p53并增强p53与PHF20的相互作用。SCF(Fbxo22)-KDM4A是衰老后期诱导p16和衰老相关分泌表型所必需的。由于p53的积累,Fbxo22(-/-)小鼠的体型几乎是Fbxo22(+/-)小鼠的一半。这些结果表明,SCF(Fbxo22)-KDM4A是一种靶向甲基化p53并调节关键衰老过程的E3泛素连接酶。

https://cdn.ncbi.nlm.nih.gov/pmc/blobs/9aa0/4754341/286849f32a60/ncomms10574-f8.jpg
https://cdn.ncbi.nlm.nih.gov/pmc/blobs/9aa0/4754341/77a6f28989f1/ncomms10574-f1.jpg
https://cdn.ncbi.nlm.nih.gov/pmc/blobs/9aa0/4754341/633e8673ce02/ncomms10574-f2.jpg
https://cdn.ncbi.nlm.nih.gov/pmc/blobs/9aa0/4754341/fd07c8b755fe/ncomms10574-f3.jpg
https://cdn.ncbi.nlm.nih.gov/pmc/blobs/9aa0/4754341/429b07f5d70d/ncomms10574-f4.jpg
https://cdn.ncbi.nlm.nih.gov/pmc/blobs/9aa0/4754341/ce38de4a819e/ncomms10574-f5.jpg
https://cdn.ncbi.nlm.nih.gov/pmc/blobs/9aa0/4754341/9e4455700dde/ncomms10574-f6.jpg
https://cdn.ncbi.nlm.nih.gov/pmc/blobs/9aa0/4754341/ca7d1c515f3e/ncomms10574-f7.jpg
https://cdn.ncbi.nlm.nih.gov/pmc/blobs/9aa0/4754341/286849f32a60/ncomms10574-f8.jpg
https://cdn.ncbi.nlm.nih.gov/pmc/blobs/9aa0/4754341/77a6f28989f1/ncomms10574-f1.jpg
https://cdn.ncbi.nlm.nih.gov/pmc/blobs/9aa0/4754341/633e8673ce02/ncomms10574-f2.jpg
https://cdn.ncbi.nlm.nih.gov/pmc/blobs/9aa0/4754341/fd07c8b755fe/ncomms10574-f3.jpg
https://cdn.ncbi.nlm.nih.gov/pmc/blobs/9aa0/4754341/429b07f5d70d/ncomms10574-f4.jpg
https://cdn.ncbi.nlm.nih.gov/pmc/blobs/9aa0/4754341/ce38de4a819e/ncomms10574-f5.jpg
https://cdn.ncbi.nlm.nih.gov/pmc/blobs/9aa0/4754341/9e4455700dde/ncomms10574-f6.jpg
https://cdn.ncbi.nlm.nih.gov/pmc/blobs/9aa0/4754341/ca7d1c515f3e/ncomms10574-f7.jpg
https://cdn.ncbi.nlm.nih.gov/pmc/blobs/9aa0/4754341/286849f32a60/ncomms10574-f8.jpg

相似文献

1
SCF(Fbxo22)-KDM4A targets methylated p53 for degradation and regulates senescence.SCF(Fbxo22)-KDM4A靶向甲基化的p53进行降解并调节衰老。
Nat Commun. 2016 Feb 12;7:10574. doi: 10.1038/ncomms10574.
2
SCF(FBXO22) regulates histone H3 lysine 9 and 36 methylation levels by targeting histone demethylase KDM4A for ubiquitin-mediated proteasomal degradation.SCF(FBXO22)通过靶向组蛋白去甲基化酶 KDM4A 进行泛素介导的蛋白酶体降解来调节组蛋白 H3 赖氨酸 9 和 36 的甲基化水平。
Mol Cell Biol. 2011 Sep;31(18):3687-99. doi: 10.1128/MCB.05746-11. Epub 2011 Jul 18.
3
SCF targets HDM2 for degradation and modulates breast cancer cell invasion and metastasis.SCF 靶向 HDM2 进行降解,并调节乳腺癌细胞的侵袭和转移。
Proc Natl Acad Sci U S A. 2019 Jun 11;116(24):11754-11763. doi: 10.1073/pnas.1820990116. Epub 2019 May 28.
4
FBXO22, an epigenetic multiplayer coordinating senescence, hormone signaling, and metastasis.FBXO22,一种表观遗传多效协调衰老、激素信号和转移的蛋白。
Cancer Sci. 2020 Aug;111(8):2718-2725. doi: 10.1111/cas.14534. Epub 2020 Jul 17.
5
Fbxo22-mediated KDM4B degradation determines selective estrogen receptor modulator activity in breast cancer.Fbxo22 介导的 KDM4B 降解决定了选择性雌激素受体调节剂在乳腺癌中的活性。
J Clin Invest. 2018 Dec 3;128(12):5603-5619. doi: 10.1172/JCI121679. Epub 2018 Nov 12.
6
TP53/p53-FBXO22-TFEB controls basal autophagy to govern hormesis.TP53/p53-FBXO22-TFEB 调控基础自噬以控制应激反应。
Autophagy. 2021 Nov;17(11):3776-3793. doi: 10.1080/15548627.2021.1897961. Epub 2021 Mar 11.
7
F-Box Protein FBXO22 Mediates Polyubiquitination and Degradation of CD147 to Reverse Cisplatin Resistance of Tumor Cells.F盒蛋白FBXO22介导CD147的多聚泛素化和降解以逆转肿瘤细胞的顺铂耐药性。
Int J Mol Sci. 2017 Jan 20;18(1):212. doi: 10.3390/ijms18010212.
8
Fbxo22 promotes cervical cancer progression via targeting p57 for ubiquitination and degradation.Fbxo22 通过靶向 p57 促进宫颈癌进展,导致其泛素化和降解。
Cell Death Dis. 2022 Sep 20;13(9):805. doi: 10.1038/s41419-022-05248-z.
9
F-box protein FBXO22 mediates polyubiquitination and degradation of KLF4 to promote hepatocellular carcinoma progression.F-box蛋白FBXO22介导KLF4的多聚泛素化和降解,以促进肝细胞癌进展。
Oncotarget. 2015 Sep 8;6(26):22767-75. doi: 10.18632/oncotarget.4082.
10
FBXO22 mediates polyubiquitination and inactivation of LKB1 to promote lung cancer cell growth.FBXO22 介导 LKB1 的多泛素化和失活,从而促进肺癌细胞生长。
Cell Death Dis. 2019 Jun 19;10(7):486. doi: 10.1038/s41419-019-1732-9.

引用本文的文献

1
FBXO22 regulates proliferation, migration, and invasion of esophageal cancer cells via the WNT/β-catenin signaling pathway.FBXO22通过WNT/β-连环蛋白信号通路调节食管癌细胞的增殖、迁移和侵袭。
Am J Transl Res. 2025 Aug 15;17(8):5962-5974. doi: 10.62347/TOAI4814. eCollection 2025.
2
Palmitate-Induced Primary Rat Senescent Astrocytes Exhibit Higher Inflammatory Activity and a Distinct Transcriptomic Profile Compared to Reactive Astrocytes.与反应性星形胶质细胞相比,棕榈酸酯诱导的原代大鼠衰老星形胶质细胞表现出更高的炎症活性和独特的转录组特征。
J Neurochem. 2025 Jul;169(7):e70164. doi: 10.1111/jnc.70164.
3
Degrons: defining the rules of protein degradation.

本文引用的文献

1
Regulation of GATA-binding protein 2 levels via ubiquitin-dependent degradation by Fbw7: involvement of cyclin B-cyclin-dependent kinase 1-mediated phosphorylation of THR176 in GATA-binding protein 2.Fbw7通过泛素依赖性降解对GATA结合蛋白2水平的调控:细胞周期蛋白B-细胞周期蛋白依赖性激酶1介导的GATA结合蛋白2中苏氨酸176磷酸化的参与
J Biol Chem. 2015 Apr 17;290(16):10368-81. doi: 10.1074/jbc.M114.613018. Epub 2015 Feb 10.
2
An essential role for senescent cells in optimal wound healing through secretion of PDGF-AA.衰老细胞通过分泌血小板衍生生长因子-AA(PDGF-AA)在最佳伤口愈合中发挥重要作用。
Dev Cell. 2014 Dec 22;31(6):722-33. doi: 10.1016/j.devcel.2014.11.012. Epub 2014 Dec 11.
3
降解结构域:定义蛋白质降解的规则
Nat Rev Mol Cell Biol. 2025 Jul 14. doi: 10.1038/s41580-025-00870-z.
4
Ga/Tb-CP2 as a Paired Radiopharmaceutical Targeting KDM4A and the Preliminary Verification in NCI-H2228 Xenografts Model.镓/铽-环戊二烯配合物2作为靶向赖氨酸特异性去甲基化酶4A的双标记放射性药物及其在NCI-H2228异种移植模型中的初步验证
ACS Omega. 2025 Jun 24;10(26):28286-28295. doi: 10.1021/acsomega.5c03248. eCollection 2025 Jul 8.
5
Cellular senescence as a source of chronic microinflammation that promotes the aging process.细胞衰老作为慢性微炎症的一个来源,促进衰老过程。
Proc Jpn Acad Ser B Phys Biol Sci. 2025;101(4):224-237. doi: 10.2183/pjab.101.014.
6
FBXO22 deficiency defines a pleiotropic syndrome of growth restriction and multi-system anomalies associated with a unique epigenetic signature.FBXO22基因缺陷定义了一种与独特表观遗传特征相关的生长受限和多系统异常的多效性综合征。
Am J Hum Genet. 2025 May 1;112(5):1233-1246. doi: 10.1016/j.ajhg.2025.03.013. Epub 2025 Apr 10.
7
Targeting oncogene-induced cellular plasticity for tumor therapy.靶向癌基因诱导的细胞可塑性用于肿瘤治疗。
Adv Biotechnol (Singap). 2024 Jul 15;2(3):24. doi: 10.1007/s44307-024-00030-y.
8
FBXO22 promotes HCC angiogenesis and metastasis via RPS5/AKT/HIF-1α/VEGF-A signaling axis.FBXO22通过RPS5/AKT/HIF-1α/VEGF-A信号轴促进肝癌血管生成和转移。
Cancer Gene Ther. 2025 Feb;32(2):198-213. doi: 10.1038/s41417-024-00861-w. Epub 2025 Jan 15.
9
Heme regulates protein interactions and phosphorylation of BACH2 intrinsically disordered region in humoral response.血红素在体液免疫反应中调节蛋白质相互作用以及BACH2内在无序区域的磷酸化。
iScience. 2024 Dec 4;28(1):111529. doi: 10.1016/j.isci.2024.111529. eCollection 2025 Jan 17.
10
Preexisting senescent fibroblasts in the aged bladder create a tumor-permissive niche through CXCL12 secretion.衰老膀胱中的预先存在的衰老成纤维细胞通过分泌 CXCL12 形成肿瘤促进微环境。
Nat Aging. 2024 Nov;4(11):1582-1597. doi: 10.1038/s43587-024-00704-1. Epub 2024 Sep 9.
Limiting the power of p53 through the ubiquitin proteasome pathway.
通过泛素蛋白酶体途径限制 p53 的活性。
Genes Dev. 2014 Aug 15;28(16):1739-51. doi: 10.1101/gad.247452.114.
4
Transient activation of p53 in G2 phase is sufficient to induce senescence.G2 期 p53 的瞬时激活足以诱导衰老。
Mol Cell. 2014 Jul 3;55(1):59-72. doi: 10.1016/j.molcel.2014.05.007. Epub 2014 Jun 5.
5
Necessary and sufficient role for a mitosis skip in senescence induction.有丝分裂跳跃在衰老诱导中的必要和充分作用。
Mol Cell. 2014 Jul 3;55(1):73-84. doi: 10.1016/j.molcel.2014.05.003. Epub 2014 Jun 5.
6
Lysine-specific modifications of p53: a matter of life and death?p53的赖氨酸特异性修饰:生死攸关之事?
Oncotarget. 2013 Oct;4(10):1556-71. doi: 10.18632/oncotarget.1436.
7
MDM2's social network.MDM2的社交网络。
Oncogene. 2014 Aug 28;33(35):4365-76. doi: 10.1038/onc.2013.410. Epub 2013 Oct 7.
8
The p53-Mdm2 feedback loop protects against DNA damage by inhibiting p53 activity but is dispensable for p53 stability, development, and longevity.p53-Mdm2 反馈回路通过抑制 p53 活性来防止 DNA 损伤,但对于 p53 的稳定性、发育和寿命来说是可有可无的。
Genes Dev. 2013 Sep 1;27(17):1857-67. doi: 10.1101/gad.227249.113. Epub 2013 Aug 23.
9
The role of ubiquitin modification in the regulation of p53.泛素修饰在p53调控中的作用。
Biochim Biophys Acta. 2014 Jan;1843(1):137-49. doi: 10.1016/j.bbamcr.2013.05.022. Epub 2013 Jun 3.
10
One-step generation of mice carrying mutations in multiple genes by CRISPR/Cas-mediated genome engineering.通过 CRISPR/Cas 介导的基因组工程一步生成携带多个基因突变的小鼠。
Cell. 2013 May 9;153(4):910-8. doi: 10.1016/j.cell.2013.04.025. Epub 2013 May 2.