Suppr超能文献

微小RNA-146b-5p上调不同甲状腺乳头状癌细胞的迁移和侵袭能力。

MiRNA-146b-5p upregulates migration and invasion of different Papillary Thyroid Carcinoma cells.

作者信息

Lima Cilene Rebouças, Geraldo Murilo Vieira, Fuziwara Cesar Seigi, Kimura Edna Teruko, Santos Marinilce Fagundes

机构信息

Department of Cell and Developmental Biology, Institute of Biomedical Sciences, University of São Paulo, Avenida Professor Lineu Prestes 1524, Prédio I, CEP 05508-000, São Paulo, SP, Brazil.

出版信息

BMC Cancer. 2016 Feb 16;16:108. doi: 10.1186/s12885-016-2146-z.

Abstract

BACKGROUND

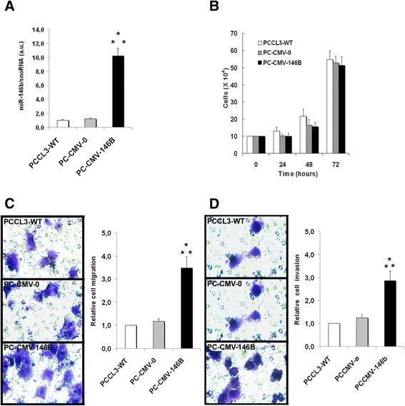
Tumor invasiveness is directly related to the ability of tumor cells to migrate and invade surrounding tissues, usually degrading extracellular matrix. Despite significant progress in the knowledge about migration and invasion, there is much more to elucidate about their regulatory mechanisms, especially in cancer cells. MicroRNAs (miRs) were recently described as important regulators of migration. Differential expression of miRs in cancer is frequently associated with progression, invasion and metastasis. In papillary thyroid carcinoma (PTC), miR-146b-5p is highly expressed and positively correlated to the degree of malignancy.

METHODS

This study aimed to investigate the role of miR-146b-5p on the migratory and invasive behaviors of thyroid cells, using a non tumor rat thyroid follicular cell line (PCCl3) transfected with the miR-146b-5p genomic region, and two PTC cell lines (TPC-1 and BCPAP, bearing distinct oncogenic backgrounds), which express high levels of miR-146b-5p, after miR-146b inhibition by antagomiR and miR-146b overexpression by mimics-miR. Migration and invasion were studied by time-lapse and transwell assays (with and without Matrigel®). Gelatin degradation assays were also employed, as well as F-actin staining.

RESULTS

Migration and invasion of PCCl3 were increased 2-3x after miR-146b-5p overexpression (10X) and large lamellipodia were evident in those cells. After miR-146b-5p inhibition, TPC-1 and BCPAP migration and invasion were significantly reduced, with cells showing several simultaneous processes and low polarity. Gelatin degradation was inhibited in TPC-1 cells after inhibition of miR-146b-5p, but was unaffected in BCPAP cells, which did not degrade gelatin. The inhibition of miR-146b-5p in PCCl3 also inhibited migration and invasion, and additional (exogenous) overexpression of this miR in TPC-1 and BCPAP cells increased migration and invasion, without effects on cell morphology or gelatin degradation. The overexpression of SMAD4 in BCPAP cells, a validated target of miR-146b-5p and key protein in the TGF-β signaling pathway, inhibited migration similarly to the effects observed with the antagomiR 146b-5p.

CONCLUSIONS

miR-146b-5p positively regulates migration and invasion of thyroid normal and tumor follicular cells (independently from their original mutation, either BRAF or RET/PTC), through a mechanism that involves the actin cytoskeleton but not an increased capacity of matrix degradation.

摘要

背景

肿瘤侵袭性与肿瘤细胞迁移和侵袭周围组织的能力直接相关,肿瘤细胞通常会降解细胞外基质。尽管在迁移和侵袭方面的知识取得了重大进展,但关于其调控机制仍有许多需要阐明的地方,尤其是在癌细胞中。微小RNA(miR)最近被描述为迁移的重要调节因子。miR在癌症中的差异表达通常与进展、侵袭和转移有关。在乳头状甲状腺癌(PTC)中,miR-146b-5p高表达且与恶性程度呈正相关。

方法

本研究旨在通过用miR-146b-5p基因组区域转染的非肿瘤大鼠甲状腺滤泡细胞系(PCCl3),以及两种表达高水平miR-146b-5p的PTC细胞系(TPC-1和BCPAP,具有不同的致癌背景),在通过抗miR抑制miR-146b和通过模拟miR过表达miR-146b后,研究miR-146b-5p对甲状腺细胞迁移和侵袭行为的作用。通过延时和Transwell实验(有或没有基质胶)研究迁移和侵袭。还采用了明胶降解实验以及F-肌动蛋白染色。

结果

miR-146b-5p过表达(10倍)后,PCCl3的迁移和侵袭增加了2 - 3倍,并且在这些细胞中可见大的片状伪足。miR-146b-5p抑制后,TPC-1和BCPAP的迁移和侵袭显著降低,细胞显示出几个同时发生的过程且极性较低。miR-146b-5p抑制后,TPC-1细胞中的明胶降解受到抑制,但BCPAP细胞中未受影响,BCPAP细胞不降解明胶。PCCl3中miR-146b-5p的抑制也抑制了迁移和侵袭,并且在TPC-1和BCPAP细胞中额外(外源性)过表达该miR增加了迁移和侵袭,对细胞形态或明胶降解无影响。BCPAP细胞中SMAD4的过表达,SMAD4是miR-146b-5p的一个已验证靶点且是TGF-β信号通路中的关键蛋白,与抗miR 146b-5p观察到的效果类似抑制了迁移。

结论

miR-146b-5p通过一种涉及肌动蛋白细胞骨架但不涉及基质降解能力增加的机制,正向调节甲状腺正常和肿瘤滤泡细胞的迁移和侵袭(独立于其原始突变,无论是BRAF还是RET/PTC)。

https://cdn.ncbi.nlm.nih.gov/pmc/blobs/c6a3/4754828/ebc4a5f11f2c/12885_2016_2146_Fig1_HTML.jpg

文献AI研究员

20分钟写一篇综述,助力文献阅读效率提升50倍。

立即体验

用中文搜PubMed

大模型驱动的PubMed中文搜索引擎

马上搜索

文档翻译

学术文献翻译模型,支持多种主流文档格式。

立即体验