Suppr超能文献

基质细胞蛋白骨膜素通过激活核因子κB信号传导介导肠道炎症。

Matricellular Protein Periostin Mediates Intestinal Inflammation through the Activation of Nuclear Factor κB Signaling.

作者信息

Koh Seong-Joon, Choi Younjeong, Kim Byeong Gwan, Lee Kook Lae, Kim Dae Woo, Kim Jung Ho, Kim Ji Won, Kim Joo Sung

机构信息

Department of Internal Medicine, Division of Gastroenterology, Seoul National University Boramae Hospital, Seoul National University College of Medicine, Seoul, Korea.

Department of Otorhinolaryngology-Head and Neck Surgery, Seoul National University Boramae Hospital, Seoul National University College of Medicine, Seoul, Korea.

出版信息

PLoS One. 2016 Feb 18;11(2):e0149652. doi: 10.1371/journal.pone.0149652. eCollection 2016.

Abstract

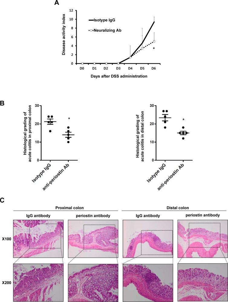
Periostin is a matricellular protein that interacts with various integrin molecules on the cell surface. Although periostin is expressed in inflamed colonic mucosa, its role in the regulation of intestinal inflammation remains unclear. We investigated the role of periostin in intestinal inflammation using Postn-deficient (Postn-/-) mice. Intestinal epithelial cells (IECs) were transfected by Postn small interfering RNAs. Periostin expression was determined in colon tissue samples from ulcerative colitis (UC) patients. Oral administration of dextran sulfate sodium (DSS) or rectal administration of trinitrobenzene sulfonic acid, induced severe colitis in wild-type mice, but not in Postn-/- mice. Administration of recombinant periostin induced colitis in Postn-/- mice. The periostin neutralizing-antibody ameliorated the severity of colitis in DSS-treated wild-type mice. Silencing of Postn inhibited inteleukin (IL)-8 mRNA expression and NF-κB DNA-binding activity in IECs. Tumor necrosis factor (TNF)-α upregulated mRNA expression of Postn in IECs, and recombinant periostin strongly enhanced IL-8 expression in combination with TNF-α, which was suppressed by an antibody against integrin αv (CD51). Periostin and CD51 were expressed at significantly higher levels in UC patients than in controls. Periostin mediates intestinal inflammation through the activation of NF-κB signaling, which suggests that periostin is a potential therapeutic target for inflammatory bowel disease.

摘要

骨膜蛋白是一种基质细胞蛋白,可与细胞表面的多种整合素分子相互作用。尽管骨膜蛋白在炎症性结肠黏膜中表达,但其在肠道炎症调节中的作用仍不清楚。我们使用骨膜蛋白缺陷(Postn-/-)小鼠研究了骨膜蛋白在肠道炎症中的作用。用骨膜蛋白小干扰RNA转染肠上皮细胞(IECs)。在溃疡性结肠炎(UC)患者的结肠组织样本中测定骨膜蛋白表达。口服葡聚糖硫酸钠(DSS)或直肠给予三硝基苯磺酸可在野生型小鼠中诱发严重结肠炎,但在Postn-/-小鼠中则不会。给予重组骨膜蛋白可在Postn-/-小鼠中诱发结肠炎。骨膜蛋白中和抗体可改善DSS处理的野生型小鼠的结肠炎严重程度。沉默骨膜蛋白可抑制IECs中白细胞介素(IL)-8 mRNA表达和NF-κB DNA结合活性。肿瘤坏死因子(TNF)-α上调IECs中骨膜蛋白的mRNA表达,重组骨膜蛋白与TNF-α联合可强烈增强IL-8表达,而抗整合素αv(CD51)抗体可抑制这种增强作用。UC患者中骨膜蛋白和CD51的表达水平明显高于对照组。骨膜蛋白通过激活NF-κB信号传导介导肠道炎症,这表明骨膜蛋白是炎症性肠病的潜在治疗靶点。

https://cdn.ncbi.nlm.nih.gov/pmc/blobs/343f/4758640/84f01b094385/pone.0149652.g001.jpg

文献AI研究员

20分钟写一篇综述,助力文献阅读效率提升50倍。

立即体验

用中文搜PubMed

大模型驱动的PubMed中文搜索引擎

马上搜索

文档翻译

学术文献翻译模型,支持多种主流文档格式。

立即体验