Suppr超能文献

ATR促进纤毛信号传导:与发育影响的联系。

ATR promotes cilia signalling: links to developmental impacts.

作者信息

Stiff Tom, Casar Tena Teresa, O'Driscoll Mark, Jeggo Penny A, Philipp Melanie

机构信息

Double Strand Break Repair Laboratory and.

Institute for Biochemistry and Molecular Biology, Ulm University, 89081 Ulm, Germany.

出版信息

Hum Mol Genet. 2016 Apr 15;25(8):1574-87. doi: 10.1093/hmg/ddw034. Epub 2016 Feb 11.

Abstract

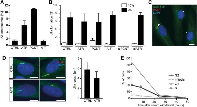
Mutations in ATR(ataxia telangiectasia and RAD3-related) cause Seckel syndrome (ATR-SS), a microcephalic primordial dwarfism disorder. Hitherto, the clinical manifestation of ATR deficiency has been attributed to its canonical role in DNA damage response signalling following replication fork stalling/collapse. Here, we show that ATR regulates cilia-dependent signalling in a manner that can be uncoupled from its function during replication. ATR-depleted or patient-derived ATR-SS cells form cilia of slightly reduced length but are dramatically impaired in cilia-dependent signalling functions, including growth factor and Sonic hedgehog signalling. To better understand the developmental impact of ATR loss of function, we also used zebrafish as a model. Zebrafish embryos depleted of Atr resembled ATR-SS morphology, showed a modest but statistically significant reduction in cilia length and other morphological features indicative of cilia dysfunction. Additionally, they displayed defects in left-right asymmetry including ambiguous expression of southpaw, incorrectly looped hearts and randomized localization of internal organs including the pancreas, features typically conferred by cilia dysfunction. Our findings reveal a novel role for ATR in cilia signalling distinct from its canonical function during replication and strengthen emerging links between cilia function and development.

摘要

共济失调毛细血管扩张症和RAD3相关蛋白(ATR)的突变会导致塞克尔综合征(ATR-SS),这是一种头小原发性侏儒症疾病。迄今为止,ATR缺乏的临床表现一直归因于其在复制叉停滞/崩溃后DNA损伤反应信号传导中的典型作用。在此,我们表明,ATR以一种与其在复制过程中的功能无关的方式调节纤毛依赖性信号传导。ATR缺失或患者来源的ATR-SS细胞形成的纤毛长度略有缩短,但在纤毛依赖性信号传导功能方面严重受损,包括生长因子和音猬因子信号传导。为了更好地理解ATR功能丧失对发育的影响,我们还使用斑马鱼作为模型。缺乏Atr的斑马鱼胚胎类似于ATR-SS的形态,纤毛长度有适度但在统计学上显著的缩短,以及其他表明纤毛功能障碍的形态学特征。此外,它们表现出左右不对称的缺陷,包括南爪表达不明确、心脏环化异常以及包括胰腺在内的内脏器官定位随机化,这些特征通常是由纤毛功能障碍引起的。我们的研究结果揭示了ATR在纤毛信号传导中的新作用,与其在复制过程中的典型功能不同,并加强了纤毛功能与发育之间新出现的联系。

https://cdn.ncbi.nlm.nih.gov/pmc/blobs/fc42/4805311/7f52f81d7605/ddw03401.jpg

文献检索

告别复杂PubMed语法,用中文像聊天一样搜索,搜遍4000万医学文献。AI智能推荐,让科研检索更轻松。

立即免费搜索

文件翻译

保留排版,准确专业,支持PDF/Word/PPT等文件格式,支持 12+语言互译。

免费翻译文档

深度研究

AI帮你快速写综述,25分钟生成高质量综述,智能提取关键信息,辅助科研写作。

立即免费体验