Suppr超能文献

细胞内可溶性α-突触核蛋白寡聚体降低锥体神经元兴奋性。

Intracellular soluble α-synuclein oligomers reduce pyramidal cell excitability.

作者信息

Kaufmann Timothy J, Harrison Paul M, Richardson Magnus J E, Pinheiro Teresa J T, Wall Mark J

机构信息

School of Life Sciences.

Warwick Systems Biology Centre, University of Warwick, Coventry, UK.

出版信息

J Physiol. 2016 May 15;594(10):2751-72. doi: 10.1113/JP271968. Epub 2016 Mar 24.

Abstract

KEY POINTS

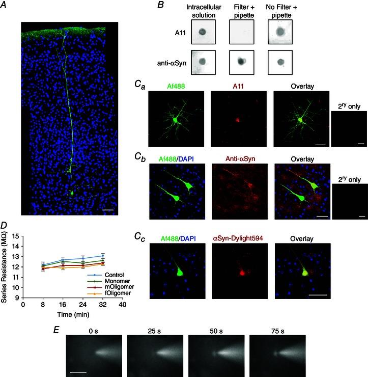
The presynaptic protein α-synuclein forms aggregates during Parkinson's disease. Accumulating evidence suggests that the small soluble oligomers of α-synuclein are more toxic than the larger aggregates appearing later in the disease. The link between oligomer toxicity and structure still remains unclear. In the present study, we have produced two structurally-defined oligomers that have a similar morphology but differ in secondary structure. These oligomers were introduced into neocortical pyramidal cells during whole-cell recording and, using a combination of experimentation and modelling, electrophysiological parameters were extracted. Both oligomeric species had similar effects on neuronal properties reducing input resistance, time constant and increasing capacitance. The net effect was a marked reduction in neuronal excitability that could impact on network activity.

ABSTRACT

The presynaptic protein α-synuclein (αSyn) aggregates during Parkinson's disease (PD) to form large proteinaceous amyloid plaques, the spread of which throughout the brain clinically defines the severity of the disease. During early stages of aggregation, αSyn forms soluble annular oligomers that show greater toxicity than much larger fibrils. These oligomers produce toxicity via a number of possible mechanisms, including the production of pore-forming complexes that permeabilize membranes. In the present study, two well-defined species of soluble αSyn oligomers were produced by different protocols: by polymerization of monomer and by sonication of fibrils. The two oligomeric species produced were morphologically similar, with both having an annular structure and consisting of approximately the same number of monomer subunits, although they differed in their secondary structure. Oligomeric and monomeric αSyn were injected directly into the soma of pyramidal neurons in mouse neocortical brain slices during whole-cell patch clamp recording. Using a combined experimental and modelling approach, neuronal parameters were extracted to measure, for the first time in the neocortex, specific changes in neuronal electrophysiology. Both species of oligomer had similar effects: (i) a significant reduction in input resistance and the membrane time constant and (ii) an increase in the current required to trigger an action potential with a resultant reduction in the firing rate. Differences in oligomer secondary structure appeared to produce only subtle differences in the activity of the oligomers. Monomeric αSyn had no effect on neuronal parameters, even at high concentrations. The oligomer-induced fall in neuronal excitability has the potential to impact both network activity and cognitive processing.

摘要

关键点

突触前蛋白α-突触核蛋白在帕金森病期间会形成聚集体。越来越多的证据表明,α-突触核蛋白的小可溶性寡聚体比疾病后期出现的更大聚集体毒性更强。寡聚体毒性与结构之间的联系仍不清楚。在本研究中,我们制备了两种结构明确的寡聚体,它们形态相似但二级结构不同。在全细胞记录过程中,将这些寡聚体导入新皮质锥体细胞,并结合实验和建模,提取电生理参数。两种寡聚体对神经元特性的影响相似,均降低输入电阻、时间常数并增加电容。总体效应是神经元兴奋性显著降低,这可能会影响网络活动。

摘要

突触前蛋白α-突触核蛋白(αSyn)在帕金森病(PD)期间聚集形成大的蛋白质淀粉样斑块,其在大脑中的扩散在临床上决定了疾病的严重程度。在聚集的早期阶段,αSyn形成可溶性环状寡聚体,其毒性比大得多的纤维更强。这些寡聚体通过多种可能的机制产生毒性,包括形成使膜通透的孔形成复合物。在本研究中,通过不同的方案制备了两种明确的可溶性αSyn寡聚体:通过单体聚合和通过纤维超声处理。产生的两种寡聚体形态相似,均具有环状结构且由大致相同数量的单体亚基组成,尽管它们的二级结构不同。在全细胞膜片钳记录过程中,将寡聚体和单体αSyn直接注射到小鼠新皮质脑片的锥体神经元胞体中。采用实验和建模相结合的方法,提取神经元参数,首次在新皮质中测量神经元电生理的特定变化。两种寡聚体的作用相似:(i)输入电阻和膜时间常数显著降低,(ii)触发动作电位所需的电流增加,导致放电率降低。寡聚体二级结构的差异似乎仅在寡聚体活性上产生细微差异。单体αSyn即使在高浓度下对神经元参数也没有影响。寡聚体诱导的神经元兴奋性下降有可能影响网络活动和认知加工。

https://cdn.ncbi.nlm.nih.gov/pmc/blobs/2aa6/4865569/eb94f8f6eb86/TJP-594-2751-g001.jpg

文献检索

告别复杂PubMed语法,用中文像聊天一样搜索,搜遍4000万医学文献。AI智能推荐,让科研检索更轻松。

立即免费搜索

文件翻译

保留排版,准确专业,支持PDF/Word/PPT等文件格式,支持 12+语言互译。

免费翻译文档

深度研究

AI帮你快速写综述,25分钟生成高质量综述,智能提取关键信息,辅助科研写作。

立即免费体验