Suppr超能文献

秀丽隐杆线虫对氧磷酶样蛋白控制DEG/ENaC机械感觉蛋白的功能表达。

Caenorhabditis elegans paraoxonase-like proteins control the functional expression of DEG/ENaC mechanosensory proteins.

作者信息

Chen Yushu, Bharill Shashank, Altun Zeynep, O'Hagan Robert, Coblitz Brian, Isacoff Ehud Y, Chalfie Martin

机构信息

Department of Biological Sciences, Columbia University, New York, NY 10027.

Department of Molecular and Cell Biology and Helen Wills Neuroscience Institute, University of California, Berkeley, Berkeley, CA 94720.

出版信息

Mol Biol Cell. 2016 Apr 15;27(8):1272-85. doi: 10.1091/mbc.E15-08-0561. Epub 2016 Mar 3.

Abstract

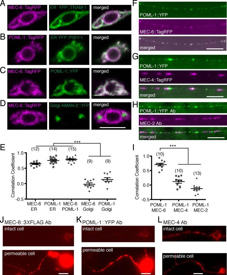
Caenorhabditis eleganssenses gentle touch via a mechanotransduction channel formed from the DEG/ENaC proteins MEC-4 and MEC-10. An additional protein, the paraoxonase-like protein MEC-6, is essential for transduction, and previous work suggested that MEC-6 was part of the transduction complex. We found that MEC-6 and a similar protein, POML-1, reside primarily in the endoplasmic reticulum and do not colocalize with MEC-4 on the plasma membrane in vivo. As with MEC-6, POML-1 is needed for touch sensitivity, the neurodegeneration caused by themec-4(d)mutation, and the expression and distribution of MEC-4 in vivo. Both proteins are likely needed for the proper folding or assembly of MEC-4 channels in vivo as measured by FRET. MEC-6 detectably increases the rate of MEC-4 accumulation on theXenopusoocyte plasma membrane. These results suggest that MEC-6 and POML-1 interact with MEC-4 to facilitate expression and localization of MEC-4 on the cell surface. Thus MEC-6 and POML-1 act more like chaperones for MEC-4 than channel components.

摘要

秀丽隐杆线虫通过由DEG/ENaC蛋白MEC-4和MEC-10形成的机械转导通道感知轻柔触摸。另一种蛋白,类对氧磷酶蛋白MEC-6,对于转导至关重要,并且先前的研究表明MEC-6是转导复合物的一部分。我们发现MEC-6和一种类似的蛋白POML-1主要定位于内质网,在体内不与质膜上的MEC-4共定位。与MEC-6一样,POML-1对于触摸敏感性、由mec-4(d)突变引起的神经退行性变以及体内MEC-4的表达和分布是必需的。通过荧光共振能量转移测量,这两种蛋白在体内可能都是MEC-4通道正确折叠或组装所必需的。MEC-6可检测到地增加了MEC-4在非洲爪蟾卵母细胞质膜上的积累速率。这些结果表明MEC-6和POML-1与MEC-4相互作用,以促进MEC-4在细胞表面的表达和定位。因此,MEC-6和POML-1对于MEC-4而言更像是伴侣蛋白而非通道组件。

https://cdn.ncbi.nlm.nih.gov/pmc/blobs/de73/4831881/1ff9d2cd7ae1/1272fig1.jpg

文献AI研究员

20分钟写一篇综述,助力文献阅读效率提升50倍。

立即体验

用中文搜PubMed

大模型驱动的PubMed中文搜索引擎

马上搜索

文档翻译

学术文献翻译模型,支持多种主流文档格式。

立即体验