Haileselassie Yeneneh, Navis Marit, Vu Nam, Qazi Khaleda Rahman, Rethi Bence, Sverremark-Ekström Eva
Department of Molecular Biosciences, The Wenner-Gren Institute, Stockholm University , Stockholm , Sweden.
Department of Medicine, Karolinska University Hospital , Stockholm , Sweden.
Front Immunol. 2016 Mar 17;7:96. doi: 10.3389/fimmu.2016.00096. eCollection 2016.
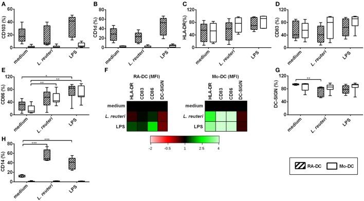
Lactobacilli are widely used as probiotics with beneficial effects on infection-associated diarrhea, but also used in clinical trials of e.g., necrotizing enterocolitis and inflammatory bowel diseases. The possibility of using probiotic metabolic products, so-called postbiotics, is desirable as it could prevent possible side effects of live bacteria in individuals with a disturbed gut epithelial barrier. Here, we studied how Lactobacillus reuteri DSM 17938 cell-free supernatant (L. reuteri-CFS) influenced retinoic acid (RA)-driven mucosal-like dendritic cells (DC) and their subsequent effect on T regulatory cells (Treg) in vitro. RA clearly imprinted a mucosal-like DC phenotype with higher IL10 production, increased CD103 and CD1d expression, and a downregulated mRNA expression of several inflammatory-associated genes (NFκB1, RELB, and TNF). Treatment with L. reuteri-CFS further influenced the tolerogenic phenotype of RA-DC by downregulating most genes involved in antigen uptake, antigen presentation, and signal transduction as well as several chemokine receptors, while upregulating IL10 production. L. reuteri-CFS also augmented CCR7 expression on RA-DC. In cocultures, RA-DC increased IL10 and FOXP3 expression in Treg, but pre-treatment with L. reuteri-CFS did not further influence the Treg phenotype. In conclusion, L. reuteri-CFS modulates the phenotype and function of mucosal-like DC, implicating its potential application as postbiotic.
乳酸杆菌作为益生菌被广泛应用,对感染相关性腹泻具有有益作用,同时也用于例如坏死性小肠结肠炎和炎症性肠病的临床试验。使用益生菌代谢产物(即所谓的后生元)是可取的,因为它可以预防肠道上皮屏障受损个体中活细菌可能产生的副作用。在此,我们研究了罗伊氏乳杆菌DSM 17938无细胞上清液(罗伊氏乳杆菌 - CFS)如何在体外影响视黄酸(RA)驱动的黏膜样树突状细胞(DC)及其随后对调节性T细胞(Treg)的作用。RA明显赋予了黏膜样DC表型,使其产生更高水平的IL10,增加CD103和CD1d表达,并下调几种炎症相关基因(NFκB1、RELB和TNF)的mRNA表达。用罗伊氏乳杆菌 - CFS处理进一步影响了RA - DC的耐受性表型,下调了大多数参与抗原摄取、抗原呈递和信号转导的基因以及几种趋化因子受体,同时上调了IL10的产生。罗伊氏乳杆菌 - CFS还增强了RA - DC上CCR7的表达。在共培养中,RA - DC增加了Treg中IL10和FOXP3的表达,但用罗伊氏乳杆菌 - CFS预处理并未进一步影响Treg表型。总之,罗伊氏乳杆菌 - CFS调节黏膜样DC的表型和功能,表明其作为后生元具有潜在应用价值。