Suppr超能文献

衰老细胞的凋亡转变伴随着线粒体功能亢进。

Apoptotic transition of senescent cells accompanied with mitochondrial hyper-function.

作者信息

Wang Danli, Liu Yang, Zhang Rui, Zhang Fen, Sui Weihao, Chen Li, Zheng Ran, Chen Xiaowen, Wen Feiqiu, Ouyang Hong-Wei, Ji Junfeng

机构信息

Center of Stem Cell and Regenerative Medicine, School of Medicine, Zhejiang University, Hangzhou, China.

Division of Hematology and Oncology, Shenzhen Children's Hospital, Shenzhen, China.

出版信息

Oncotarget. 2016 May 10;7(19):28286-300. doi: 10.18632/oncotarget.8536.

Abstract

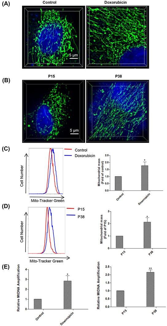
Defined as stable cell-cycle arrest, cellular senescence plays an important role in diverse biological processes including tumorigenesis, organismal aging, and embryonic development. Although increasing evidence has documented the metabolic changes in senescent cells, mitochondrial function and its potential contribution to the fate of senescent cells remain largely unknown. Here, using two in vitro models of cellular senescence induced by doxorubicin treatment and prolonged passaging of neonatal human foreskin fibroblasts, we report that senescent cells exhibited high ROS level and augmented glucose metabolic rate concomitant with both morphological and quantitative changes of mitochondria. Furthermore, mitochondrial membrane potential depolarized at late stage of senescent cells which eventually led to apoptosis. Our study reveals that mitochondrial hyper-function contributes to the implementation of cellular senescence and we propose a model in which the mitochondrion acts as the key player in promoting fate-determination in senescent cells.

摘要

细胞衰老被定义为稳定的细胞周期停滞,在包括肿瘤发生、机体衰老和胚胎发育在内的多种生物学过程中发挥着重要作用。尽管越来越多的证据记录了衰老细胞中的代谢变化,但线粒体功能及其对衰老细胞命运的潜在贡献仍 largely unknown。在这里,我们使用阿霉素处理和新生儿人包皮成纤维细胞长期传代诱导的两种细胞衰老体外模型,报告衰老细胞表现出高ROS水平和增强的葡萄糖代谢率,同时伴有线粒体的形态和数量变化。此外,线粒体膜电位在衰老细胞后期去极化,最终导致细胞凋亡。我们的研究表明,线粒体功能亢进有助于细胞衰老的发生,我们提出了一个模型,其中线粒体是促进衰老细胞命运决定中的关键因素。

https://cdn.ncbi.nlm.nih.gov/pmc/blobs/069a/5053727/70a128a6874e/oncotarget-07-28286-g001.jpg

文献AI研究员

20分钟写一篇综述,助力文献阅读效率提升50倍。

立即体验

用中文搜PubMed

大模型驱动的PubMed中文搜索引擎

马上搜索

文档翻译

学术文献翻译模型,支持多种主流文档格式。

立即体验