Suppr超能文献

扩展与NAA10相关的N端乙酰化缺陷相关的表型

Expanding the Phenotype Associated with NAA10-Related N-Terminal Acetylation Deficiency.

作者信息

Saunier Chloé, Støve Svein Isungset, Popp Bernt, Gérard Bénédicte, Blenski Marina, AhMew Nicholas, de Bie Charlotte, Goldenberg Paula, Isidor Bertrand, Keren Boris, Leheup Bruno, Lampert Laetitia, Mignot Cyril, Tezcan Kamer, Mancini Grazia M S, Nava Caroline, Wasserstein Melissa, Bruel Ange-Line, Thevenon Julien, Masurel Alice, Duffourd Yannis, Kuentz Paul, Huet Frédéric, Rivière Jean-Baptiste, van Slegtenhorst Marjon, Faivre Laurence, Piton Amélie, Reis André, Arnesen Thomas, Thauvin-Robinet Christel, Zweier Christiane

机构信息

Centre de Référence maladies rares « Anomalies du Développement et syndrome malformatifs » de l'Est et Centre de Génétique, Hôpital d'Enfants, CHU, Dijon, France.

Service de Pédiatrie, Hôpital d'Enfants, CHU Dijon, Dijon, France.

出版信息

Hum Mutat. 2016 Aug;37(8):755-64. doi: 10.1002/humu.23001. Epub 2016 May 4.

Abstract

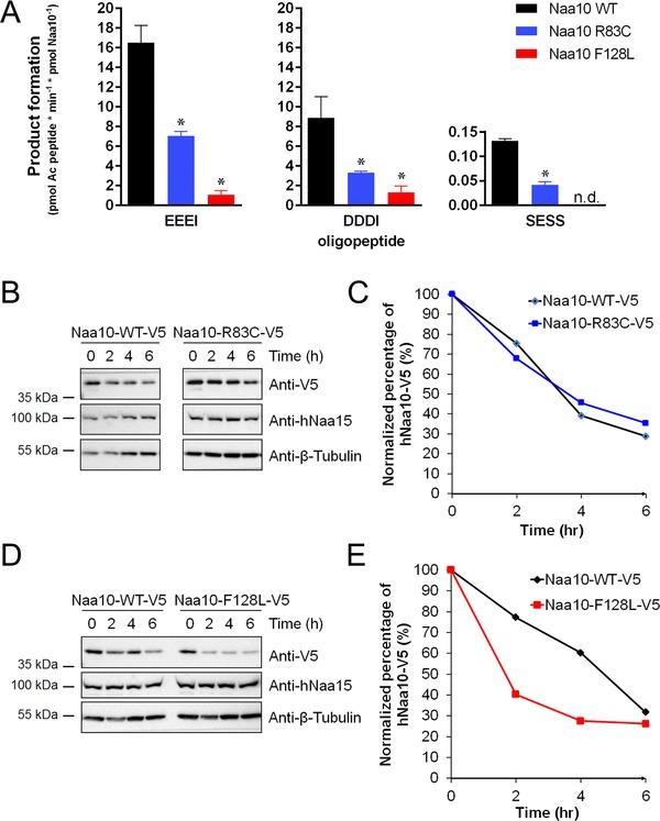
N-terminal acetylation is a common protein modification in eukaryotes associated with numerous cellular processes. Inherited mutations in NAA10, encoding the catalytic subunit of the major N-terminal acetylation complex NatA have been associated with diverse, syndromic X-linked recessive disorders, whereas de novo missense mutations have been reported in one male and one female individual with severe intellectual disability but otherwise unspecific phenotypes. Thus, the full genetic and clinical spectrum of NAA10 deficiency is yet to be delineated. We identified three different novel and one known missense mutation in NAA10, de novo in 11 females, and due to maternal germ line mosaicism in another girl and her more severely affected and deceased brother. In vitro enzymatic assays for the novel, recurrent mutations p.(Arg83Cys) and p.(Phe128Leu) revealed reduced catalytic activity. X-inactivation was random in five females. The core phenotype of X-linked NAA10-related N-terminal-acetyltransferase deficiency in both males and females includes developmental delay, severe intellectual disability, postnatal growth failure with severe microcephaly, and skeletal or cardiac anomalies. Genotype-phenotype correlations within and between both genders are complex and may include various factors such as location and nature of mutations, enzymatic stability and activity, and X-inactivation in females.

摘要

N 端乙酰化是真核生物中一种常见的蛋白质修饰,与众多细胞过程相关。编码主要 N 端乙酰化复合物 NatA 催化亚基的 NAA10 基因的遗传突变与多种 X 连锁隐性综合征相关,而在一名男性和一名女性智力严重残疾个体中报道了新发错义突变,但其他方面无特异性表型。因此,NAA10 缺陷的完整遗传和临床谱仍有待明确。我们在 NAA10 中鉴定出三个不同的新的和一个已知的错义突变,11 名女性为新发突变,另一名女孩及其受影响更严重且已去世的兄弟则是由于母系生殖系嵌合。对新的复发性突变 p.(Arg83Cys) 和 p.(Phe128Leu) 的体外酶活性测定显示催化活性降低。五名女性的 X 染色体失活是随机的。男性和女性中与 X 连锁 NAA10 相关的 N 端乙酰转移酶缺乏症的核心表型包括发育迟缓、严重智力残疾、出生后生长发育不良伴严重小头畸形以及骨骼或心脏异常。两性内部和之间的基因型-表型相关性很复杂,可能包括各种因素,如突变的位置和性质、酶的稳定性和活性以及女性的 X 染色体失活。

https://cdn.ncbi.nlm.nih.gov/pmc/blobs/e0bc/5084832/5f17670cf872/HUMU-37-755-g001.jpg

相似文献

1
Expanding the Phenotype Associated with NAA10-Related N-Terminal Acetylation Deficiency.
Hum Mutat. 2016 Aug;37(8):755-64. doi: 10.1002/humu.23001. Epub 2016 May 4.
4
De novo missense mutations in the NAA10 gene cause severe non-syndromic developmental delay in males and females.
Eur J Hum Genet. 2015 May;23(5):602-9. doi: 10.1038/ejhg.2014.150. Epub 2014 Aug 6.
8
NAA10 p.(N101K) disrupts N-terminal acetyltransferase complex NatA and is associated with developmental delay and hemihypertrophy.
Eur J Hum Genet. 2021 Feb;29(2):280-288. doi: 10.1038/s41431-020-00728-2. Epub 2020 Sep 24.

引用本文的文献

1
The Cardiovascular Manifestations and Management Recommendations for Ogden Syndrome.
Pediatr Cardiol. 2025 Apr 28. doi: 10.1007/s00246-025-03877-7.
2
Dysregulation of N-terminal acetylation causes cardiac arrhythmia and cardiomyopathy.
Nat Commun. 2025 Apr 16;16(1):3604. doi: 10.1038/s41467-025-58539-2.
3
Neuroanatomical features of NAA10 and NAA15-related neurodevelopmental syndromes.
J Neuroradiol. 2025 Jun;52(4):101339. doi: 10.1016/j.neurad.2025.101339. Epub 2025 Apr 7.
5
Dysregulation of N-terminal acetylation causes cardiac arrhythmia and cardiomyopathy.
Res Sq. 2024 Jul 19:rs.3.rs-3398860. doi: 10.21203/rs.3.rs-3398860/v1.
6
Neuroanatomical Features of NAA10- and NAA15-Related Neurodevelopmental Syndromes.
medRxiv. 2024 Jun 25:2024.06.24.24309433. doi: 10.1101/2024.06.24.24309433.
7
Longitudinal adaptive behavioral outcomes in Ogden syndrome by seizure status and therapeutic intervention.
Am J Med Genet A. 2024 Sep;194(9):e63651. doi: 10.1002/ajmg.a.63651. Epub 2024 May 15.
8
Evaluating possible maternal effect lethality and genetic background effects in Naa10 knockout mice.
PLoS One. 2024 May 7;19(5):e0301328. doi: 10.1371/journal.pone.0301328. eCollection 2024.
9
Longitudinal Adaptive Behavioral Outcomes in Ogden Syndrome by Seizure Status and Therapeutic Intervention.
medRxiv. 2024 Feb 24:2024.02.23.24303144. doi: 10.1101/2024.02.23.24303144.

本文引用的文献

1
Analysis of protein-coding genetic variation in 60,706 humans.
Nature. 2016 Aug 18;536(7616):285-91. doi: 10.1038/nature19057.
4
Mutations in DDX3X Are a Common Cause of Unexplained Intellectual Disability with Gender-Specific Effects on Wnt Signaling.
Am J Hum Genet. 2015 Aug 6;97(2):343-52. doi: 10.1016/j.ajhg.2015.07.004. Epub 2015 Jul 30.
5
The biological functions of Naa10 - From amino-terminal acetylation to human disease.
Gene. 2015 Aug 10;567(2):103-31. doi: 10.1016/j.gene.2015.04.085. Epub 2015 May 16.
6
Molecular, cellular, and physiological significance of N-terminal acetylation.
Int Rev Cell Mol Biol. 2015;316:267-305. doi: 10.1016/bs.ircmb.2015.01.001. Epub 2015 Feb 25.
7
Biochemical and cellular analysis of Ogden syndrome reveals downstream Nt-acetylation defects.
Hum Mol Genet. 2015 Apr 1;24(7):1956-76. doi: 10.1093/hmg/ddu611. Epub 2014 Dec 8.
8
Efficient strategy for the molecular diagnosis of intellectual disability using targeted high-throughput sequencing.
J Med Genet. 2014 Nov;51(11):724-36. doi: 10.1136/jmedgenet-2014-102554. Epub 2014 Aug 28.
9
De novo missense mutations in the NAA10 gene cause severe non-syndromic developmental delay in males and females.
Eur J Hum Genet. 2015 May;23(5):602-9. doi: 10.1038/ejhg.2014.150. Epub 2014 Aug 6.

文献AI研究员

20分钟写一篇综述,助力文献阅读效率提升50倍。

立即体验

用中文搜PubMed

大模型驱动的PubMed中文搜索引擎

马上搜索

文档翻译

学术文献翻译模型,支持多种主流文档格式。

立即体验