Suppr超能文献

相似文献

1
Full-length LGR5-positive cells have chemoresistant characteristics in colorectal cancer.
Br J Cancer. 2016 May 24;114(11):1251-60. doi: 10.1038/bjc.2016.112. Epub 2016 May 3.
2
Prognostic impact of mRNA levels of LGR5 transcript variants in OSCC patients.
BMC Cancer. 2019 Feb 15;19(1):155. doi: 10.1186/s12885-019-5327-8.
3
LGR5 and CD133 as prognostic and predictive markers for fluoropyrimidine-based adjuvant chemotherapy in colorectal cancer.
Acta Oncol. 2016 Dec;55(12):1425-1433. doi: 10.1080/0284186X.2016.1201215. Epub 2016 Jul 20.
5
Logarithmic expansion of LGR5 cells in human colorectal cancer.
Cell Signal. 2018 Jan;42:97-105. doi: 10.1016/j.cellsig.2017.09.018. Epub 2017 Sep 25.
6
Lgr5 promotes cancer stemness and confers chemoresistance through ABCB1 in colorectal cancer.
Biomed Pharmacother. 2013 Oct;67(8):791-9. doi: 10.1016/j.biopha.2013.08.001. Epub 2013 Aug 23.
7
Lgr5 is a potential marker of colorectal carcinoma stem cells that correlates with patient survival.
World J Surg Oncol. 2012 Nov 15;10:244. doi: 10.1186/1477-7819-10-244.
8
Co-expression of Lgr5 and CXCR4 characterizes cancer stem-like cells of colorectal cancer.
Oncotarget. 2016 Dec 6;7(49):81144-81155. doi: 10.18632/oncotarget.13214.
9
In situ validation of an intestinal stem cell signature in colorectal cancer.
Gut. 2013 Jul;62(7):1012-23. doi: 10.1136/gutjnl-2011-301195. Epub 2012 May 25.
10
Overexpression of leucine-rich repeat-containing G protein-coupled receptor 5 in colorectal cancer.
Cancer Sci. 2010 Jul;101(7):1731-7. doi: 10.1111/j.1349-7006.2010.01571.x. Epub 2010 Mar 24.

引用本文的文献

1
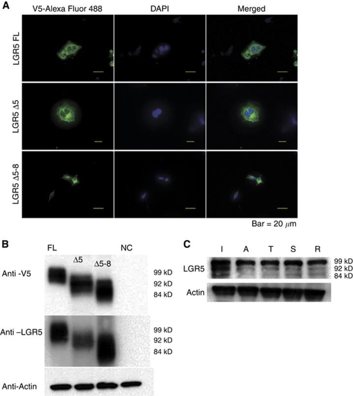
Functional and Biological Characterization of the LGR5Δ5 Splice Variant in HEK293T Cells.
Int J Mol Sci. 2024 Dec 14;25(24):13417. doi: 10.3390/ijms252413417.
2
Mapping alternative splicing events in colorectal cancer.
Discov Oncol. 2024 Jul 15;15(1):280. doi: 10.1007/s12672-024-01149-z.
3
Targeted splicing therapy: new strategies for colorectal cancer.
Front Oncol. 2023 Aug 17;13:1222932. doi: 10.3389/fonc.2023.1222932. eCollection 2023.
4
YAP/BRD4-controlled ROR1 promotes tumor-initiating cells and hyperproliferation in pancreatic cancer.
EMBO J. 2023 Jul 17;42(14):e112614. doi: 10.15252/embj.2022112614. Epub 2023 Apr 25.
6
LGR5 marks targetable tumor-initiating cells in mouse liver cancer.
Nat Commun. 2020 Apr 23;11(1):1961. doi: 10.1038/s41467-020-15846-0.
7
Expression of LGR5 in oral squamous cell carcinoma and its correlation to vasculogenic mimicry.
Int J Clin Exp Pathol. 2017 Nov 1;10(11):11267-11275. eCollection 2017.
8

本文引用的文献

1
Targeting Mitosis in Cancer: Emerging Strategies.
Mol Cell. 2015 Nov 19;60(4):524-36. doi: 10.1016/j.molcel.2015.11.006.
2
Prognostic value of LGR5 in colorectal cancer: a meta-analysis.
PLoS One. 2014 Sep 5;9(9):e107013. doi: 10.1371/journal.pone.0107013. eCollection 2014.
3
Stem cells marked by the R-spondin receptor LGR5.
Gastroenterology. 2014 Aug;147(2):289-302. doi: 10.1053/j.gastro.2014.05.007. Epub 2014 May 21.
4
The R-spondin/Lgr5/Rnf43 module: regulator of Wnt signal strength.
Genes Dev. 2014 Feb 15;28(4):305-16. doi: 10.1101/gad.235473.113.
5
Adult intestinal stem cells: critical drivers of epithelial homeostasis and regeneration.
Nat Rev Mol Cell Biol. 2014 Jan;15(1):19-33. doi: 10.1038/nrm3721. Epub 2013 Dec 11.
6
SON connects the splicing-regulatory network with pluripotency in human embryonic stem cells.
Nat Cell Biol. 2013 Oct;15(10):1141-1152. doi: 10.1038/ncb2839. Epub 2013 Sep 8.
9
High expression of cancer stem cell markers in cholangiolocellular carcinoma.
Surg Today. 2013 Jun;43(6):654-60. doi: 10.1007/s00595-012-0437-9. Epub 2012 Nov 29.
10
Monoclonal antibodies against Lgr5 identify human colorectal cancer stem cells.
Stem Cells. 2012 Nov;30(11):2378-86. doi: 10.1002/stem.1233.

文献AI研究员

20分钟写一篇综述,助力文献阅读效率提升50倍。

立即体验

用中文搜PubMed

大模型驱动的PubMed中文搜索引擎

马上搜索

文档翻译

学术文献翻译模型,支持多种主流文档格式。

立即体验