Suppr超能文献

利用人类多能干细胞衍生的心肌细胞建立阿霉素诱导的心脏毒性模型。

Modeling Doxorubicin-Induced Cardiotoxicity in Human Pluripotent Stem Cell Derived-Cardiomyocytes.

作者信息

Maillet Agnes, Tan Kim, Chai Xiaoran, Sadananda Singh N, Mehta Ashish, Ooi Jolene, Hayden Michael R, Pouladi Mahmoud A, Ghosh Sujoy, Shim Winston, Brunham Liam R

机构信息

Translational Laboratory in Genetic Medicine, National University of Singapore and the Agency for Science Technology and Research (A*STAR), Singapore.

Center for Computational Biology, Duke-NUS Graduate Medical School, Singapore.

出版信息

Sci Rep. 2016 May 4;6:25333. doi: 10.1038/srep25333.

Abstract

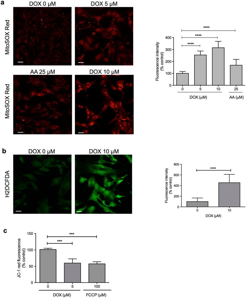
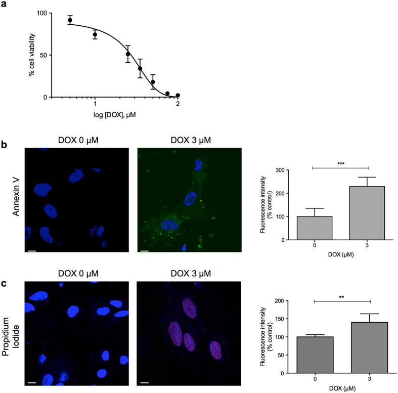
Doxorubicin is a highly efficacious anti-cancer drug but causes cardiotoxicity in many patients. The mechanisms of doxorubicin-induced cardiotoxicity (DIC) remain incompletely understood. We investigated the characteristics and molecular mechanisms of DIC in human pluripotent stem cell-derived cardiomyocytes (hPSC-CMs). We found that doxorubicin causes dose-dependent increases in apoptotic and necrotic cell death, reactive oxygen species production, mitochondrial dysfunction and increased intracellular calcium concentration. We characterized genome-wide changes in gene expression caused by doxorubicin using RNA-seq, as well as electrophysiological abnormalities caused by doxorubicin with multi-electrode array technology. Finally, we show that CRISPR-Cas9-mediated disruption of TOP2B, a gene implicated in DIC in mouse studies, significantly reduces the sensitivity of hPSC-CMs to doxorubicin-induced double stranded DNA breaks and cell death. These data establish a human cellular model of DIC that recapitulates many of the cardinal features of this adverse drug reaction and could enable screening for protective agents against DIC as well as assessment of genetic variants involved in doxorubicin response.

摘要

阿霉素是一种高效的抗癌药物,但会导致许多患者出现心脏毒性。阿霉素诱导的心脏毒性(DIC)机制仍未完全明确。我们研究了人多能干细胞衍生心肌细胞(hPSC-CMs)中DIC的特征和分子机制。我们发现阿霉素会导致凋亡和坏死性细胞死亡、活性氧生成、线粒体功能障碍以及细胞内钙浓度呈剂量依赖性增加。我们使用RNA测序对阿霉素引起的全基因组基因表达变化进行了表征,并利用多电极阵列技术对阿霉素引起的电生理异常进行了表征。最后,我们表明,CRISPR-Cas9介导的TOP2B基因破坏(该基因在小鼠研究中与DIC有关)显著降低了hPSC-CMs对阿霉素诱导的双链DNA断裂和细胞死亡的敏感性。这些数据建立了一个DIC的人类细胞模型,该模型概括了这种药物不良反应的许多主要特征,并能够筛选针对DIC的保护剂以及评估参与阿霉素反应的基因变异。

https://cdn.ncbi.nlm.nih.gov/pmc/blobs/0834/4855185/dfbf132b7c30/srep25333-f1.jpg

文献AI研究员

20分钟写一篇综述,助力文献阅读效率提升50倍。

立即体验

用中文搜PubMed

大模型驱动的PubMed中文搜索引擎

马上搜索

文档翻译

学术文献翻译模型,支持多种主流文档格式。

立即体验