Neitemeier S, Dolga A M, Honrath B, Karuppagounder S S, Alim I, Ratan R R, Culmsee C
Institut für Pharmakologie und Klinische Pharmazie, Biochemisch-Pharmakologisches Centrum Marburg, Fachbereich Pharmazie, Philipps-Universität Marburg, Karl-von-Frisch-Straße 1, Marburg 35032, Germany.
Burke-Cornell Medical Research Institute, White Plains, NY, USA.
Cell Death Dis. 2016 May 5;7(5):e2214. doi: 10.1038/cddis.2016.107.
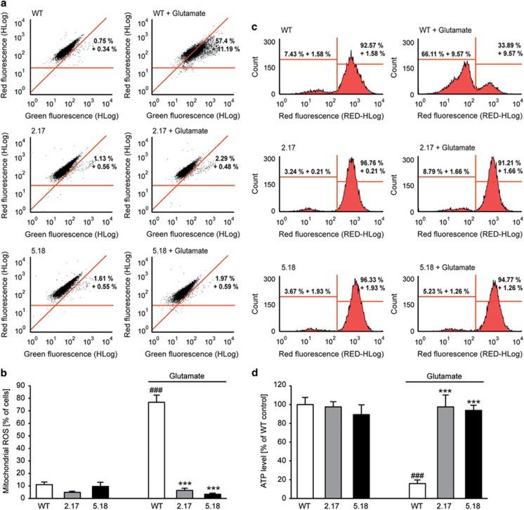
Mitochondrial impairment induced by oxidative stress is a main characteristic of intrinsic cell death pathways in neurons underlying the pathology of neurodegenerative diseases. Therefore, protection of mitochondrial integrity and function is emerging as a promising strategy to prevent neuronal damage. Here, we show that pharmacological inhibition of hypoxia-inducible factor prolyl-4-hydroxylases (HIF-PHDs) by adaptaquin inhibits lipid peroxidation and fully maintains mitochondrial function as indicated by restored mitochondrial membrane potential and ATP production, reduced formation of mitochondrial reactive oxygen species (ROS) and preserved mitochondrial respiration, thereby protecting neuronal HT-22 cells in a model of glutamate-induced oxytosis. Selective reduction of PHD1 protein using CRISPR/Cas9 technology also reduced both lipid peroxidation and mitochondrial impairment, and attenuated glutamate toxicity in the HT-22 cells. Regulation of activating transcription factor 4 (ATF4) expression levels and related target genes may mediate these beneficial effects. Overall, these results expose HIF-PHDs as promising targets to protect mitochondria and, thereby, neurons from oxidative cell death.
氧化应激诱导的线粒体损伤是神经退行性疾病病理学基础中神经元内在细胞死亡途径的主要特征。因此,保护线粒体的完整性和功能正成为预防神经元损伤的一种有前景的策略。在此,我们表明,阿地喹对缺氧诱导因子脯氨酰-4-羟化酶(HIF-PHDs)的药理学抑制作用可抑制脂质过氧化,并完全维持线粒体功能,这表现为线粒体膜电位和ATP生成的恢复、线粒体活性氧(ROS)生成的减少以及线粒体呼吸的保留,从而在谷氨酸诱导的氧化应激模型中保护神经元HT-22细胞。使用CRISPR/Cas9技术选择性降低PHD1蛋白水平也可减少脂质过氧化和线粒体损伤,并减轻HT-22细胞中的谷氨酸毒性。激活转录因子4(ATF4)表达水平及其相关靶基因的调控可能介导了这些有益作用。总体而言,这些结果表明HIF-PHDs是保护线粒体从而保护神经元免受氧化性细胞死亡的有前景的靶点。