Mohamed Abdalla, Sun Congshan, De Mello Vanessa, Selfe Joanna, Missiaglia Edoardo, Shipley Janet, Murray Graeme I, Zammit Pete S, Wackerhage Henning
School of Medicine, Dentistry and Nutrition, University of Aberdeen, UK.
Randall Division of Cell and Molecular Biophysics, King's College London, UK.
J Pathol. 2016 Sep;240(1):3-14. doi: 10.1002/path.4745.
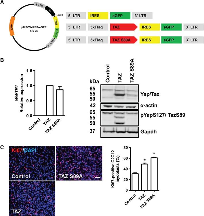
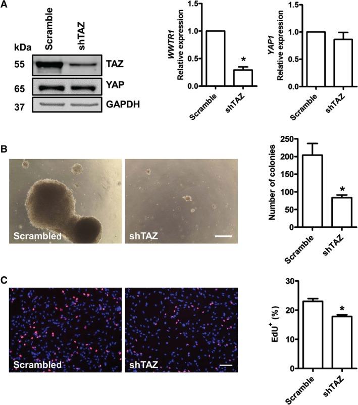
The Hippo effector YAP has recently been identified as a potent driver of embryonal rhabdomyosarcoma (ERMS). Most reports suggest that the YAP paralogue TAZ (gene symbol WWTR1) functions as YAP but, in skeletal muscle, TAZ has been reported to promote myogenic differentiation, whereas YAP inhibits it. Here, we investigated whether TAZ is also a rhabdomyosarcoma oncogene or whether TAZ acts as a YAP antagonist. Immunostaining of rhabdomyosarcoma tissue microarrays revealed that TAZ is significantly associated with poor survival in ERMS. In 12% of fusion gene-negative rhabdomyosarcomas, the TAZ locus is gained, which is correlated with increased expression. Constitutively active TAZ S89A significantly increased proliferation of C2C12 myoblasts and, importantly, colony formation on soft agar, suggesting transformation. However, TAZ then switches to enhance myogenic differentiation in C2C12 myoblasts, unlike YAP. Conversely, lentiviral shRNA-mediated TAZ knockdown in human ERMS cells reduced proliferation and anchorage-independent growth. While TAZ S89A or YAP1 S127A similarly activated the 8XGTIIC-Luc Hippo reporter, only YAP1 S127A activated the Brachyury (T-box) reporter. Consistent with its oncogene function, TAZ S89A induced expression of the ERMS cancer stem cell gene Myf5 and the serine biosynthesis pathway (Phgdh, Psat1, Psph) in C2C12 myoblasts. Thus, TAZ is associated with poor survival in ERMS and could act as an oncogene in rhabdomyosarcoma. © 2016 The Authors. The Journal of Pathology published by John Wiley & Sons Ltd on behalf of Pathological Society of Great Britain and Ireland.
河马效应器YAP最近被确定为胚胎性横纹肌肉瘤(ERMS)的强效驱动因子。大多数报告表明,YAP的旁系同源物TAZ(基因符号WWTR1)与YAP功能相同,但在骨骼肌中,据报道TAZ可促进肌源性分化,而YAP则抑制这种分化。在这里,我们研究了TAZ是否也是横纹肌肉瘤致癌基因,或者TAZ是否作为YAP拮抗剂发挥作用。横纹肌肉瘤组织微阵列的免疫染色显示,TAZ与ERMS患者的不良生存率显著相关。在12%的融合基因阴性横纹肌肉瘤中,TAZ基因座增加,这与表达增加相关。组成型活性TAZ S89A显著增加了C2C12成肌细胞的增殖,重要的是,增加了软琼脂上的集落形成,提示发生了转化。然而,与YAP不同,TAZ随后转而增强C2C12成肌细胞的肌源性分化。相反,慢病毒shRNA介导的人ERMS细胞中TAZ敲低可降低增殖和不依赖贴壁的生长。虽然TAZ S89A或YAP1 S127A同样激活了8XGTIIC-Luc河马报告基因,但只有YAP1 S127A激活了Brachyury(T盒)报告基因。与其致癌基因功能一致,TAZ S89A在C2C12成肌细胞中诱导了ERMS癌症干细胞基因Myf5和丝氨酸生物合成途径(Phgdh、Psat1、Psph)的表达。因此,TAZ与ERMS患者的不良生存率相关,并且可能在横纹肌肉瘤中作为致癌基因发挥作用。© 2016作者。《病理学杂志》由John Wiley & Sons Ltd代表大不列颠及爱尔兰病理学会出版。