Suppr超能文献

抑制Rac1可减少钙库过载诱导的钙释放,并预防室性心律失常。

Inhibition of Rac1 reduces store overload-induced calcium release and protects against ventricular arrhythmia.

作者信息

Zhang Lili, Lu Xiangru, Gui Le, Wu Yan, Sims Stephen M, Wang Guoping, Feng Qingping

机构信息

Institute of Pathology, Tongji Hospital, Tongji Medical College, Huazhong University of Science and Technology, Wuhan, China.

Department of Physiology and Pharmacology, University of Western Ontario, London, ON, Canada.

出版信息

J Cell Mol Med. 2016 Aug;20(8):1513-22. doi: 10.1111/jcmm.12840. Epub 2016 May 25.

Abstract

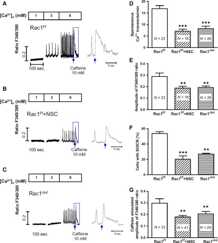
Rac1 is a small GTPase and plays key roles in multiple cellular processes including the production of reactive oxygen species (ROS). However, whether Rac1 activation during myocardial ischaemia and reperfusion (I/R) contributes to arrhythmogenesis is not fully understood. We aimed to study the effects of Rac1 inhibition on store overload-induced Ca(2+) release (SOICR) and ventricular arrhythmia during myocardial I/R. Adult Rac1(f/f) and cardiac-specific Rac1 knockdown (Rac1(ckd) ) mice were subjected to myocardial I/R and their electrocardiograms (ECGs) were monitored for ventricular arrhythmia. Myocardial Rac1 activity was increased and ventricular arrhythmia was induced during I/R in Rac1(f/f) mice. Remarkably, I/R-induced ventricular arrhythmia was significantly decreased in Rac1(ckd) compared to Rac1(f/f) mice. Furthermore, treatment with Rac1 inhibitor NSC23766 decreased I/R-induced ventricular arrhythmia. Ca(2+) imaging analysis showed that in response to a 6 mM external Ca(2+) concentration challenge, SOICR was induced with characteristic spontaneous intracellular Ca(2+) waves in Rac1(f/f) cardiomyocytes. Notably, SOICR was diminished by pharmacological and genetic inhibition of Rac1 in adult cardiomyocytes. Moreover, I/R-induced ROS production and ryanodine receptor 2 (RyR2) oxidation were significantly inhibited in the myocardium of Rac1(ckd) mice. We conclude that Rac1 activation induces ventricular arrhythmia during myocardial I/R. Inhibition of Rac1 suppresses SOICR and protects against ventricular arrhythmia. Blockade of Rac1 activation may represent a new paradigm for the treatment of cardiac arrhythmia in ischaemic heart disease.

摘要

Rac1是一种小GTP酶,在包括活性氧(ROS)产生在内的多种细胞过程中发挥关键作用。然而,心肌缺血再灌注(I/R)期间Rac1激活是否促成心律失常尚未完全明确。我们旨在研究Rac1抑制对心肌I/R期间储存超负荷诱导的Ca(2+)释放(SOICR)和室性心律失常的影响。对成年Rac1(f/f)和心脏特异性Rac1基因敲低(Rac1(ckd))小鼠进行心肌I/R,并监测其心电图(ECG)以检测室性心律失常。在Rac1(f/f)小鼠的I/R期间,心肌Rac1活性增加并诱发室性心律失常。值得注意的是,与Rac1(f/f)小鼠相比,Rac1(ckd)小鼠中I/R诱导的室性心律失常显著减少。此外,用Rac1抑制剂NSC23766治疗可减少I/R诱导的室性心律失常。Ca(2+)成像分析表明,在6 mM细胞外Ca(2+)浓度刺激下,Rac1(f/f)心肌细胞中以特征性的自发性细胞内Ca(2+)波诱导出SOICR。值得注意的是,在成年心肌细胞中,Rac1的药理和基因抑制可减少SOICR。此外,Rac1(ckd)小鼠心肌中I/R诱导的ROS产生和兰尼碱受体2(RyR2)氧化受到显著抑制。我们得出结论,Rac1激活在心肌I/R期间诱发室性心律失常。抑制Rac1可抑制SOICR并预防室性心律失常。阻断Rac1激活可能代表缺血性心脏病中治疗心律失常的新范例。

https://cdn.ncbi.nlm.nih.gov/pmc/blobs/d773/4956946/92179462eaf4/JCMM-20-1513-g001.jpg

文献AI研究员

20分钟写一篇综述,助力文献阅读效率提升50倍。

立即体验

用中文搜PubMed

大模型驱动的PubMed中文搜索引擎

马上搜索

文档翻译

学术文献翻译模型,支持多种主流文档格式。

立即体验