• 文献检索
  • 文档翻译
  • 深度研究
  • 学术资讯
  • Suppr Zotero 插件Zotero 插件
  • 邀请有礼
  • 套餐&价格
  • 历史记录
应用&插件
Suppr Zotero 插件Zotero 插件浏览器插件Mac 客户端Windows 客户端微信小程序
定价
高级版会员购买积分包购买API积分包
服务
文献检索文档翻译深度研究API 文档MCP 服务
关于我们
关于 Suppr公司介绍联系我们用户协议隐私条款
关注我们

Suppr 超能文献

核心技术专利:CN118964589B侵权必究
粤ICP备2023148730 号-1Suppr @ 2026

文献检索

告别复杂PubMed语法,用中文像聊天一样搜索,搜遍4000万医学文献。AI智能推荐,让科研检索更轻松。

立即免费搜索

文件翻译

保留排版,准确专业,支持PDF/Word/PPT等文件格式,支持 12+语言互译。

免费翻译文档

深度研究

AI帮你快速写综述,25分钟生成高质量综述,智能提取关键信息,辅助科研写作。

立即免费体验

IgM 型多发性骨髓瘤的综合基因组分析确定 IRF4 为预后标志物。

Comprehensive genomic profiling of IgM multiple myeloma identifies IRF4 as a prognostic marker.

作者信息

Ryu Daeun, Kim Hee Jin, Joung Je-Gun, Lee Hae-Ock, Bae Joon Seol, Kim Seok Jin, Kim Haesu, Park Woong-Yang, Kim Kihyun

机构信息

Samsung Genome Institute, Sungkyunkwan University School of Medicine, Seoul, Korea.

Department of Health Sciences and Technology, Samsung Advanced Institute for Health Sciences and Technology, Sungkyunkwan University School of Medicine, Seoul, Korea.

出版信息

Oncotarget. 2016 Jul 26;7(30):47127-47133. doi: 10.18632/oncotarget.9478.

DOI:10.18632/oncotarget.9478
PMID:27223072
原文链接:https://pmc.ncbi.nlm.nih.gov/articles/PMC5216929/
Abstract

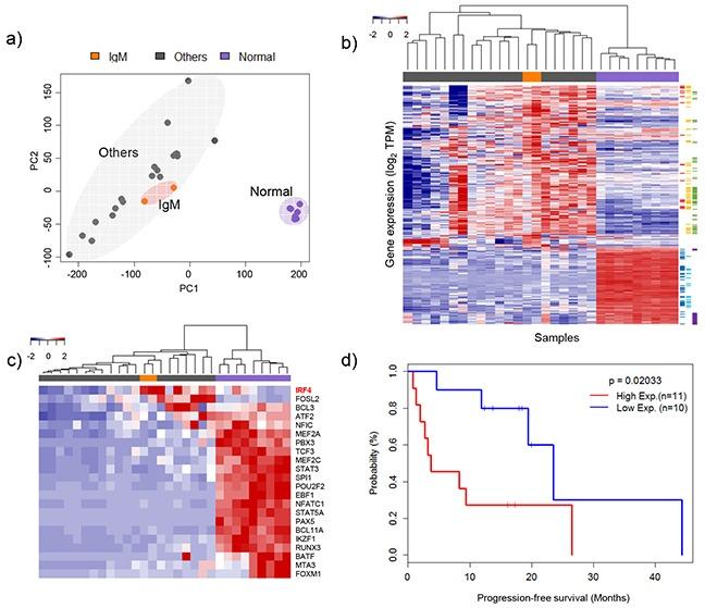
Immunoglobulin M multiple myeloma (IgM MM) is an extremely rare subtype of multiple myeloma with a poor clinical outcome. In this study, bone marrow aspirates of MM patients, including two cases of IgM MM, were analyzed by whole exome sequencing and RNA sequencing. Recurrent somatic mutations in the NRAS, KRAS, CCND1, DIS3, and TP53 genes were found in IgM MM and other types of MM, in agreement with previous studies. Overall transcription profiles of IgM and other types of MM clustered together, but separate from normal blood or peripheral plasma cells. Among the differentially expressed genes in IgM MM, IRF4 was highly expressed in IgM as well as in a subset of other types of MM patients. Thus, IRF4 is an independent prognostic factor for general MM patients. Taken together, the somatic mutation and transcriptome profiles support the idea that IgM MM can be classified as an aggressive MM subtype.

摘要

免疫球蛋白M多发性骨髓瘤(IgM MM)是多发性骨髓瘤中极为罕见的一种亚型,临床预后较差。在本研究中,通过全外显子组测序和RNA测序对包括两例IgM MM患者在内的骨髓瘤患者骨髓穿刺样本进行了分析。在IgM MM和其他类型的骨髓瘤中发现了NRAS、KRAS、CCND1、DIS3和TP53基因的复发性体细胞突变,这与之前的研究结果一致。IgM和其他类型骨髓瘤的整体转录谱聚集在一起,但与正常血液或外周浆细胞分开。在IgM MM中差异表达的基因中,IRF4在IgM以及其他类型骨髓瘤患者的一个亚组中高表达。因此,IRF4是一般骨髓瘤患者的独立预后因素。综上所述,体细胞突变和转录组谱支持IgM MM可被归类为侵袭性骨髓瘤亚型这一观点。

https://cdn.ncbi.nlm.nih.gov/pmc/blobs/c4a7/5216929/3d123be1b037/oncotarget-07-47127-g003.jpg
https://cdn.ncbi.nlm.nih.gov/pmc/blobs/c4a7/5216929/4f8643e988a2/oncotarget-07-47127-g001.jpg
https://cdn.ncbi.nlm.nih.gov/pmc/blobs/c4a7/5216929/cd53db8f5161/oncotarget-07-47127-g002.jpg
https://cdn.ncbi.nlm.nih.gov/pmc/blobs/c4a7/5216929/3d123be1b037/oncotarget-07-47127-g003.jpg
https://cdn.ncbi.nlm.nih.gov/pmc/blobs/c4a7/5216929/4f8643e988a2/oncotarget-07-47127-g001.jpg
https://cdn.ncbi.nlm.nih.gov/pmc/blobs/c4a7/5216929/cd53db8f5161/oncotarget-07-47127-g002.jpg
https://cdn.ncbi.nlm.nih.gov/pmc/blobs/c4a7/5216929/3d123be1b037/oncotarget-07-47127-g003.jpg

相似文献

1
Comprehensive genomic profiling of IgM multiple myeloma identifies IRF4 as a prognostic marker.IgM 型多发性骨髓瘤的综合基因组分析确定 IRF4 为预后标志物。
Oncotarget. 2016 Jul 26;7(30):47127-47133. doi: 10.18632/oncotarget.9478.
2
IRF4 in multiple myeloma-Biology, disease and therapeutic target.多发性骨髓瘤中的IRF4——生物学、疾病与治疗靶点
Leuk Res. 2018 Sep;72:52-58. doi: 10.1016/j.leukres.2018.07.025. Epub 2018 Aug 3.
3
IRF4 addiction in multiple myeloma.多发性骨髓瘤中的IRF4成瘾
Nature. 2008 Jul 10;454(7201):226-31. doi: 10.1038/nature07064. Epub 2008 Jun 22.
4
Hypoxia-inducible microRNA-210 regulates the DIMT1-IRF4 oncogenic axis in multiple myeloma.缺氧诱导的微小RNA-210调控多发性骨髓瘤中的DIMT1-IRF4致癌轴。
Cancer Sci. 2017 Apr;108(4):641-652. doi: 10.1111/cas.13183. Epub 2017 Apr 20.
5
PU.1 acts as tumor suppressor for myeloma cells through direct transcriptional repression of IRF4.PU.1 通过直接转录抑制 IRF4 作为骨髓瘤细胞的肿瘤抑制因子。
Oncogene. 2017 Aug;36(31):4481-4497. doi: 10.1038/onc.2017.79. Epub 2017 Apr 3.
6
Multiple Myeloma Genomics: A Systematic Review.多发性骨髓瘤基因组学:一项系统综述。
Semin Oncol Nurs. 2017 Aug;33(3):237-253. doi: 10.1016/j.soncn.2017.05.001. Epub 2017 Jul 18.
7
IRF4 promotes cell proliferation by JNK pathway in multiple myeloma.IRF4 通过 JNK 通路促进多发性骨髓瘤细胞增殖。
Med Oncol. 2013;30(2):594. doi: 10.1007/s12032-013-0594-8. Epub 2013 May 12.
8
Cereblon and IRF4 Variants Affect Risk and Response to Treatment in Multiple Myeloma.小脑萎缩相关蛋白和干扰素调节因子4变体影响多发性骨髓瘤的风险及治疗反应。
Arch Immunol Ther Exp (Warsz). 2016 Dec;64(Suppl 1):151-156. doi: 10.1007/s00005-016-0442-6. Epub 2017 Jan 12.
9
IRF4 Activity Is Required in Established Plasma Cells to Regulate Gene Transcription and Mitochondrial Homeostasis.IRF4 活性对于已建立的浆细胞调节基因转录和线粒体稳态是必需的。
Cell Rep. 2019 Nov 26;29(9):2634-2645.e5. doi: 10.1016/j.celrep.2019.10.097.
10
Comprehensive molecular profiling of 718 Multiple Myelomas reveals significant differences in mutation frequencies between African and European descent cases.对718例多发性骨髓瘤进行的全面分子分析揭示了非洲裔和欧洲裔病例在突变频率上的显著差异。
PLoS Genet. 2017 Nov 22;13(11):e1007087. doi: 10.1371/journal.pgen.1007087. eCollection 2017 Nov.

引用本文的文献

1
The RNA Exosome and Human Disease.RNA外切体与人类疾病
Methods Mol Biol. 2020;2062:3-33. doi: 10.1007/978-1-4939-9822-7_1.
2
Exonuclease domain mutants of yeast DIS3 display genome instability.酵母 DIS3 的外切核酸酶结构域突变体能导致基因组不稳定。
Nucleus. 2019 Dec;10(1):21-32. doi: 10.1080/19491034.2019.1578600.

本文引用的文献

1
The 3' to 5' Exoribonuclease DIS3: From Structure and Mechanisms to Biological Functions and Role in Human Disease.3'至5'外切核糖核酸酶DIS3:从结构与机制到生物学功能及在人类疾病中的作用
Biomolecules. 2015 Jul 17;5(3):1515-39. doi: 10.3390/biom5031515.
2
Genomic heterogeneity in multiple myeloma.多发性骨髓瘤中的基因组异质性。
Curr Opin Genet Dev. 2015 Feb;30:56-65. doi: 10.1016/j.gde.2015.03.008. Epub 2015 May 16.
3
Whole-epigenome analysis in multiple myeloma reveals DNA hypermethylation of B cell-specific enhancers.多发性骨髓瘤的全表观基因组分析揭示了B细胞特异性增强子的DNA高甲基化。
Genome Res. 2015 Apr;25(4):478-87. doi: 10.1101/gr.180240.114. Epub 2015 Feb 2.
4
Genetics of multiple myeloma: another heterogeneity level?多发性骨髓瘤的遗传学:另一个异质性层面?
Blood. 2015 Mar 19;125(12):1870-6. doi: 10.1182/blood-2014-10-567370. Epub 2015 Jan 27.
5
The molecular spectrum and clinical impact of DIS3 mutations in multiple myeloma.多发性骨髓瘤中DIS3突变的分子光谱及临床影响
Br J Haematol. 2015 Apr;169(1):57-70. doi: 10.1111/bjh.13256. Epub 2014 Dec 17.
6
International Myeloma Working Group updated criteria for the diagnosis of multiple myeloma.国际骨髓瘤工作组更新了多发性骨髓瘤的诊断标准。
Lancet Oncol. 2014 Nov;15(12):e538-48. doi: 10.1016/S1470-2045(14)70442-5. Epub 2014 Oct 26.
7
Widespread genetic heterogeneity in multiple myeloma: implications for targeted therapy.多发性骨髓瘤的广泛遗传异质性:对靶向治疗的影响。
Cancer Cell. 2014 Jan 13;25(1):91-101. doi: 10.1016/j.ccr.2013.12.015.
8
Heterogeneity of genomic evolution and mutational profiles in multiple myeloma.多发性骨髓瘤中基因组进化和突变谱的异质性
Nat Commun. 2014;5:2997. doi: 10.1038/ncomms3997.
9
The genomic landscape of Waldenstrom macroglobulinemia is characterized by highly recurring MYD88 and WHIM-like CXCR4 mutations, and small somatic deletions associated with B-cell lymphomagenesis.华氏巨球蛋白血症的基因组特征为高度重现的 MYD88 和 WHIM 样 CXCR4 突变,以及与 B 细胞淋巴瘤发生相关的小型体细胞缺失。
Blood. 2014 Mar 13;123(11):1637-46. doi: 10.1182/blood-2013-09-525808. Epub 2013 Dec 23.
10
Constitutive activation of STAT5A and STAT5B regulates IgM secretion in Waldenstrom's macroglobulinemia.STAT5A 和 STAT5B 的组成性激活调节华氏巨球蛋白血症中的 IgM 分泌。
Blood. 2014 Feb 13;123(7):1055-8. doi: 10.1182/blood-2013-08-521963. Epub 2013 Dec 11.