• 文献检索
  • 文档翻译
  • 深度研究
  • 学术资讯
  • Suppr Zotero 插件Zotero 插件
  • 邀请有礼
  • 套餐&价格
  • 历史记录
应用&插件
Suppr Zotero 插件Zotero 插件浏览器插件Mac 客户端Windows 客户端微信小程序
定价
高级版会员购买积分包购买API积分包
服务
文献检索文档翻译深度研究API 文档MCP 服务
关于我们
关于 Suppr公司介绍联系我们用户协议隐私条款
关注我们

Suppr 超能文献

核心技术专利:CN118964589B侵权必究
粤ICP备2023148730 号-1Suppr @ 2026

文献检索

告别复杂PubMed语法,用中文像聊天一样搜索,搜遍4000万医学文献。AI智能推荐,让科研检索更轻松。

立即免费搜索

文件翻译

保留排版,准确专业,支持PDF/Word/PPT等文件格式,支持 12+语言互译。

免费翻译文档

深度研究

AI帮你快速写综述,25分钟生成高质量综述,智能提取关键信息,辅助科研写作。

立即免费体验

巨细胞病毒携带对中年男性和女性免疫表型的不同影响。

Differential effects of Cytomegalovirus carriage on the immune phenotype of middle-aged males and females.

作者信息

van der Heiden Marieke, van Zelm Menno C, Bartol Sophinus J W, de Rond Lia G H, Berbers Guy A M, Boots Annemieke M H, Buisman Anne-Marie

机构信息

Centre for Infectious Disease Control (Cib), National Institute for Public Health and the Environment (RIVM), Bilthoven 3720 BA, The Netherlands.

Department of Rheumatology and Clinical Immunology, University of Groningen, University Medical Centre Groningen, Groningen 9700 RB, The Netherlands.

出版信息

Sci Rep. 2016 May 31;6:26892. doi: 10.1038/srep26892.

DOI:10.1038/srep26892
PMID:27243552
原文链接:https://pmc.ncbi.nlm.nih.gov/articles/PMC4886678/
Abstract

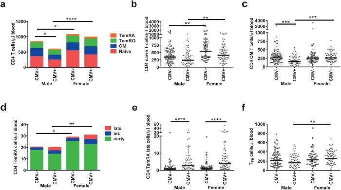
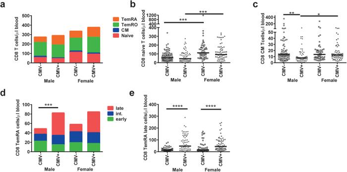
The elderly population is more susceptible to infections as a result of an altered immune response, commonly referred to as immunosenescence. Cytomegalovirus (CMV)-infection associated changes in blood lymphocytes are known to impact this process, but the interaction with gender remains unclear. Therefore, we analysed the effects and interaction of gender and CMV on the absolute numbers of a comprehensive set of naive and memory T- and B-cell subsets in people between 50 and 65 years of age. Enumeration and characterisation of lymphocyte subsets by flow cytometry was performed on fresh whole blood samples from 255 middle-aged persons. CMV-IgG serostatus was determined by ELISA. Gender was a major factor affecting immune cell numbers. CMV infection was mainly associated with an expansion of late-differentiated T-cell subsets. CMV+ males carried lower numbers of total CD4+, CD4+ central memory (CM) and follicular helper T-cells than females and CMV- males. Moreover, CMV+ males had significantly lower numbers of regulatory T (Treg)-cells and memory B-cells than CMV+ females. We here demonstrate an interaction between the effects of CMV infection and gender on T- and B-cells in middle-aged individuals. These differential effects on adaptive immunity between males and females may have implications for vaccination strategies at middle-age.

摘要

由于免疫反应改变,即通常所说的免疫衰老,老年人群更容易受到感染。已知巨细胞病毒(CMV)感染相关的血液淋巴细胞变化会影响这一过程,但与性别的相互作用仍不清楚。因此,我们分析了性别和CMV对50至65岁人群中一整套幼稚和记忆T细胞及B细胞亚群绝对数量的影响及相互作用。通过流式细胞术对来自255名中年人的新鲜全血样本进行淋巴细胞亚群的计数和表征。通过ELISA测定CMV-IgG血清状态。性别是影响免疫细胞数量的主要因素。CMV感染主要与晚期分化T细胞亚群的扩增有关。与女性和CMV阴性男性相比,CMV阳性男性的总CD4 +、CD4 + 中央记忆(CM)和滤泡辅助性T细胞数量更少。此外,CMV阳性男性的调节性T(Treg)细胞和记忆B细胞数量明显低于CMV阳性女性。我们在此证明了CMV感染和性别对中年个体T细胞和B细胞的影响之间存在相互作用。男性和女性在适应性免疫方面的这些差异效应可能对中年人的疫苗接种策略有影响。

https://cdn.ncbi.nlm.nih.gov/pmc/blobs/0d0e/4886678/5022dd479cc2/srep26892-f4.jpg
https://cdn.ncbi.nlm.nih.gov/pmc/blobs/0d0e/4886678/aa94e0d68363/srep26892-f1.jpg
https://cdn.ncbi.nlm.nih.gov/pmc/blobs/0d0e/4886678/7194057bfaee/srep26892-f2.jpg
https://cdn.ncbi.nlm.nih.gov/pmc/blobs/0d0e/4886678/4354eb324572/srep26892-f3.jpg
https://cdn.ncbi.nlm.nih.gov/pmc/blobs/0d0e/4886678/5022dd479cc2/srep26892-f4.jpg
https://cdn.ncbi.nlm.nih.gov/pmc/blobs/0d0e/4886678/aa94e0d68363/srep26892-f1.jpg
https://cdn.ncbi.nlm.nih.gov/pmc/blobs/0d0e/4886678/7194057bfaee/srep26892-f2.jpg
https://cdn.ncbi.nlm.nih.gov/pmc/blobs/0d0e/4886678/4354eb324572/srep26892-f3.jpg
https://cdn.ncbi.nlm.nih.gov/pmc/blobs/0d0e/4886678/5022dd479cc2/srep26892-f4.jpg

相似文献

1
Differential effects of Cytomegalovirus carriage on the immune phenotype of middle-aged males and females.巨细胞病毒携带对中年男性和女性免疫表型的不同影响。
Sci Rep. 2016 May 31;6:26892. doi: 10.1038/srep26892.
2
CMV Status Drives Distinct Trajectories of CD4+ T Cell Differentiation.CMV 状态驱动 CD4+T 细胞分化的不同轨迹。
Front Immunol. 2021 Apr 15;12:620386. doi: 10.3389/fimmu.2021.620386. eCollection 2021.
3
Cytomegalovirus drives Vδ2neg γδ T cell inflation in many healthy virus carriers with increasing age.巨细胞病毒随年龄增长驱动许多健康病毒携带者中 Vδ2neg γδ T 细胞扩增。
Clin Exp Immunol. 2014 Jun;176(3):418-28. doi: 10.1111/cei.12297.
4
Rudimentary signs of immunosenescence in Cytomegalovirus-seropositive healthy young adults.巨细胞病毒血清阳性健康年轻成年人免疫衰老的初步迹象。
Age (Dordr). 2014 Feb;36(1):287-97. doi: 10.1007/s11357-013-9557-4. Epub 2013 Jul 12.
5
Impact of Aging, Cytomegalovirus Infection, and Long-Term Treatment for Human Immunodeficiency Virus on CD8 T-Cell Subsets.衰老、巨细胞病毒感染和长期人类免疫缺陷病毒治疗对 CD8 T 细胞亚群的影响。
Front Immunol. 2018 Mar 21;9:572. doi: 10.3389/fimmu.2018.00572. eCollection 2018.
6
Impact of age, sex and CMV-infection on peripheral T cell phenotypes: results from the Berlin BASE-II Study.年龄、性别和巨细胞病毒感染对外周血T细胞表型的影响:来自柏林BASE-II研究的结果。
Biogerontology. 2015 Oct;16(5):631-43. doi: 10.1007/s10522-015-9563-2. Epub 2015 Mar 3.
7
Latency for cytomegalovirus impacts T cell ageing significantly in elderly end-stage renal disease patients.巨细胞病毒潜伏期对老年终末期肾病患者的T细胞衰老有显著影响。
Clin Exp Immunol. 2016 Nov;186(2):239-248. doi: 10.1111/cei.12846. Epub 2016 Aug 19.
8
Effect of Cytomegalovirus (CMV) and Ageing on T-Bet and Eomes Expression on T-Cell Subsets.巨细胞病毒(CMV)和衰老对T细胞亚群中T-bet和Eomes表达的影响。
Int J Mol Sci. 2017 Jun 29;18(7):1391. doi: 10.3390/ijms18071391.
9
Effect of cytomegalovirus co-infection on normalization of selected T-cell subsets in children with perinatally acquired HIV infection treated with combination antiretroviral therapy.巨细胞病毒合并感染对接受联合抗逆转录病毒治疗的围产期获得性HIV感染儿童特定T细胞亚群正常化的影响。
PLoS One. 2015 Mar 20;10(3):e0120474. doi: 10.1371/journal.pone.0120474. eCollection 2015.
10
Persistent and selective deficiency of CD4+ T cell immunity to cytomegalovirus in immunocompetent young children.免疫功能正常的幼儿中,对巨细胞病毒的CD4 + T细胞免疫存在持续性和选择性缺陷。
J Immunol. 2004 Mar 1;172(5):3260-7. doi: 10.4049/jimmunol.172.5.3260.

引用本文的文献

1
CMV reshapes lymphoid immunity in aging: a single-cell atlas with predictive modeling.巨细胞病毒重塑衰老过程中的淋巴免疫:一个具有预测模型的单细胞图谱
bioRxiv. 2025 Jun 27:2025.06.24.661167. doi: 10.1101/2025.06.24.661167.
2
Multiple vaccine comparison in the same adults reveals vaccine-specific and age-related humoral response patterns: an open phase IV trial.在同一成年人中进行的多种疫苗比较揭示了疫苗特异性和年龄相关的体液免疫反应模式:一项开放的 IV 期试验。
Nat Commun. 2024 Aug 4;15(1):6603. doi: 10.1038/s41467-024-50760-9.
3
Cytomegalovirus and Epstein-Barr virus co-infected young and middle-aged adults can have an aging-related T-cell phenotype.

本文引用的文献

1
Markers of T-cell senescence and physical frailty: insights from Singapore Longitudinal Ageing Studies.T细胞衰老与身体虚弱的标志物:来自新加坡纵向老龄化研究的见解。
NPJ Aging Mech Dis. 2015 Sep 28;1:15005. doi: 10.1038/npjamd.2015.5. eCollection 2015.
2
Follicular Helper T Cells.滤泡辅助 T 细胞。
Annu Rev Immunol. 2016 May 20;34:335-68. doi: 10.1146/annurev-immunol-041015-055605. Epub 2016 Feb 22.
3
Reference ranges of 17-hydroxyprogesterone, DHEA, DHEAS, androstenedione, total and free testosterone determined by TurboFlow-LC-MS/MS and associations to health markers in 304 men.
巨细胞病毒和 Epstein-Barr 病毒合并感染的中青年患者可具有与衰老相关的 T 细胞表型。
Sci Rep. 2023 Jul 5;13(1):10912. doi: 10.1038/s41598-023-37502-5.
4
Age-Related Adaptive Immune Changes in Parkinson's Disease.帕金森病中的与年龄相关的适应性免疫变化。
J Parkinsons Dis. 2022;12(s1):S93-S104. doi: 10.3233/JPD-223228.
5
Cytomegalovirus Infection Associated with Smaller Total Cortical Surface Area in Schizophrenia Spectrum Disorders.巨细胞病毒感染与精神分裂症谱系障碍的总皮质表面积较小有关。
Schizophr Bull. 2022 Sep 1;48(5):1164-1173. doi: 10.1093/schbul/sbac036.
6
Quantification of T-cell dynamics during latent cytomegalovirus infection in humans.定量研究人类潜伏性巨细胞病毒感染期间 T 细胞的动力学变化。
PLoS Pathog. 2021 Dec 16;17(12):e1010152. doi: 10.1371/journal.ppat.1010152. eCollection 2021 Dec.
7
T lymphocyte senescence is attenuated in Parkinson's disease.T 淋巴细胞衰老在帕金森病中得到减弱。
J Neuroinflammation. 2021 Oct 13;18(1):228. doi: 10.1186/s12974-021-02287-9.
8
In-Depth Profiling of T-Cell Responsiveness to Commonly Recognized CMV Antigens in Older People Reveals Important Sex Differences.深入分析老年人对常见 CMV 抗原的 T 细胞反应,揭示了重要的性别差异。
Front Immunol. 2021 Aug 13;12:707830. doi: 10.3389/fimmu.2021.707830. eCollection 2021.
9
Latent CMV Infection Is Associated With Lower Influenza Virus-Specific Memory T-Cell Frequencies, but Not With an Impaired T-Cell Response to Acute Influenza Virus Infection.潜伏性 CMV 感染与较低的流感病毒特异性记忆 T 细胞频率相关,但与急性流感病毒感染时 T 细胞应答受损无关。
Front Immunol. 2021 May 5;12:663664. doi: 10.3389/fimmu.2021.663664. eCollection 2021.
10
CMV infection, CD19 B cell depletion, and Lymphopenia as predictors for unexpected admission in the institutionalized elderly.巨细胞病毒感染、CD19 B细胞耗竭和淋巴细胞减少作为机构养老老年人意外入院的预测因素。
Immun Ageing. 2021 May 4;18(1):21. doi: 10.1186/s12979-021-00233-0.
通过TurboFlow-LC-MS/MS测定的304名男性的17-羟孕酮、脱氢表雄酮、硫酸脱氢表雄酮、雄烯二酮、总睾酮和游离睾酮的参考范围及其与健康指标的关联
Clin Chim Acta. 2016 Feb 15;454:82-8. doi: 10.1016/j.cca.2015.12.042. Epub 2016 Jan 5.
4
Determinants of Ethnic Differences in Cytomegalovirus, Epstein-Barr Virus, and Herpes Simplex Virus Type 1 Seroprevalence in Childhood.儿童巨细胞病毒、爱泼斯坦-巴尔病毒和1型单纯疱疹病毒血清流行率种族差异的决定因素
J Pediatr. 2016 Mar;170:126-34.e1-6. doi: 10.1016/j.jpeds.2015.11.014. Epub 2015 Dec 17.
5
Cytomegalovirus latency and reactivation: recent insights into an age old problem.巨细胞病毒潜伏与再激活:对一个古老问题的最新见解
Rev Med Virol. 2016 Mar;26(2):75-89. doi: 10.1002/rmv.1862. Epub 2015 Nov 17.
6
Low Thymic Activity and Dendritic Cell Numbers Are Associated with the Immune Response to Primary Viral Infection in Elderly Humans.胸腺活性降低和树突状细胞数量减少与老年人对原发性病毒感染的免疫反应相关。
J Immunol. 2015 Nov 15;195(10):4699-711. doi: 10.4049/jimmunol.1500598. Epub 2015 Oct 12.
7
Persistent subclinical immune defects in HIV-1-infected children treated with antiretroviral therapy.接受抗逆转录病毒治疗的HIV-1感染儿童存在持续的亚临床免疫缺陷。
AIDS. 2015 Sep 10;29(14):1745-56. doi: 10.1097/QAD.0000000000000765.
8
The ageing human B cell repertoire: a failure of selection?衰老的人类B细胞库:选择失败?
Clin Exp Immunol. 2016 Jan;183(1):50-6. doi: 10.1111/cei.12700. Epub 2015 Oct 6.
9
Cytomegalovirus- and Epstein-Barr Virus-Induced T-Cell Expansions in Young Children Do Not Impair Naive T-cell Populations or Vaccination Responses: The Generation R Study.巨细胞病毒和 Epstein-Barr 病毒诱导的幼儿 T 细胞扩增不会损害幼稚 T 细胞群体或疫苗接种反应:生育队列研究。
J Infect Dis. 2016 Jan 15;213(2):233-42. doi: 10.1093/infdis/jiv369. Epub 2015 Jul 3.
10
Low-affinity TCR engagement drives IL-2-dependent post-thymic maintenance of naive CD4+ T cells in aged humans.低亲和力TCR的结合驱动了老年人体内幼稚CD4+ T细胞依赖白细胞介素-2的胸腺后维持。
Aging Cell. 2015 Oct;14(5):744-53. doi: 10.1111/acel.12353. Epub 2015 May 25.