• 文献检索
  • 文档翻译
  • 深度研究
  • 学术资讯
  • Suppr Zotero 插件Zotero 插件
  • 邀请有礼
  • 套餐&价格
  • 历史记录
应用&插件
Suppr Zotero 插件Zotero 插件浏览器插件Mac 客户端Windows 客户端微信小程序
定价
高级版会员购买积分包购买API积分包
服务
文献检索文档翻译深度研究API 文档MCP 服务
关于我们
关于 Suppr公司介绍联系我们用户协议隐私条款
关注我们

Suppr 超能文献

核心技术专利:CN118964589B侵权必究
粤ICP备2023148730 号-1Suppr @ 2026

文献检索

告别复杂PubMed语法,用中文像聊天一样搜索,搜遍4000万医学文献。AI智能推荐,让科研检索更轻松。

立即免费搜索

文件翻译

保留排版,准确专业,支持PDF/Word/PPT等文件格式,支持 12+语言互译。

免费翻译文档

深度研究

AI帮你快速写综述,25分钟生成高质量综述,智能提取关键信息,辅助科研写作。

立即免费体验

后生动物中转录因子的进化机制。

Mechanisms of transcription factor evolution in Metazoa.

作者信息

Schmitz Jonathan F, Zimmer Fabian, Bornberg-Bauer Erich

机构信息

Evolutionary Bioinformatics Group, Institute for Evolution and Biodiversity, Hüfferstrasse 1, D-48149 Münster, Germany.

Evolutionary Bioinformatics Group, Institute for Evolution and Biodiversity, Hüfferstrasse 1, D-48149 Münster, Germany Department of Genetics, Evolution and Environment, University College London, London WC1E 6BT, UK.

出版信息

Nucleic Acids Res. 2016 Jul 27;44(13):6287-97. doi: 10.1093/nar/gkw492. Epub 2016 Jun 10.

DOI:10.1093/nar/gkw492
PMID:27288445
原文链接:https://pmc.ncbi.nlm.nih.gov/articles/PMC5291267/
Abstract

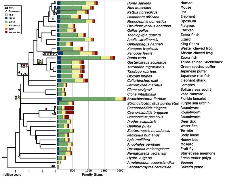
Transcriptions factors (TFs) are pivotal for the regulation of virtually all cellular processes, including growth and development. Expansions of TF families are causally linked to increases in organismal complexity. Here we study the evolutionary dynamics, genetic causes and functional implications of the five largest metazoan TF families. We find that family expansions dominate across the whole metazoan tree; however, some branches experience exceptional family-specific accelerated expansions. Additionally, we find that such expansions are often predated by modular domain rearrangements, which spur the expansion of a new sub-family by separating it from the rest of the TF family in terms of protein-protein interactions. This separation allows for radical shifts in the functional spectrum of a duplicated TF. We also find functional differentiation inside TF sub-families as changes in expression specificity. Furthermore, accelerated family expansions are facilitated by repeats of sequence motifs such as C2H2 zinc fingers. We quantify whole genome duplications and single gene duplications as sources of TF family expansions, implying that some, but not all, TF duplicates are preferentially retained. We conclude that trans-regulatory changes (domain rearrangements) are instrumental for fundamental functional innovations, that cis-regulatory changes (affecting expression) accomplish wide-spread fine tuning and both jointly contribute to the functional diversification of TFs.

摘要

转录因子(TFs)对于几乎所有细胞过程的调控都至关重要,包括生长和发育。TF家族的扩张与生物体复杂性的增加存在因果联系。在此,我们研究后生动物中五个最大的TF家族的进化动态、遗传原因及功能影响。我们发现家族扩张在整个后生动物谱系中占据主导地位;然而,一些分支经历了特殊的家族特异性加速扩张。此外,我们发现此类扩张往往先于模块化结构域重排,后者通过在蛋白质 - 蛋白质相互作用方面将新亚家族与TF家族的其余部分分离,从而促使其扩张。这种分离使得复制的TF在功能谱上发生根本性转变。我们还发现TF亚家族内部存在作为表达特异性变化的功能分化。此外,诸如C2H2锌指等序列基序的重复促进了家族的加速扩张。我们将全基因组重复和单基因重复量化为TF家族扩张的来源,这意味着一些(但并非全部)TF重复序列被优先保留。我们得出结论,反式调控变化(结构域重排)对基本功能创新至关重要,顺式调控变化(影响表达)实现广泛的微调,二者共同促成TF的功能多样化。

https://cdn.ncbi.nlm.nih.gov/pmc/blobs/a28d/5291267/9c74100ec96f/gkw492fig3.jpg
https://cdn.ncbi.nlm.nih.gov/pmc/blobs/a28d/5291267/8cefa9639921/gkw492fig1.jpg
https://cdn.ncbi.nlm.nih.gov/pmc/blobs/a28d/5291267/172158e2c79f/gkw492fig2.jpg
https://cdn.ncbi.nlm.nih.gov/pmc/blobs/a28d/5291267/9c74100ec96f/gkw492fig3.jpg
https://cdn.ncbi.nlm.nih.gov/pmc/blobs/a28d/5291267/8cefa9639921/gkw492fig1.jpg
https://cdn.ncbi.nlm.nih.gov/pmc/blobs/a28d/5291267/172158e2c79f/gkw492fig2.jpg
https://cdn.ncbi.nlm.nih.gov/pmc/blobs/a28d/5291267/9c74100ec96f/gkw492fig3.jpg

相似文献

1
Mechanisms of transcription factor evolution in Metazoa.后生动物中转录因子的进化机制。
Nucleic Acids Res. 2016 Jul 27;44(13):6287-97. doi: 10.1093/nar/gkw492. Epub 2016 Jun 10.
2
Key Role of Amino Acid Repeat Expansions in the Functional Diversification of Duplicated Transcription Factors.氨基酸重复序列扩展在重复转录因子功能多样化中的关键作用。
Mol Biol Evol. 2015 Sep;32(9):2263-72. doi: 10.1093/molbev/msv103. Epub 2015 Apr 29.
3
Comparative analysis of function and interaction of transcription factors in nematodes: extensive conservation of orthology coupled to rapid sequence evolution.线虫中转录因子的功能与相互作用的比较分析:直系同源性的广泛保守性与快速序列进化并存。
BMC Genomics. 2008 Aug 27;9:399. doi: 10.1186/1471-2164-9-399.
4
Pervasive variation of transcription factor orthologs contributes to regulatory network evolution.转录因子同源物的普遍变异促进了调控网络的进化。
PLoS Genet. 2015 Mar 6;11(3):e1005011. doi: 10.1371/journal.pgen.1005011. eCollection 2015 Mar.
5
Evidence of interaction network evolution by whole-genome duplications: a case study in MADS-box proteins.全基因组复制导致的相互作用网络进化的证据:以MADS-box蛋白为例的研究
Mol Biol Evol. 2007 Mar;24(3):670-8. doi: 10.1093/molbev/msl197. Epub 2006 Dec 14.
6
Parallel Evolution of Transcription Factors in Basal Metazoans.后生动物基础转录因子的平行进化。
Methods Mol Biol. 2024;2757:491-508. doi: 10.1007/978-1-0716-3642-8_20.
7
Regulatory network structure as a dominant determinant of transcription factor evolutionary rate.调控网络结构是转录因子进化速率的主要决定因素。
PLoS Comput Biol. 2012;8(10):e1002734. doi: 10.1371/journal.pcbi.1002734. Epub 2012 Oct 18.
8
Transcription Factors in Fungi: TFome Dynamics, Three Major Families, and Dual-Specificity TFs.真菌中的转录因子:转录因子组动态、三个主要家族及双特异性转录因子
Front Genet. 2017 May 4;8:53. doi: 10.3389/fgene.2017.00053. eCollection 2017.
9
Construction and analysis of dynamic transcription factor regulatory networks in the progression of glioma.胶质瘤进展过程中动态转录因子调控网络的构建与分析
Sci Rep. 2015 Nov 3;5:15953. doi: 10.1038/srep15953.
10
Expression and regulatory asymmetry of retained Arabidopsis thaliana transcription factor genes derived from whole genome duplication.保留的拟南芥转录因子基因的表达和调控不对称性源自全基因组复制。
BMC Evol Biol. 2019 Mar 13;19(1):77. doi: 10.1186/s12862-019-1398-z.

引用本文的文献

1
The evolutionary foundations of transcriptional regulation in animals.动物转录调控的进化基础。
Nat Rev Genet. 2025 Jul 9. doi: 10.1038/s41576-025-00864-9.
2
Many transcription factor families have evolutionarily conserved binding motifs in plants.许多转录因子家族在植物中具有进化上保守的结合基序。
Plant Physiol. 2025 May 30;198(2). doi: 10.1093/plphys/kiaf205.
3
Versatile roles of disordered transcription factor effector domains in transcriptional regulation.无序转录因子效应结构域在转录调控中的多种作用。

本文引用的文献

1
Potential Mechanisms for Cancer Resistance in Elephants and Comparative Cellular Response to DNA Damage in Humans.大象抗癌的潜在机制及人类细胞对DNA损伤的比较反应
JAMA. 2015 Nov 3;314(17):1850-60. doi: 10.1001/jama.2015.13134.
2
The octopus genome and the evolution of cephalopod neural and morphological novelties.章鱼基因组与头足类动物神经和形态新奇特征的进化
Nature. 2015 Aug 13;524(7564):220-4. doi: 10.1038/nature14668.
3
Selective forces acting during multi-domain protein evolution: the case of multi-domain globins.多结构域蛋白质进化过程中的选择力:多结构域球蛋白的实例
FEBS J. 2025 Jun;292(12):3014-3033. doi: 10.1111/febs.17424. Epub 2025 Jan 30.
4
Translation of zinc finger domains induces ribosome collision and Znf598-dependent mRNA decay in zebrafish.锌指结构域的翻译诱导斑马鱼核糖体碰撞和锌指蛋白598依赖的mRNA降解。
PLoS Biol. 2024 Dec 5;22(12):e3002887. doi: 10.1371/journal.pbio.3002887. eCollection 2024 Dec.
5
Comparative Evolutionary Genomics in Insects.昆虫比较进化基因组学。
Methods Mol Biol. 2024;2802:473-514. doi: 10.1007/978-1-0716-3838-5_16.
6
Disruption of metazoan gene regulatory networks in cancer alters the balance of co-expression between genes of unicellular and multicellular origins.癌症中后生动物基因调控网络的破坏改变了单细胞和多细胞起源基因之间的共表达平衡。
Genome Biol. 2024 Apr 29;25(1):110. doi: 10.1186/s13059-024-03247-1.
7
Functional and evolutionary study of MLO gene family in the regulation of Sclerotinia stem rot resistance in Brassica napus L.甘蓝型油菜中MLO基因家族在调控菌核病抗性中的功能及进化研究
Biotechnol Biofuels Bioprod. 2023 May 23;16(1):86. doi: 10.1186/s13068-023-02325-z.
8
Genetic Diversity of Transcription Factor Genes in and Mining for Promising Haplotypes for Beneficial Agronomic Traits.转录因子基因的遗传多样性及有益农艺性状优良单倍型挖掘
Front Plant Sci. 2022 Jul 8;13:899292. doi: 10.3389/fpls.2022.899292. eCollection 2022.
9
A novel regulatory gene promotes novel cell fate by suppressing ancestral fate in the sea anemone .一种新型调控基因通过抑制海葵中的祖细胞命运来促进新的细胞命运。
Proc Natl Acad Sci U S A. 2022 May 10;119(19):e2113701119. doi: 10.1073/pnas.2113701119. Epub 2022 May 2.
10
Novel Insights on Obligate Symbiont Lifestyle and Adaptation to Chemosynthetic Environment as Revealed by the Giant Tubeworm Genome.巨型管蠕虫基因组揭示了专性共生生活方式和对化学合成环境适应的新见解。
Mol Biol Evol. 2022 Jan 7;39(1). doi: 10.1093/molbev/msab347.
Springerplus. 2015 Jul 16;4:354. doi: 10.1186/s40064-015-1124-2. eCollection 2015.
4
Protein domain evolution is associated with reproductive diversification and adaptive radiation in the genus Eucalyptus.蛋白质结构域的进化与桉属植物的生殖多样化和适应性辐射有关。
New Phytol. 2015 Jun;206(4):1328-36. doi: 10.1111/nph.13211. Epub 2014 Dec 11.
5
Specific ion and buffer effects on protein-protein interactions of a monoclonal antibody.特定离子和缓冲液对单克隆抗体蛋白质-蛋白质相互作用的影响
Mol Pharm. 2015 Jan 5;12(1):179-93. doi: 10.1021/mp500533c. Epub 2014 Dec 2.
6
Identification of transcription factor genes and their correlation with the high diversity of stramenopiles.转录因子基因的鉴定及其与不等鞭毛类高多样性的相关性。
PLoS One. 2014 Nov 6;9(11):e111841. doi: 10.1371/journal.pone.0111841. eCollection 2014.
7
An evolutionary arms race between KRAB zinc-finger genes ZNF91/93 and SVA/L1 retrotransposons.KRAB锌指基因ZNF91/93与SVA/L1逆转录转座子之间的进化军备竞赛。
Nature. 2014 Dec 11;516(7530):242-5. doi: 10.1038/nature13760. Epub 2014 Sep 28.
8
The role of electrostatics in protein-protein interactions of a monoclonal antibody.静电在单克隆抗体蛋白质-蛋白质相互作用中的作用。
Mol Pharm. 2014 Jul 7;11(7):2475-89. doi: 10.1021/mp5002334. Epub 2014 Jun 18.
9
Changes in Cis-regulatory Elements during Morphological Evolution.顺式调控元件在形态进化过程中的变化。
Biology (Basel). 2012 Oct 25;1(3):557-74. doi: 10.3390/biology1030557.
10
Evolution of PAS domains and PAS-containing genes in eukaryotes.真核生物中PAS结构域及含PAS基因的进化
Chromosoma. 2014 Aug;123(4):385-405. doi: 10.1007/s00412-014-0457-x. Epub 2014 Apr 4.