Suppr超能文献

重新定义基因组数据共享的必要性:关注数据可及性。

The need to redefine genomic data sharing: A focus on data accessibility.

作者信息

van Schaik Tempest A, Kovalevskaya Nadezda V, Protopapas Elena, Wahid Hamza, Nielsen Fiona G G

机构信息

DNAdigest, Future Business Centre, Kings Hedges Road, Cambridge CB4 2HY, United Kingdom.

出版信息

Appl Transl Genom. 2014 Sep 28;3(4):100-4. doi: 10.1016/j.atg.2014.09.013. eCollection 2014 Dec 1.

Abstract

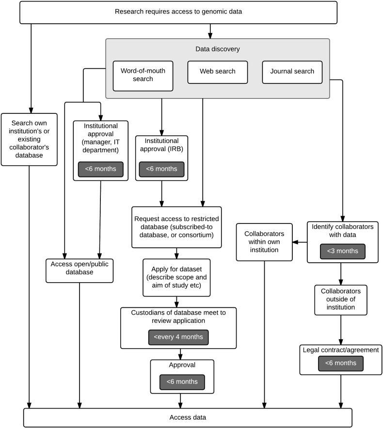
DNAdigest's mission is to investigate and address the issues hindering efficient and ethical genomic data sharing in the human genomics research community. We conducted contextual interviews with human genomics researchers in clinical, academic or industrial R&D settings about their experience with accessing and sharing human genomic data. The qualitative interviews were followed by an online survey which provided quantitative support for our findings. Here we present the generalised workflow for accessing human genomic data through both public and restricted-access repositories and discuss reported points of frustration and their possible improvements. We discuss how data discoverability and accessibility are lacking in current mechanisms and how these are the prerequisites for adoption of best practices in the research community. We summarise current initiatives related to genomic data discovery and present a new data discovery platform available at http://nucleobase.co.uk.

摘要

DNAdigest的使命是调查并解决阻碍人类基因组研究领域高效且符合伦理的基因组数据共享的问题。我们对临床、学术或工业研发领域的人类基因组研究人员进行了背景访谈,了解他们获取和共享人类基因组数据的经历。定性访谈之后进行了一项在线调查,为我们的研究结果提供了定量支持。在此,我们展示了通过公共和受限访问存储库获取人类基因组数据的通用工作流程,并讨论了报告中令人沮丧的问题及其可能的改进措施。我们讨论了当前机制中数据可发现性和可访问性的不足,以及这些如何成为研究界采用最佳实践的先决条件。我们总结了与基因组数据发现相关的当前举措,并介绍了一个新的数据发现平台,网址为http://nucleobase.co.uk。

https://cdn.ncbi.nlm.nih.gov/pmc/blobs/0381/4888834/7fe3a979a6bd/gr1.jpg

文献AI研究员

20分钟写一篇综述,助力文献阅读效率提升50倍。

立即体验

用中文搜PubMed

大模型驱动的PubMed中文搜索引擎

马上搜索

文档翻译

学术文献翻译模型,支持多种主流文档格式。

立即体验