• 文献检索
  • 文档翻译
  • 深度研究
  • 学术资讯
  • Suppr Zotero 插件Zotero 插件
  • 邀请有礼
  • 套餐&价格
  • 历史记录
应用&插件
Suppr Zotero 插件Zotero 插件浏览器插件Mac 客户端Windows 客户端微信小程序
定价
高级版会员购买积分包购买API积分包
服务
文献检索文档翻译深度研究API 文档MCP 服务
关于我们
关于 Suppr公司介绍联系我们用户协议隐私条款
关注我们

Suppr 超能文献

核心技术专利:CN118964589B侵权必究
粤ICP备2023148730 号-1Suppr @ 2026

文献检索

告别复杂PubMed语法,用中文像聊天一样搜索,搜遍4000万医学文献。AI智能推荐,让科研检索更轻松。

立即免费搜索

文件翻译

保留排版,准确专业,支持PDF/Word/PPT等文件格式,支持 12+语言互译。

免费翻译文档

深度研究

AI帮你快速写综述,25分钟生成高质量综述,智能提取关键信息,辅助科研写作。

立即免费体验

锌指蛋白2对雪旺细胞的分化、髓鞘形成和神经修复至关重要。

Zeb2 is essential for Schwann cell differentiation, myelination and nerve repair.

作者信息

Quintes Susanne, Brinkmann Bastian G, Ebert Madlen, Fröb Franziska, Kungl Theresa, Arlt Friederike A, Tarabykin Victor, Huylebroeck Danny, Meijer Dies, Suter Ueli, Wegner Michael, Sereda Michael W, Nave Klaus-Armin

机构信息

Max Planck Institute of Experimental Medicine, Department of Neurogenetics, Göttingen, Germany.

University Medical Center Göttingen (UMG), Department of Clinical Neurophysiology, Göttingen, Germany.

出版信息

Nat Neurosci. 2016 Aug;19(8):1050-1059. doi: 10.1038/nn.4321. Epub 2016 Jun 13.

DOI:10.1038/nn.4321
PMID:27294512
原文链接:https://pmc.ncbi.nlm.nih.gov/articles/PMC4964942/
Abstract

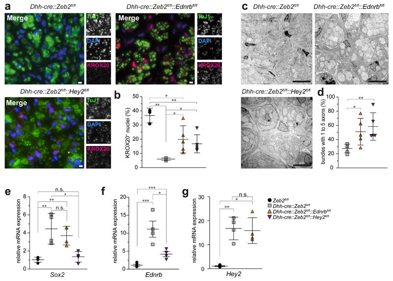
Schwann cell development and peripheral nerve myelination require the serial expression of transcriptional activators, such as Sox10, Oct6 (also called Scip or Pou3f1) and Krox20 (also called Egr2). Here we show that transcriptional repression, mediated by the zinc-finger protein Zeb2 (also known as Sip1), is essential for differentiation and myelination. Mice lacking Zeb2 in Schwann cells develop a severe peripheral neuropathy, caused by failure of axonal sorting and virtual absence of myelin membranes. Zeb2-deficient Schwann cells continuously express repressors of lineage progression. Moreover, genes for negative regulators of maturation such as Sox2 and Ednrb emerge as Zeb2 target genes, supporting its function as an 'inhibitor of inhibitors' in myelination control. When Zeb2 is deleted in adult mice, Schwann cells readily dedifferentiate following peripheral nerve injury and become repair cells. However, nerve regeneration and remyelination are both perturbed, demonstrating that Zeb2, although undetectable in adult Schwann cells, has a latent function throughout life.

摘要

施万细胞的发育和周围神经髓鞘形成需要转录激活因子的顺序表达,如Sox10、Oct6(也称为Scip或Pou3f1)和Krox20(也称为Egr2)。我们在此表明,由锌指蛋白Zeb2(也称为Sip1)介导的转录抑制对于分化和髓鞘形成至关重要。施万细胞中缺乏Zeb2的小鼠会发展出严重的周围神经病变,这是由轴突分选失败和髓鞘膜几乎缺失所致。Zeb2缺陷型施万细胞持续表达谱系进展的抑制因子。此外,诸如Sox2和Ednrb等成熟负调控因子的基因成为Zeb2的靶基因,支持其在髓鞘形成控制中作为“抑制剂的抑制剂”的功能。当在成年小鼠中删除Zeb2时,施万细胞在周围神经损伤后很容易去分化并成为修复细胞。然而,神经再生和髓鞘再生均受到干扰,这表明Zeb2尽管在成年施万细胞中无法检测到,但在整个生命过程中都具有潜在功能。

https://cdn.ncbi.nlm.nih.gov/pmc/blobs/a49f/4964942/80b6c9372193/emss-68417-f007.jpg
https://cdn.ncbi.nlm.nih.gov/pmc/blobs/a49f/4964942/fa67ac098fb1/emss-68417-f001.jpg
https://cdn.ncbi.nlm.nih.gov/pmc/blobs/a49f/4964942/760befeb1a16/emss-68417-f002.jpg
https://cdn.ncbi.nlm.nih.gov/pmc/blobs/a49f/4964942/d87972cae9df/emss-68417-f003.jpg
https://cdn.ncbi.nlm.nih.gov/pmc/blobs/a49f/4964942/6df39323f5fa/emss-68417-f004.jpg
https://cdn.ncbi.nlm.nih.gov/pmc/blobs/a49f/4964942/4ef485aa8db4/emss-68417-f005.jpg
https://cdn.ncbi.nlm.nih.gov/pmc/blobs/a49f/4964942/8ebd9dc40f16/emss-68417-f006.jpg
https://cdn.ncbi.nlm.nih.gov/pmc/blobs/a49f/4964942/80b6c9372193/emss-68417-f007.jpg
https://cdn.ncbi.nlm.nih.gov/pmc/blobs/a49f/4964942/fa67ac098fb1/emss-68417-f001.jpg
https://cdn.ncbi.nlm.nih.gov/pmc/blobs/a49f/4964942/760befeb1a16/emss-68417-f002.jpg
https://cdn.ncbi.nlm.nih.gov/pmc/blobs/a49f/4964942/d87972cae9df/emss-68417-f003.jpg
https://cdn.ncbi.nlm.nih.gov/pmc/blobs/a49f/4964942/6df39323f5fa/emss-68417-f004.jpg
https://cdn.ncbi.nlm.nih.gov/pmc/blobs/a49f/4964942/4ef485aa8db4/emss-68417-f005.jpg
https://cdn.ncbi.nlm.nih.gov/pmc/blobs/a49f/4964942/8ebd9dc40f16/emss-68417-f006.jpg
https://cdn.ncbi.nlm.nih.gov/pmc/blobs/a49f/4964942/80b6c9372193/emss-68417-f007.jpg

相似文献

1
Zeb2 is essential for Schwann cell differentiation, myelination and nerve repair.锌指蛋白2对雪旺细胞的分化、髓鞘形成和神经修复至关重要。
Nat Neurosci. 2016 Aug;19(8):1050-1059. doi: 10.1038/nn.4321. Epub 2016 Jun 13.
2
Dynamic regulation of Schwann cell enhancers after peripheral nerve injury.外周神经损伤后雪旺细胞增强子的动态调控
J Biol Chem. 2015 Mar 13;290(11):6937-50. doi: 10.1074/jbc.M114.622878. Epub 2015 Jan 22.
3
Signals regulating myelination in peripheral nerves and the Schwann cell response to injury.调节周围神经髓鞘形成和施万细胞对损伤反应的信号。
Curr Opin Neurobiol. 2013 Dec;23(6):1041-8. doi: 10.1016/j.conb.2013.06.010. Epub 2013 Jul 26.
4
Sox2 expression in Schwann cells inhibits myelination and induces influx of macrophages to the nerve.雪旺细胞中Sox2的表达会抑制髓鞘形成,并诱导巨噬细胞流入神经。
Development. 2017 Sep 1;144(17):3114-3125. doi: 10.1242/dev.150656. Epub 2017 Jul 25.
5
Zeb2: Inhibiting the inhibitors in Schwann cells.Zeb2:抑制雪旺细胞中的抑制因子。
Neurogenesis (Austin). 2017 Feb 2;4(1):e1271495. doi: 10.1080/23262133.2016.1271495. eCollection 2017.
6
Zeb2 recruits HDAC-NuRD to inhibit Notch and controls Schwann cell differentiation and remyelination.Zeb2招募组蛋白去乙酰化酶-核小体重塑去乙酰化酶复合物(HDAC-NuRD)以抑制Notch信号,并控制雪旺细胞的分化和髓鞘再生。
Nat Neurosci. 2016 Aug;19(8):1060-72. doi: 10.1038/nn.4322. Epub 2016 Jun 13.
7
Control of myelination in Schwann cells: a Krox20 cis-regulatory element integrates Oct6, Brn2 and Sox10 activities.施万细胞中髓鞘形成的调控:一个Krox20顺式调控元件整合Oct6、Brn2和Sox10的活性。
EMBO Rep. 2006 Jan;7(1):52-8. doi: 10.1038/sj.embor.7400573.
8
COUP-TFII plays a role in cAMP-induced Schwann cell differentiation and in vitro myelination by up-regulating Krox20.COUP-TFII 通过上调 Krox20 来发挥作用,促进 cAMP 诱导的雪旺细胞分化和体外髓鞘形成。
J Neurochem. 2023 Jun;165(5):660-681. doi: 10.1111/jnc.15764. Epub 2023 Jan 28.
9
Deletion of Calcineurin in Schwann Cells Does Not Affect Developmental Myelination, But Reduces Autophagy and Delays Myelin Clearance after Peripheral Nerve Injury.施万细胞中钙调神经磷酸酶的缺失并不影响发育性髓鞘形成,但会减少自噬,并延迟周围神经损伤后的髓鞘清除。
J Neurosci. 2020 Aug 5;40(32):6165-6176. doi: 10.1523/JNEUROSCI.0951-20.2020. Epub 2020 Jul 8.
10
Misexpression of Pou3f1 results in peripheral nerve hypomyelination and axonal loss.Pou3f1的错误表达会导致周围神经髓鞘形成不足和轴突损失。
J Neurosci. 2007 Oct 24;27(43):11552-9. doi: 10.1523/JNEUROSCI.5497-06.2007.

引用本文的文献

1
Single-cell transcriptomic landscape of sciatic nerve after transection injury.坐骨神经横断损伤后的单细胞转录组图谱
J Neuroinflammation. 2025 Aug 23;22(1):205. doi: 10.1186/s12974-025-03514-3.
2
Engineered nerve guide conduit enhances peripheral nerve regeneration by modulating the microenvironment through macrophage-triggered cascade reactions.工程化神经导管通过巨噬细胞触发的级联反应调节微环境,从而增强周围神经再生。
Bioact Mater. 2025 May 7;51:46-69. doi: 10.1016/j.bioactmat.2025.04.033. eCollection 2025 Sep.
3
Schwann cell reprogramming via EMT-like program following peripheral nerve injury and during nerve regeneration.

本文引用的文献

1
Zeb2 recruits HDAC-NuRD to inhibit Notch and controls Schwann cell differentiation and remyelination.Zeb2招募组蛋白去乙酰化酶-核小体重塑去乙酰化酶复合物(HDAC-NuRD)以抑制Notch信号,并控制雪旺细胞的分化和髓鞘再生。
Nat Neurosci. 2016 Aug;19(8):1060-72. doi: 10.1038/nn.4322. Epub 2016 Jun 13.
2
Schwann cells and their transcriptional network: Evolution of key regulators of peripheral myelination.施万细胞及其转录网络:周围神经髓鞘形成关键调节因子的进化
Brain Res. 2016 Jun 15;1641(Pt A):101-110. doi: 10.1016/j.brainres.2015.09.025. Epub 2015 Sep 28.
3
New insights on Schwann cell development.
外周神经损伤后及神经再生过程中,通过类似上皮-间质转化程序对施万细胞进行重编程。
Front Cell Dev Biol. 2025 Jul 9;13:1621380. doi: 10.3389/fcell.2025.1621380. eCollection 2025.
4
ZEB2 signaling is essential for ureteral smooth muscle cell differentiation and maintenance.ZEB2信号传导对于输尿管平滑肌细胞的分化和维持至关重要。
bioRxiv. 2025 Feb 25:2025.02.23.639741. doi: 10.1101/2025.02.23.639741.
5
Schwann cells in regeneration and cancer: an epithelial-mesenchymal transition perspective.再生与癌症中的施万细胞:上皮-间质转化视角
Open Biol. 2025 Mar;15(3):240337. doi: 10.1098/rsob.240337. Epub 2025 Mar 5.
6
Unveiling the molecular blueprint of SKP-SCs-mediated tissue engineering-enhanced neuroregeneration.揭示SKP-SCs介导的组织工程增强神经再生的分子蓝图。
J Nanobiotechnology. 2024 Dec 26;22(1):796. doi: 10.1186/s12951-024-03076-1.
7
Sox10 Activity and the Timing of Schwann Cell Differentiation Are Controlled by a Tle4-Dependent Negative Feedback Loop.Sox10 活性和施万细胞分化的时间由 Tle4 依赖性负反馈环控制。
Int J Mol Sci. 2024 May 11;25(10):5234. doi: 10.3390/ijms25105234.
8
Neddylation orchestrates the complex transcriptional and posttranscriptional program that drives Schwann cell myelination.泛素化调控了复杂的转录和转录后程序,从而驱动施万细胞髓鞘形成。
Sci Adv. 2024 Apr 12;10(15):eadm7600. doi: 10.1126/sciadv.adm7600.
9
Genes in Axonal Regeneration.轴突再生中的基因。
Mol Neurobiol. 2024 Oct;61(10):7431-7447. doi: 10.1007/s12035-024-04049-z. Epub 2024 Feb 22.
10
Skin derived precursors induced Schwann cells mediated tissue engineering-aided neuroregeneration across sciatic nerve defect.皮肤源性前体细胞诱导雪旺细胞介导的组织工程辅助坐骨神经缺损跨接神经再生。
Bioact Mater. 2023 Dec 10;33:572-590. doi: 10.1016/j.bioactmat.2023.11.016. eCollection 2024 Mar.
施万细胞发育的新见解。
Glia. 2015 Aug;63(8):1376-93. doi: 10.1002/glia.22852. Epub 2015 Apr 29.
4
Smad-interacting protein 1 affects acute and tonic, but not chronic pain.Smad 相互作用蛋白 1 影响急性和紧张性疼痛,但不影响慢性疼痛。
Eur J Pain. 2014 Feb;18(2):249-57. doi: 10.1002/j.1532-2149.2013.00366.x. Epub 2013 Jul 17.
5
c-Jun reprograms Schwann cells of injured nerves to generate a repair cell essential for regeneration.c-Jun 将受损神经中的许旺细胞重新编程为产生对再生至关重要的修复细胞。
Neuron. 2012 Aug 23;75(4):633-47. doi: 10.1016/j.neuron.2012.06.021.
6
Chromatin-remodeling factor Brg1 is required for Schwann cell differentiation and myelination.染色质重塑因子 Brg1 对于施万细胞分化和髓鞘形成是必需的。
Dev Cell. 2012 Jul 17;23(1):193-201. doi: 10.1016/j.devcel.2012.05.017.
7
Dual-mode modulation of Smad signaling by Smad-interacting protein Sip1 is required for myelination in the central nervous system.Smad 相互作用蛋白 Sip1 通过双重模式调节 Smad 信号传导对于中枢神经系统中的髓鞘形成是必需的。
Neuron. 2012 Feb 23;73(4):713-28. doi: 10.1016/j.neuron.2011.12.021.
8
ZEB2 promotes the metastasis of gastric cancer and modulates epithelial mesenchymal transition of gastric cancer cells.ZEB2 促进胃癌的转移,并调节胃癌细胞的上皮间质转化。
Dig Dis Sci. 2012 May;57(5):1253-60. doi: 10.1007/s10620-012-2042-6. Epub 2012 Feb 16.
9
Establishment of myelinating Schwann cells and barrier integrity between central and peripheral nervous systems depend on Sox10.施万细胞髓鞘形成和中枢与外周神经系统之间的屏障完整性依赖于 Sox10。
Glia. 2012 May;60(5):806-19. doi: 10.1002/glia.22310. Epub 2012 Feb 15.
10
The behavioral phenotype of Mowat-Wilson syndrome.Mowat-Wilson 综合征的行为表型。
Am J Med Genet A. 2012 Feb;158A(2):358-66. doi: 10.1002/ajmg.a.34405. Epub 2012 Jan 13.