Suppr超能文献

容积敏感性氯离子通道的激活介导心肌缺血/再灌注损伤中自噬相关的细胞死亡。

Activation of volume-sensitive Cl- channel mediates autophagy-related cell death in myocardial ischaemia/reperfusion injury.

作者信息

Xia Yuesheng, Liu Yan, Xia Tong, Li Xing, Huo Cong, Jia Xin, Wang Lin, Xu Rong, Wang Ning, Zhang Mingming, Li Hong, Wang Xiaoming

机构信息

Department of Geriatrics, Xijing Hospital, Fourth Military Medical University, Xi'an, China.

Department of Preventive Medicine, Sun Yat-sen University, Guangzhou, China.

出版信息

Oncotarget. 2016 Jun 28;7(26):39345-39362. doi: 10.18632/oncotarget.10050.

Abstract

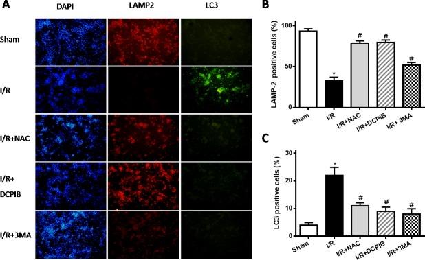
Excessive reactive oxygen species (ROS) plays an important role in myocardial ischemia/reperfusion (I/R) injury, which triggers not only myocardial cellular apoptosis but also autophagy-related cell death, in which volume-sensitive outwardly rectifying (VSOR) Cl- channel-activated by ROS contributes to cell apoptotic volume decrease, playing an incipient incident of cellular apoptosis. However, whether VSOR Cl- channel concurrently participates in autophagy-related cell death regulation remains unclear. To illuminate the issue, studies underwent in myocardial vitro and vivo I/R model. Rats were performed to ischemia 30 minutes and subsequent reperfusion 24-96 hours, ROS scavenger (NAC), VSOR Cl- channel blocker (DCPIB) and autophagy inhibitor (3MA) were administered respectively. Results showed that oxidative stress, LC3-II stain and inflammation in myocardial tissue were markedly increased, lysosome associated membrane protein-2 (LAMP2) were significantly reduced with I/R group as compared with sham group, reperfusion significantly led to damage in myocardial tissue and heart function, whereas the disorder could be rescued through these agents. Moreover, primary neonatal rat cardiomyocytes hypoxia/reoxygenation model were administered, results showed that VSOR Cl- channel-activated by reoxygenation could cause both cell volume decrease and intracellular acidification, which further increased LC3 and depleted of LAMP2, resulting in autophagy-related cell death. Interestingly, VSOR Cl- channel-blocked by DCPIB could stably maintain the cell volume, intracellular pH, abundant LAMP2 and autophagic intensity regardless of ROS intension derived from reoxygenation injury or adding H2O2. These results first demonstrate that VSOR Cl- channel-activated is a pivotal event to trigger autophagy-related death, which reveals a novel therapeutic target to decrease myocardial I/R injury.

摘要

过量的活性氧(ROS)在心肌缺血/再灌注(I/R)损伤中起重要作用,它不仅触发心肌细胞凋亡,还引发自噬相关的细胞死亡,其中由ROS激活的容积敏感性外向整流(VSOR)Cl-通道导致细胞凋亡性容积减小,是细胞凋亡的起始事件。然而,VSOR Cl-通道是否同时参与自噬相关的细胞死亡调节仍不清楚。为阐明这一问题,我们进行了心肌体外和体内I/R模型研究。对大鼠进行30分钟缺血及随后24 - 96小时再灌注,分别给予ROS清除剂(NAC)、VSOR Cl-通道阻滞剂(DCPIB)和自噬抑制剂(3MA)。结果显示,与假手术组相比,I/R组心肌组织中的氧化应激、LC3-II染色和炎症明显增加,溶酶体相关膜蛋白-2(LAMP2)显著减少,再灌注显著导致心肌组织损伤和心脏功能障碍,而这些药物可挽救这种紊乱。此外,对原代新生大鼠心肌细胞缺氧/复氧模型给药,结果显示复氧激活的VSOR Cl-通道可导致细胞容积减小和细胞内酸化进一步增加,进而增加LC3并使LAMP2耗竭,导致自噬相关的细胞死亡。有趣的是,无论复氧损伤产生的ROS强度如何或添加H2O2,DCPIB阻断VSOR Cl-通道均可稳定维持细胞容积、细胞内pH、丰富的LAMP2和自噬强度。这些结果首次证明VSOR Cl-通道激活是触发自噬相关死亡的关键事件,揭示了一个减少心肌I/R损伤的新治疗靶点。

https://cdn.ncbi.nlm.nih.gov/pmc/blobs/a7cd/5129937/79774e1394df/oncotarget-07-39345-g001.jpg

文献AI研究员

20分钟写一篇综述,助力文献阅读效率提升50倍。

立即体验

用中文搜PubMed

大模型驱动的PubMed中文搜索引擎

马上搜索

文档翻译

学术文献翻译模型,支持多种主流文档格式。

立即体验