• 文献检索
  • 文档翻译
  • 深度研究
  • 学术资讯
  • Suppr Zotero 插件Zotero 插件
  • 邀请有礼
  • 套餐&价格
  • 历史记录
应用&插件
Suppr Zotero 插件Zotero 插件浏览器插件Mac 客户端Windows 客户端微信小程序
定价
高级版会员购买积分包购买API积分包
服务
文献检索文档翻译深度研究API 文档MCP 服务
关于我们
关于 Suppr公司介绍联系我们用户协议隐私条款
关注我们

Suppr 超能文献

核心技术专利:CN118964589B侵权必究
粤ICP备2023148730 号-1Suppr @ 2026

文献检索

告别复杂PubMed语法,用中文像聊天一样搜索,搜遍4000万医学文献。AI智能推荐,让科研检索更轻松。

立即免费搜索

文件翻译

保留排版,准确专业,支持PDF/Word/PPT等文件格式,支持 12+语言互译。

免费翻译文档

深度研究

AI帮你快速写综述,25分钟生成高质量综述,智能提取关键信息,辅助科研写作。

立即免费体验

基质金属蛋白酶7(MMP7)在细胞核中与ARF相互作用,以增强体内前列腺癌进展的肿瘤微环境。

MMP7 interacts with ARF in nucleus to potentiate tumor microenvironments for prostate cancer progression in vivo.

作者信息

Xie Yingqiu, Lu Wenfu, Liu Shenji, Yang Qing, Goodwin J Shawn, Sathyanarayana Sandeep Anantha, Pratap Siddharth, Chen Zhenbang

机构信息

Department of Biology, School of Science and Technology, Nazarbayev University, Astana, 010000, Republic of Kazakhstan.

Department of Biochemistry and Cancer Biology, Meharry Medical College, Nashville, TN, 37208, USA.

出版信息

Oncotarget. 2016 Jul 26;7(30):47609-47619. doi: 10.18632/oncotarget.10251.

DOI:10.18632/oncotarget.10251
PMID:27356744
原文链接:https://pmc.ncbi.nlm.nih.gov/articles/PMC5216965/
Abstract

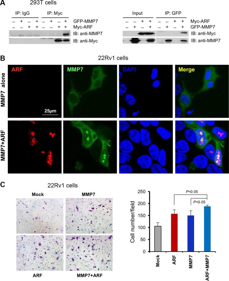
ARF couples with TP53 in a canonical signaling pathway to activate cellular senescence for tumor suppressive function under oncogenic insults. However, the mechanisms on aberrant elevation of ARF in cancers are still poorly understood. We previously showed that ARF (p14ARF in human and p19Arf in mouse) elevation correlates with PTEN loss and stabilizes SLUG to reduce cell adhesion in prostate cancer (PCa). Here we report that ARF is essential for MMP7 expression, E-Cadherin decrease and the anchorage loss to the extracellular matrix (ECM) in PCa in vitro and in vivo. We found that Mmp7 is aberrantly elevated in cytosol and nucleus of malignant prostate tumors of Pten/Trp53 mutant mice. Interestingly, p19Arf deficiency strikingly decreases Mmp7 levels but increases E-Cadherin in Pten/Trp53/p19Arf mice. ARF knockdown markedly reduces MMP7 in human PCa cells. Conversely, tetracycline-inducible expression of ARF increases MMP7 with a decrease of E-Cadherin in PCa cells. Importantly, MMP7 physically binds ARF to show the co-localization in nucleus. Co-expression of MMP7 and ARF promotes cell migration, and MMP7 knockdown decreases wound healing in PCa cells. Furthermore, MMP7 elevation correlates with ARF expression in advanced human PCa. Our findings reveal for the first time that the crosstalk between ARF and MMP7 in nucleus contributes to ECM network in tumor microenvironments in vivo, implicating a novel therapeutic target for advanced PCa treatment.

摘要

在致癌性刺激下,ARF通过经典信号通路与TP53偶联,激活细胞衰老以发挥肿瘤抑制功能。然而,癌症中ARF异常升高的机制仍知之甚少。我们之前发现,ARF(人类中的p14ARF和小鼠中的p19Arf)升高与PTEN缺失相关,并使SLUG稳定,从而降低前列腺癌(PCa)中的细胞黏附。在此,我们报告ARF对于PCa体外和体内的MMP7表达、E-钙黏蛋白减少以及与细胞外基质(ECM)的锚定丧失至关重要。我们发现,在Pten/Trp53突变小鼠的恶性前列腺肿瘤的细胞质和细胞核中,Mmp7异常升高。有趣的是,在Pten/Trp53/p19Arf小鼠中,p19Arf缺陷显著降低Mmp7水平,但增加E-钙黏蛋白。在人PCa细胞中,ARF敲低显著降低MMP7。相反,四环素诱导的ARF表达增加PCa细胞中的MMP7,同时降低E-钙黏蛋白。重要的是,MMP7与ARF发生物理结合,在细胞核中显示共定位。MMP7和ARF的共表达促进细胞迁移,而MMP7敲低则降低PCa细胞的伤口愈合能力。此外,在晚期人类PCa中,MMP7升高与ARF表达相关。我们的研究结果首次揭示,细胞核中ARF与MMP7之间的相互作用有助于体内肿瘤微环境中的ECM网络,这意味着晚期PCa治疗有了新的治疗靶点。

https://cdn.ncbi.nlm.nih.gov/pmc/blobs/2f95/5216965/e475c9ce8aed/oncotarget-07-47609-g005.jpg
https://cdn.ncbi.nlm.nih.gov/pmc/blobs/2f95/5216965/f573992ae9ec/oncotarget-07-47609-g001.jpg
https://cdn.ncbi.nlm.nih.gov/pmc/blobs/2f95/5216965/a110620f4c77/oncotarget-07-47609-g002.jpg
https://cdn.ncbi.nlm.nih.gov/pmc/blobs/2f95/5216965/68516664b13f/oncotarget-07-47609-g003.jpg
https://cdn.ncbi.nlm.nih.gov/pmc/blobs/2f95/5216965/8b1469758db2/oncotarget-07-47609-g004.jpg
https://cdn.ncbi.nlm.nih.gov/pmc/blobs/2f95/5216965/e475c9ce8aed/oncotarget-07-47609-g005.jpg
https://cdn.ncbi.nlm.nih.gov/pmc/blobs/2f95/5216965/f573992ae9ec/oncotarget-07-47609-g001.jpg
https://cdn.ncbi.nlm.nih.gov/pmc/blobs/2f95/5216965/a110620f4c77/oncotarget-07-47609-g002.jpg
https://cdn.ncbi.nlm.nih.gov/pmc/blobs/2f95/5216965/68516664b13f/oncotarget-07-47609-g003.jpg
https://cdn.ncbi.nlm.nih.gov/pmc/blobs/2f95/5216965/8b1469758db2/oncotarget-07-47609-g004.jpg
https://cdn.ncbi.nlm.nih.gov/pmc/blobs/2f95/5216965/e475c9ce8aed/oncotarget-07-47609-g005.jpg

相似文献

1
MMP7 interacts with ARF in nucleus to potentiate tumor microenvironments for prostate cancer progression in vivo.基质金属蛋白酶7(MMP7)在细胞核中与ARF相互作用,以增强体内前列腺癌进展的肿瘤微环境。
Oncotarget. 2016 Jul 26;7(30):47609-47619. doi: 10.18632/oncotarget.10251.
2
ARF represses androgen receptor transactivation in prostate cancer.急性肾损伤抑制前列腺癌中的雄激素受体反式激活。
Mol Endocrinol. 2013 Apr;27(4):635-48. doi: 10.1210/me.2012-1294. Epub 2013 Feb 28.
3
Slug regulates E-cadherin repression via p19Arf in prostate tumorigenesis.在前列腺肿瘤发生过程中,Slug通过p19Arf调节E-钙黏蛋白的抑制作用。
Mol Oncol. 2014 Oct;8(7):1355-64. doi: 10.1016/j.molonc.2014.05.006. Epub 2014 May 21.
4
Differential p53-independent outcomes of p19(Arf) loss in oncogenesis.肿瘤发生过程中p19(Arf)缺失导致的不依赖p53的不同结果
Sci Signal. 2009 Aug 18;2(84):ra44. doi: 10.1126/scisignal.2000053.
5
Interleukin-17 promotes prostate cancer via MMP7-induced epithelial-to-mesenchymal transition.白细胞介素-17通过基质金属蛋白酶7诱导的上皮-间质转化促进前列腺癌。
Oncogene. 2017 Feb 2;36(5):687-699. doi: 10.1038/onc.2016.240. Epub 2016 Jul 4.
6
SKP2 loss destabilizes EZH2 by promoting TRAF6-mediated ubiquitination to suppress prostate cancer.SKP2缺失通过促进TRAF6介导的泛素化作用使EZH2不稳定,从而抑制前列腺癌。
Oncogene. 2017 Mar;36(10):1364-1373. doi: 10.1038/onc.2016.300. Epub 2016 Nov 21.
7
Epithelial cell-derived periostin functions as a tumor suppressor in gastric cancer through stabilizing p53 and E-cadherin proteins via the Rb/E2F1/p14ARF/Mdm2 signaling pathway.上皮细胞来源的骨膜蛋白通过Rb/E2F1/p14ARF/Mdm2信号通路稳定p53和E-钙黏蛋白,在胃癌中发挥肿瘤抑制作用。
Cell Cycle. 2014;13(18):2962-74. doi: 10.4161/15384101.2014.947203.
8
MicroRNA-21 deficiency suppresses prostate cancer progression through downregulation of the IRS1-SREBP-1 signaling pathway.miR-21 缺失通过下调 IRS1-SREBP-1 信号通路抑制前列腺癌进展。
Cancer Lett. 2022 Jan 28;525:46-54. doi: 10.1016/j.canlet.2021.09.041. Epub 2021 Oct 2.
9
Ubiquitination of, and sumoylation by, the Arf tumor suppressor.Arf肿瘤抑制因子的泛素化及SUMO化修饰
Isr Med Assoc J. 2006 Apr;8(4):249-51.
10
Elevated matrix metalloproteinase 7 expression promotes the proliferation, motility and metastasis of tongue squamous cell carcinoma.基质金属蛋白酶 7 表达水平升高可促进舌鳞状细胞癌的增殖、迁移和转移。
BMC Cancer. 2020 Jan 14;20(1):33. doi: 10.1186/s12885-020-6521-4.

引用本文的文献

1
The role of interleukin-17 in inflammation-related cancers.白细胞介素-17在炎症相关癌症中的作用。
Front Immunol. 2025 Jan 21;15:1479505. doi: 10.3389/fimmu.2024.1479505. eCollection 2024.
2
New Perspectives on the Role of Nuclear Proteases in Cell Death Pathways.核蛋白酶在细胞死亡途径中作用的新视角
Biology (Basel). 2023 May 31;12(6):797. doi: 10.3390/biology12060797.
3
Human Papillomavirus Modulates Matrix Metalloproteinases During Carcinogenesis: Clinical Significance and Role of Viral Oncoproteins.人乳头瘤病毒在癌变过程中调节基质金属蛋白酶:临床意义和病毒癌蛋白的作用。

本文引用的文献

1
Interleukin 6 trigged ataxia-telangiectasia mutated activation facilitates lung cancer metastasis via MMP-3/MMP-13 up-regulation.白细胞介素6触发的共济失调毛细血管扩张症突变激活通过上调基质金属蛋白酶-3/基质金属蛋白酶-13促进肺癌转移。
Oncotarget. 2015 Dec 1;6(38):40719-33. doi: 10.18632/oncotarget.5825.
2
Global cancer statistics, 2012.全球癌症统计数据,2012 年。
CA Cancer J Clin. 2015 Mar;65(2):87-108. doi: 10.3322/caac.21262. Epub 2015 Feb 4.
3
SKP2 inactivation suppresses prostate tumorigenesis by mediating JARID1B ubiquitination.SKP2失活通过介导JARID1B泛素化抑制前列腺肿瘤发生。
In Vivo. 2022 Nov-Dec;36(6):2531-2541. doi: 10.21873/invivo.12990. Epub 2022 Oct 29.
4
Inhibition of lncRNA RET enhances radio-sensitivity of tumor cells via miR-3179/Slug/PTEN axis.长链非编码RNA RET的抑制通过miR-3179/Slug/PTEN轴增强肿瘤细胞的放射敏感性。
Toxicol Res (Camb). 2022 Apr 1;11(2):348-360. doi: 10.1093/toxres/tfac008. eCollection 2022 Apr.
5
Matrix metalloproteinase-9 (MMP-9) and tissue inhibitor of metalloproteinases 1 (TIMP-1) are localized in the nucleus of retinal Müller glial cells and modulated by cytokines and oxidative stress.基质金属蛋白酶 9(MMP-9)和金属蛋白酶组织抑制剂 1(TIMP-1)定位于视网膜 Müller 胶质细胞的核内,并受细胞因子和氧化应激的调节。
PLoS One. 2021 Jul 16;16(7):e0253915. doi: 10.1371/journal.pone.0253915. eCollection 2021.
6
Mechanisms of TP53 Pathway Inactivation in Embryonic and Somatic Cells-Relevance for Understanding (Germ Cell) Tumorigenesis.TP53 通路失活的机制在胚胎和体细胞中的作用——对(生殖细胞)肿瘤发生的理解相关。
Int J Mol Sci. 2021 May 20;22(10):5377. doi: 10.3390/ijms22105377.
7
The Role of the Metzincin Superfamily in Prostate Cancer Progression: A Systematic-Like Review.金属蛋白酶超家族在前列腺癌进展中的作用:一项类似系统综述
Int J Mol Sci. 2021 Mar 30;22(7):3608. doi: 10.3390/ijms22073608.
8
Non-Canonical Functions of the ARF Tumor Suppressor in Development and Tumorigenesis.ARF 肿瘤抑制因子在发育和肿瘤发生中的非规范功能。
Biomolecules. 2021 Jan 12;11(1):86. doi: 10.3390/biom11010086.
9
Benzo(a)pyrene-induced cytotoxicity, cell proliferation, DNA damage, and altered gene expression profiles in HT-29 human colon cancer cells.苯并(a)芘诱导HT - 29人结肠癌细胞的细胞毒性、细胞增殖、DNA损伤及基因表达谱改变。
Cell Biol Toxicol. 2021 Dec;37(6):891-913. doi: 10.1007/s10565-020-09579-5. Epub 2021 Jan 7.
10
Unravelling the Network of Nuclear Matrix Metalloproteinases for Targeted Drug Design.解析核基质金属蛋白酶网络以进行靶向药物设计。
Biology (Basel). 2020 Dec 19;9(12):480. doi: 10.3390/biology9120480.
Oncotarget. 2015 Jan 20;6(2):771-88. doi: 10.18632/oncotarget.2718.
4
Slug regulates E-cadherin repression via p19Arf in prostate tumorigenesis.在前列腺肿瘤发生过程中,Slug通过p19Arf调节E-钙黏蛋白的抑制作用。
Mol Oncol. 2014 Oct;8(7):1355-64. doi: 10.1016/j.molonc.2014.05.006. Epub 2014 May 21.
5
Hypomethylation of the MMP7 promoter and increased expression of MMP7 distinguishes the basal-like breast cancer subtype from other triple-negative tumors.基质金属蛋白酶7(MMP7)启动子的低甲基化和MMP7表达增加,使得基底样乳腺癌亚型有别于其他三阴性肿瘤。
Breast Cancer Res Treat. 2014 Jul;146(1):25-40. doi: 10.1007/s10549-014-2989-4. Epub 2014 May 22.
6
Matrilysin/matrix metalloproteinase-7(MMP7) cleavage of perlecan/HSPG2 creates a molecular switch to alter prostate cancer cell behavior.基质溶素/基质金属蛋白酶-7(MMP7)对基底膜聚糖/HSPG2的切割产生了一个分子开关,以改变前列腺癌细胞的行为。
Matrix Biol. 2014 Jun;36:64-76. doi: 10.1016/j.matbio.2014.04.005. Epub 2014 May 14.
7
Tumor cell-produced matrix metalloproteinase 9 (MMP-9) drives malignant progression and metastasis of basal-like triple negative breast cancer.肿瘤细胞产生的基质金属蛋白酶9(MMP-9)驱动基底样三阴性乳腺癌的恶性进展和转移。
Oncotarget. 2014 May 15;5(9):2736-49. doi: 10.18632/oncotarget.1932.
8
Heat shock protein 27 regulates human prostate cancer cell motility and metastatic progression.热休克蛋白27调节人前列腺癌细胞的运动性和转移进程。
Oncotarget. 2014 May 15;5(9):2648-63. doi: 10.18632/oncotarget.1917.
9
ARF represses androgen receptor transactivation in prostate cancer.急性肾损伤抑制前列腺癌中的雄激素受体反式激活。
Mol Endocrinol. 2013 Apr;27(4):635-48. doi: 10.1210/me.2012-1294. Epub 2013 Feb 28.
10
Interleukin-17 promotes formation and growth of prostate adenocarcinoma in mouse models.白细胞介素-17 促进小鼠模型中前列腺腺癌的形成和生长。
Cancer Res. 2012 May 15;72(10):2589-99. doi: 10.1158/0008-5472.CAN-11-3795. Epub 2012 Mar 28.