Department of Genome Medicine, Tokyo Metropolitan Institute of Medical Science, 4-6-1 Kamikitazawa, Setagaya-ku, Tokyo 156-8506, Japan.
Department of Biology, Faculty of Science, Kyushu University 744 Motooka, Nishi-ku, Fukuoka 819-0395, Japan.
Nat Commun. 2016 Jul 12;7:12135. doi: 10.1038/ncomms12135.
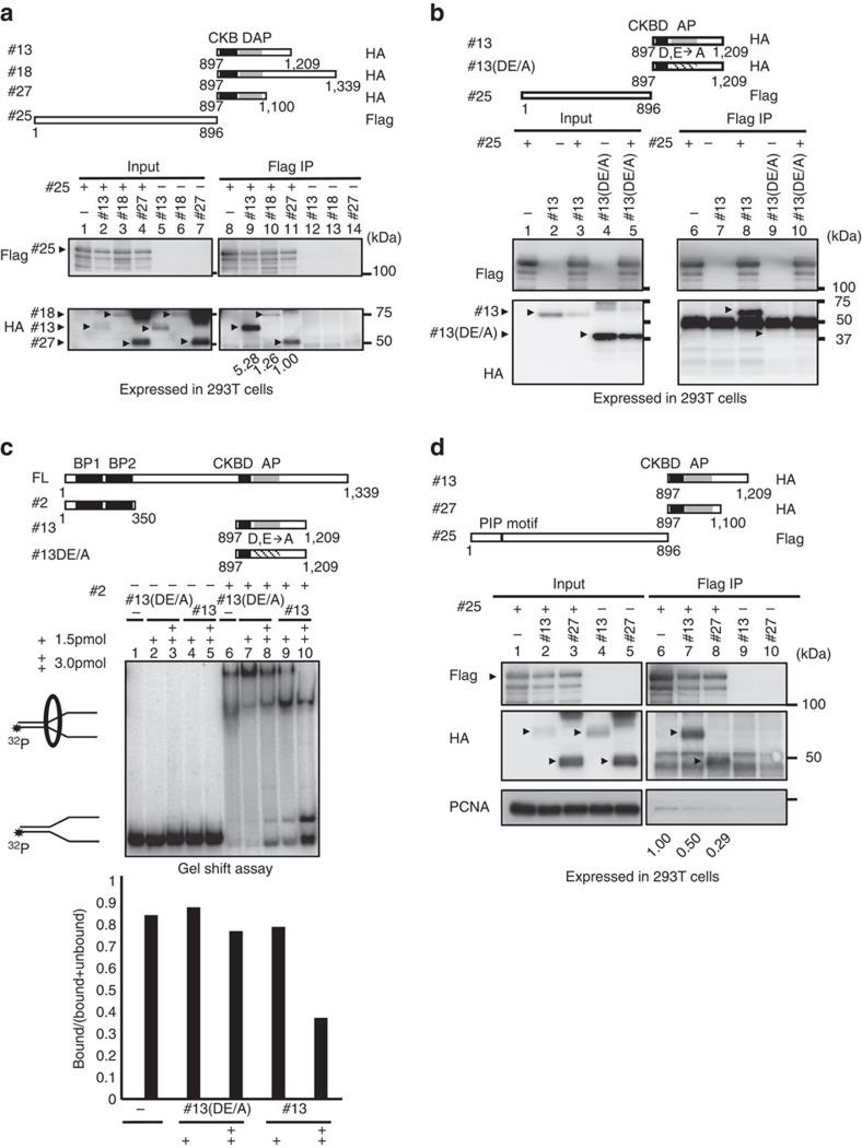
Claspin transmits replication stress signal from ATR to Chk1 effector kinase as a mediator. It also plays a role in efficient replication fork progression during normal growth. Here we have generated conditional knockout of Claspin and show that Claspin knockout mice are dead by E12.5 and Claspin knockout mouse embryonic fibroblast (MEF) cells show defect in S phase. Using the mutant cell lines, we report the crucial roles of the acidic patch (AP) near the C terminus of Claspin in initiation of DNA replication. Cdc7 kinase binds to AP and this binding is required for phosphorylation of Mcm. AP is involved also in intramolecular interaction with a N-terminal segment, masking the DNA-binding domain and a newly identified PIP motif, and Cdc7-mediated phosphorylation reduces the intramolecular interaction. Our results suggest a new role of Claspin in initiation of DNA replication during normal S phase through the recruitment of Cdc7 that facilitates phosphorylation of Mcm proteins.
Claspin 作为一种介质将复制应激信号从 ATR 传递到 Chk1 效应激酶。它在正常生长过程中也发挥着促进有效复制叉进展的作用。在这里,我们生成了 Claspin 的条件敲除,并表明 Claspin 敲除小鼠在 E12.5 时死亡,并且 Claspin 敲除的小鼠胚胎成纤维细胞(MEF)显示 S 期缺陷。使用突变细胞系,我们报告了 Claspin 羧基末端附近的酸性斑(AP)在起始 DNA 复制中的关键作用。Cdc7 激酶与 AP 结合,这种结合对于 Mcm 的磷酸化是必需的。AP 还参与与 N 端片段的分子内相互作用,掩盖 DNA 结合域和新发现的 PIP 基序,并且 Cdc7 介导的磷酸化降低了分子内相互作用。我们的结果表明,Claspin 通过募集 Cdc7 在正常 S 期起始 DNA 复制中发挥新的作用,从而促进 Mcm 蛋白的磷酸化。