Suppr超能文献

通过差异显示分离出的E3泛素连接酶通过微小RNA-143调节宫颈癌生长。

E3 ubiquitin ligase isolated by differential display regulates cervical cancer growth and via microRNA-143.

作者信息

Li Jibin, Wang Xinling, Zhang Yanshang, Zhang Yan

机构信息

Department of Obstetrics and Gynecology, Hebei General Hospital, Shijiazhuang, Hebei 050051, P.R. China.

Department of Orthopedics, Gongli Hospital of Pudong New Area, Shanghai 200135, P.R. China.

出版信息

Exp Ther Med. 2016 Aug;12(2):676-682. doi: 10.3892/etm.2016.3429. Epub 2016 Jun 6.

Abstract

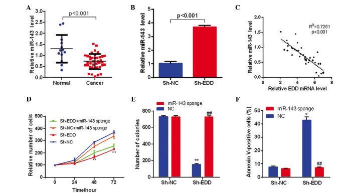
Cervical cancer is one of the most common gynecological cancers worldwide. Aberrant expression of E3 ubiquitin ligase isolated by differential display (EDD) has been detected in various types of tumor and has been demonstrated to have an important role in carcinogenesis, tumor growth and drug resistance. However, the role of EDD in cervical cancer and its underlying molecular mechanisms remains unknown. The present study aimed to investigate the role of EDD in the tumorigenicity of cervical cancer. EDD expression levels were measured using reverse transcription-quantitative polymerase chain reaction and western blotting in SiHa, HeLa, CaSki, c-41 and c-33A cervical cancer cell lines and cervical cancer tissue specimens. A functional study was performed using cell proliferation, colony formation, cell apoptosis assays and tumor growth assays with EDD either overexpressed or silenced. In the present study, EDD expression levels were significantly upregulated in cervical cancer cell lines and tissue samples. EDD knockdown significantly inhibited colony formation, cell proliferation and tumor growth and accelerated cell apoptosis in the cervical cancer cell lines and tissue samples. Furthermore, microRNA (miR)-143 expression levels were low in cervical cancer tissue samples and were negatively correlated with EDD expression. miR-143 silencing eliminated the effect of EDD on cell proliferation, colony formation and cell apoptosis in the cervical cancer cells, which suggested that miR-143 is critical for EDD-mediated regulation of cervical cancer cell growth. The results of the present study indicated that EDD may promote cervical cancer growth and by targeting miR-143. In conclusion, EDD may have an oncogenic role in cervical cancer and may serve as a potential therapeutic target for the treatment of patients with cervical cancer.

摘要

宫颈癌是全球最常见的妇科癌症之一。通过差异显示分离的E3泛素连接酶(EDD)的异常表达已在各种类型的肿瘤中被检测到,并已被证明在致癌作用、肿瘤生长和耐药性中起重要作用。然而,EDD在宫颈癌中的作用及其潜在分子机制仍不清楚。本研究旨在探讨EDD在宫颈癌致瘤性中的作用。使用逆转录-定量聚合酶链反应和蛋白质印迹法检测了SiHa、HeLa、CaSki、c-41和c-33A宫颈癌细胞系及宫颈癌组织标本中EDD的表达水平。通过过表达或沉默EDD,利用细胞增殖、集落形成、细胞凋亡检测和肿瘤生长检测进行了功能研究。在本研究中,宫颈癌细胞系和组织样本中EDD的表达水平显著上调。在宫颈癌细胞系和组织样本中,敲低EDD显著抑制了集落形成、细胞增殖和肿瘤生长,并加速了细胞凋亡。此外,宫颈癌组织样本中微小RNA(miR)-143的表达水平较低,且与EDD表达呈负相关。沉默miR-143消除了EDD对宫颈癌细胞增殖、集落形成和细胞凋亡的影响,这表明miR-143对EDD介导的宫颈癌细胞生长调节至关重要。本研究结果表明,EDD可能通过靶向miR-143促进宫颈癌生长。总之,EDD在宫颈癌中可能具有致癌作用,并可能成为治疗宫颈癌患者的潜在治疗靶点。

https://cdn.ncbi.nlm.nih.gov/pmc/blobs/e6e2/4950831/9ba198338c63/etm-12-02-0676-g00.jpg

文献AI研究员

20分钟写一篇综述,助力文献阅读效率提升50倍。

立即体验

用中文搜PubMed

大模型驱动的PubMed中文搜索引擎

马上搜索

文档翻译

学术文献翻译模型,支持多种主流文档格式。

立即体验