Suppr超能文献

通过功能丧失筛选鉴定参与衰老的微小RNA:微小RNA-335的肿瘤抑制活性及其新靶点CARF

Loss-of-function screening to identify miRNAs involved in senescence: tumor suppressor activity of miRNA-335 and its new target CARF.

作者信息

Yu Yue, Gao Ran, Kaul Zeenia, Li Ling, Kato Yoshio, Zhang Zhenya, Groden Joanna, Kaul Sunil C, Wadhwa Renu

机构信息

Drug Discovery and Assets Innovation Lab, DBT-AIST International Laboratory for Advanced Biomedicine (DAILAB), Biomedical Research Institute, National Institute of Advanced Industrial Science &Technology (AIST), Tsukuba-305 8565, Japan.

Graduate School of Life &Environmental Sciences, University of Tsukuba, Japan.

出版信息

Sci Rep. 2016 Jul 26;6:30185. doi: 10.1038/srep30185.

Abstract

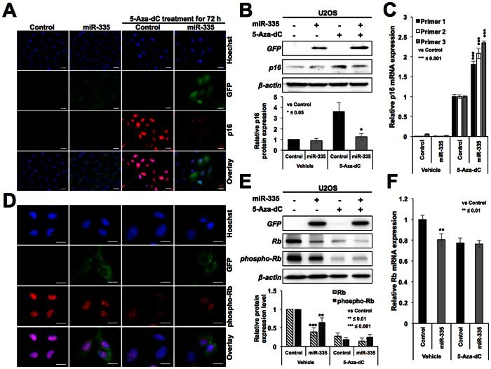
Significance of microRNAs (miRs), small non-coding molecules, has been implicated in a variety of biological processes. Here, we recruited retroviral insertional mutagenesis to obtain induction of an arbitrary noncoding RNAs, and coupled it with a cell based loss-of-function (5-Aza-2'-deoxycytidine (5Aza-dC)-induced senescence bypass) screening system. Cells that escaped 5-Aza-dC-induced senescence were subjected to miR-microarray analysis with respect to the untreated control. We identified miR-335 as one of the upregulated miRs. In order to characterize the functional significance, we overexpressed miR-335 in human cancer cells and found that it caused growth suppression. We demonstrate that the latter accounted for inhibition of 5-Aza-dC incorporation into the cell genome, enabling them to escape from induction of senescence. We also report that CARF (Collaborator of ARF) is a new target of miR-335 that regulates its growth suppressor function by complex crosstalk with other proteins including p16(INK4A), pRB, HDM2 and p21(WAF1).

摘要

微小RNA(miRs)作为一类小的非编码分子,已被证明参与多种生物学过程。在此,我们利用逆转录病毒插入诱变技术来诱导任意非编码RNA的表达,并将其与基于细胞的功能缺失(5-氮杂-2'-脱氧胞苷(5Aza-dC)诱导的衰老旁路)筛选系统相结合。对逃脱5Aza-dC诱导衰老的细胞与未处理的对照细胞进行miR微阵列分析。我们鉴定出miR-335是上调的miRs之一。为了阐明其功能意义,我们在人癌细胞中过表达miR-335,发现它能抑制细胞生长。我们证明,这是由于抑制了5Aza-dC掺入细胞基因组,从而使细胞能够逃脱衰老诱导。我们还报告称,CARF(ARF协同因子)是miR-335的一个新靶点,它通过与包括p16(INK4A)、pRB、HDM2和p21(WAF1)在内的其他蛋白质的复杂相互作用来调节其生长抑制功能。

https://cdn.ncbi.nlm.nih.gov/pmc/blobs/2213/4960484/cc496919ee14/srep30185-f1.jpg

文献AI研究员

20分钟写一篇综述,助力文献阅读效率提升50倍。

立即体验

用中文搜PubMed

大模型驱动的PubMed中文搜索引擎

马上搜索

文档翻译

学术文献翻译模型,支持多种主流文档格式。

立即体验