Suppr超能文献

单分子成像揭示钙调蛋白激酶II与肌动蛋白细胞骨架的多种结合模式

Multiple CaMKII Binding Modes to the Actin Cytoskeleton Revealed by Single-Molecule Imaging.

作者信息

Khan Shahid, Conte Ianina, Carter Tom, Bayer K Ulrich, Molloy Justin E

机构信息

Molecular Biology Consortium, Lawrence Berkeley National Laboratory, Berkeley, California.

Cardiovascular and Cell Science Research Institute, St. George's University of London, London, UK.

出版信息

Biophys J. 2016 Jul 26;111(2):395-408. doi: 10.1016/j.bpj.2016.06.007.

Abstract

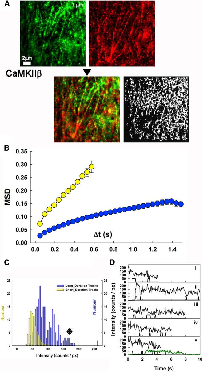
Localization of the Ca(2+)/calmodulin-dependent protein kinase II (CaMKII) to dendritic spine synapses is determined in part by the actin cytoskeleton. We determined binding of GFP-tagged CaMKII to tag-RFP-labeled actin cytoskeleton within live cells using total internal reflection fluorescence microscopy and single-molecule tracking. Stepwise photobleaching showed that CaMKII formed oligomeric complexes. Photoactivation experiments demonstrated that diffusion out of the evanescent field determined the track lifetimes. Latrunculin treatment triggered a coupled loss of actin stress fibers and the colocalized, long-lived CaMKII tracks. The CaMKIIα (α) isoform, which was previously thought to lack F-actin interactions, also showed binding, but this was threefold weaker than that observed for CaMKIIβ (β). The βE' splice variant bound more weakly than α, showing that binding by β depends critically on the interdomain linker. The mutations βT287D and αT286D, which mimic autophosphorylation states, also abolished F-actin binding. Autophosphorylation triggers autonomous CaMKII activity, but does not impair GluN2B binding, another important synaptic protein interaction of CaMKII. The CaMKII inhibitor tatCN21 or CaMKII mutations that inhibit GluN2B association by blocking binding of ATP (βK43R and αK42M) or Ca(2+)/calmodulin (βA303R) had no effect on the interaction with F-actin. These results provide the first rationale for the reduced synaptic spine localization of the αT286D mutant, indicating that transient F-actin binding contributes to the synaptic localization of the CaMKIIα isoform. The track lifetime distributions had a stretched exponential form consistent with a heterogeneously diffusing population. This heterogeneity suggests that CaMKII adopts different F-actin binding modes, which is most easily rationalized by multiple subunit contacts between the CaMKII dodecamer and the F-actin cytoskeleton that stabilize the initial weak (micromolar) monovalent interaction.

摘要

钙/钙调蛋白依赖性蛋白激酶II(CaMKII)定位于树突棘突触部分是由肌动蛋白细胞骨架决定的。我们使用全内反射荧光显微镜和单分子追踪技术,在活细胞内测定了绿色荧光蛋白标记的CaMKII与标签红色荧光蛋白标记的肌动蛋白细胞骨架的结合。逐步光漂白显示CaMKII形成寡聚复合物。光激活实验表明,从倏逝场扩散出去决定了轨迹寿命。Latrunculin处理引发了肌动蛋白应力纤维和共定位的长寿命CaMKII轨迹的耦合丧失。CaMKIIα(α)亚型以前被认为缺乏与F-肌动蛋白的相互作用,但也显示出结合,不过这比CaMKIIβ(β)观察到的结合弱三倍。βE'剪接变体的结合比α更弱,表明β的结合关键取决于结构域间连接子。模拟自磷酸化状态的βT287D和αT286D突变也消除了与F-肌动蛋白的结合。自磷酸化触发自主CaMKII活性,但不损害与GluN2B的结合,GluN2B是CaMKII另一个重要的突触蛋白相互作用。CaMKII抑制剂tatCN21或通过阻断ATP(βK43R和αK42M)或钙/钙调蛋白(βA303R)结合来抑制GluN2B结合的CaMKII突变对与F-肌动蛋白的相互作用没有影响。这些结果为αT286D突变体突触棘定位减少提供了首个理论依据,表明短暂的F-肌动蛋白结合有助于CaMKIIα亚型的突触定位。轨迹寿命分布呈拉伸指数形式,与异质扩散群体一致。这种异质性表明CaMKII采用不同的F-肌动蛋白结合模式,这最容易通过CaMKII十二聚体与稳定初始弱(微摩尔)单价相互作用的F-肌动蛋白细胞骨架之间的多个亚基接触来解释。

https://cdn.ncbi.nlm.nih.gov/pmc/blobs/9208/4968397/03b8eb1493aa/gr1.jpg

文献检索

告别复杂PubMed语法,用中文像聊天一样搜索,搜遍4000万医学文献。AI智能推荐,让科研检索更轻松。

立即免费搜索

文件翻译

保留排版,准确专业,支持PDF/Word/PPT等文件格式,支持 12+语言互译。

免费翻译文档

深度研究

AI帮你快速写综述,25分钟生成高质量综述,智能提取关键信息,辅助科研写作。

立即免费体验