Krishnamurty Akshay T, Thouvenel Christopher D, Portugal Silvia, Keitany Gladys J, Kim Karen S, Holder Anthony, Crompton Peter D, Rawlings David J, Pepper Marion
Department of Immunology, University of Washington School of Medicine, Seattle, WA 98109, USA.
Center for Immunity and Immunotherapies, Seattle Children's Research Institute, Seattle, WA 98101, USA.
Immunity. 2016 Aug 16;45(2):402-14. doi: 10.1016/j.immuni.2016.06.014. Epub 2016 Jul 26.
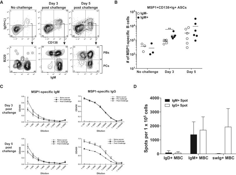
Humoral immunity consists of pre-existing antibodies expressed by long-lived plasma cells and rapidly reactive memory B cells (MBC). Recent studies of MBC development and function after protein immunization have uncovered significant MBC heterogeneity. To clarify functional roles for distinct MBC subsets during malaria infection, we generated tetramers that identify Plasmodium-specific MBCs in both humans and mice. Long-lived murine Plasmodium-specific MBCs consisted of three populations: somatically hypermutated immunoglobulin M(+) (IgM(+)) and IgG(+) MBC subsets and an unmutated IgD(+) MBC population. Rechallenge experiments revealed that high affinity, somatically hypermutated Plasmodium-specific IgM(+) MBCs proliferated and gave rise to antibody-secreting cells that dominated the early secondary response to parasite rechallenge. IgM(+) MBCs also gave rise to T cell-dependent IgM(+) and IgG(+)B220(+)CD138(+) plasmablasts or T cell-independent B220(-)CD138(+) IgM(+) plasma cells. Thus, even in competition with IgG(+) MBCs, IgM(+) MBCs are rapid, plastic, early responders to a secondary Plasmodium rechallenge and should be targeted by vaccine strategies.
体液免疫由长寿浆细胞表达的预先存在的抗体和快速反应性记忆B细胞(MBC)组成。最近对蛋白质免疫后MBC发育和功能的研究揭示了MBC的显著异质性。为了阐明不同MBC亚群在疟疾感染期间的功能作用,我们制备了可识别人类和小鼠中疟原虫特异性MBC的四聚体。长寿的小鼠疟原虫特异性MBC由三个群体组成:体细胞超突变免疫球蛋白M(IgM)阳性(IgM(+))和IgG阳性MBC亚群以及未突变的IgD阳性MBC群体。再次攻击实验表明,高亲和力、体细胞超突变的疟原虫特异性IgM(+) MBC增殖并产生抗体分泌细胞,这些细胞主导了对寄生虫再次攻击的早期二次反应。IgM(+) MBC还产生T细胞依赖性IgM(+)和IgG(+) B220(+) CD138(+)浆母细胞或T细胞非依赖性B220(-) CD138(+) IgM(+)浆细胞。因此,即使在与IgG(+) MBC竞争的情况下,IgM(+) MBC也是对疟原虫再次攻击的快速、可塑性强的早期反应者,应成为疫苗策略的目标。