Suppr超能文献

组蛋白甲基转移酶G9a作为克服胰腺癌吉西他滨耐药性的治疗靶点。

The histone methyltransferase G9a as a therapeutic target to override gemcitabine resistance in pancreatic cancer.

作者信息

Pan Mei-Ren, Hsu Ming-Chuan, Luo Chi-Wen, Chen Li-Tzong, Shan Yan-Shen, Hung Wen-Chun

机构信息

Graduate Institute of Clinical Medicine, College of Medicine, Kaohsiung Medical University, Kaohsiung 807, Taiwan.

Research Center for Environmental Medicine, Kaohsiung Medical University, Kaohsiung 807, Taiwan.

出版信息

Oncotarget. 2016 Sep 20;7(38):61136-61151. doi: 10.18632/oncotarget.11256.

Abstract

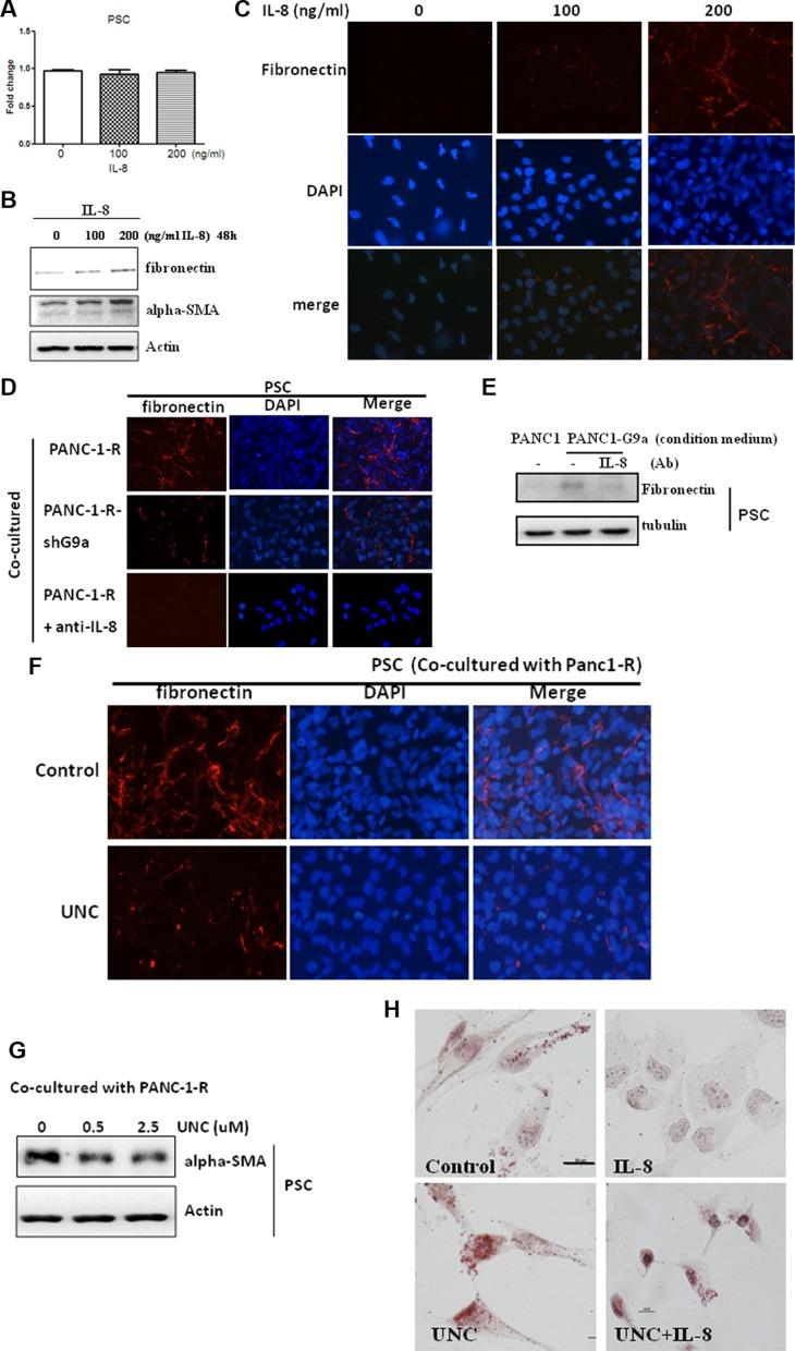
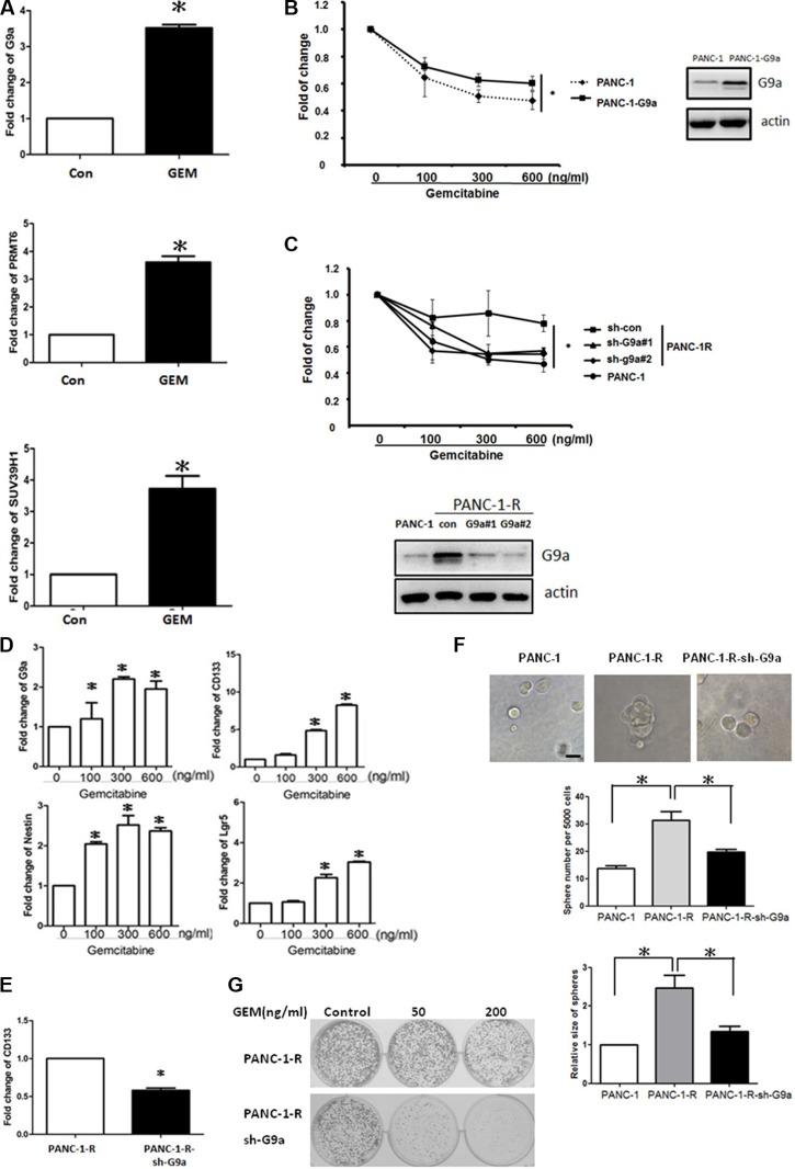
Gemcitabine (GEM) resistance is a critical issue for pancreatic cancer treatment. The involvement of epigenetic modification in GEM resistance is still unclear. We established a GEM-resistant subline PANC-1-R from the parental PANC-1 pancreatic cancer cells and found the elevation of various chromatin-modifying enzymes including G9a in GEM-resistant cells. Ectopic expression of G9a in PANC-1 cells increased GEM resistance while inactivation of G9a in PANC-1-R cells reduced it. Challenge of PANC-1 cells with GEM increased the expression of stemness markers including CD133, nestin and Lgr5 and promoted sphere forming activity suggesting chemotherapy enriched cancer cells with stem-like properties. Inhibition of G9a in PANC-1-R cells reduced stemness and invasiveness and sensitized the cells to GEM. We revealed interleukin-8 (IL-8) is a downstream effector of G9a to increase GEM resistance. G9a-overexpressing PANC-1-R cells exhibited autocrine IL-8/CXCR1/2 stimulation to increase GEM resistance which could be decreased by anti-IL-8 antibody and G9a inhibitor. IL-8 released by cancer cells also activated pancreatic stellate cell (PSC) to increase GEM resistance. In orthotopic animal model, GEM could not suppress tumor growth of PANC-1-R cells and eventually promoted tumor metastasis. Combination with G9a inhibitor and GEM reduced tumor growth, metastasis, IL-8 expression and PSC activation in animals. Finally, we showed that overexpression of G9a correlated with poor survival and early recurrence in pancreatic cancer patients. Collectively, our results suggest G9a is a therapeutic target to override GEM resistance in the treatment of pancreatic cancer.

摘要

吉西他滨(GEM)耐药是胰腺癌治疗中的一个关键问题。表观遗传修饰在GEM耐药中的作用仍不清楚。我们从亲本PANC-1胰腺癌细胞系建立了一个吉西他滨耐药亚系PANC-1-R,并发现耐药细胞中包括G9a在内的多种染色质修饰酶水平升高。在PANC-1细胞中异位表达G9a可增加GEM耐药性,而在PANC-1-R细胞中使G9a失活则可降低耐药性。用GEM处理PANC-1细胞可增加包括CD133、巢蛋白和Lgr5在内的干性标志物的表达,并促进球形成活性,提示化疗使癌细胞富集了干细胞样特性。在PANC-1-R细胞中抑制G9a可降低干性和侵袭性,并使细胞对GEM敏感。我们发现白细胞介素-8(IL-8)是G9a增加GEM耐药性的下游效应分子。过表达G9a的PANC-1-R细胞表现出自分泌IL-8/CXCR1/2刺激以增加GEM耐药性,抗IL-8抗体和G9a抑制剂可降低这种耐药性。癌细胞释放的IL-8还可激活胰腺星状细胞(PSC)以增加GEM耐药性。在原位动物模型中,GEM不能抑制PANC-1-R细胞的肿瘤生长,最终促进肿瘤转移。G9a抑制剂与GEM联合使用可减少动物体内肿瘤生长、转移、IL-8表达和PSC激活。最后,我们发现G9a过表达与胰腺癌患者的不良生存和早期复发相关。总体而言,我们的结果表明G9a是克服胰腺癌治疗中GEM耐药的一个治疗靶点。

https://cdn.ncbi.nlm.nih.gov/pmc/blobs/0de7/5308641/83542762acd8/oncotarget-07-61136-g001.jpg

文献AI研究员

20分钟写一篇综述,助力文献阅读效率提升50倍。

立即体验

用中文搜PubMed

大模型驱动的PubMed中文搜索引擎

马上搜索

文档翻译

学术文献翻译模型,支持多种主流文档格式。

立即体验